李宏毅深度学习教程(LeeDL-Tutorial)最新版pdf下载 | leedl-tutorial/ | #深度学习

李宏毅老师和Datawhale团队一起出品的电子书。本项目《LeeDL-Tutorial》对于李宏毅老师的视频教程进行了整理、校对以及迭代优化,不仅对已有内容进行了完善和补充,同时也补充了部分最新的内容以及配套的课后实战代码,方便大家理论+实战双丰收。

李宏毅老师是台湾大学的教授,其《机器学习》(2021年春)是深度学习领域经典的中文视频之一。李老师幽默风趣的课堂风格深受大家喜爱,让晨曦难懂的深度学习理论变得轻松易懂,他会通过很多动漫相关的有趣例子来讲解深度学习理论。李老师的课程内容很全面,遮盖了深度学习必须掌握的常见理论,才能让学生对深度学习的绝大部分领域都有一个决定了,从而可以一步选想要深入的方向进行学习,对于想入门深度学习又想看中文讲解的同学是非常推荐的

本教程主要内容来源于《机器学习》(2021年春),并在其基础上进行了一定的原创。比如,为了尽可能地降低阅读门槛,笔者对本门公开课的精华内容进行选择取并优化,对所涉及的公式都给出了详细的推导过程,对较难理解的知识点进行了重点讲解和强化,以方易读者比较为轻松地入门。此外,为了丰富内容,笔者在教程中选择取了《机器学习》 》(2017年春)的部分内容,并补充了不少这门公开课以外的深度学习相关知识。

《机器学习》(2017年春):在线阅读 | 源文件
《机器学习》(2021年春):课程地址
国人在GitHub开源的一个 #深度学习 系统:Colossal-AI,可用于AI大规模并行训练。仅需一半数量的GPU,便能完成相同效果的GPT-3训练工作,极大降低了项目研发成本!

该项目创始人,同时也是LAMB优化器的提出者尤洋教授,在Google实习期间,曾凭借LAMB,打破了BERT预训练世界纪录
开源技术教程:《深度学习面试》,全书近 400 页,收录了数百道 #深度学习 面试题与答案,附带有精美的插图和图表。

该书主要讲解微积分、贝叶斯深度学习、特征提取、逻辑回归等内容,附有 PyTorch、Python 和 C++ 代码示例
动手学深度学习 2.0》中文 beta 版本近日已在 GitHub 开源,内容将持续更新。是一本面向中文读者的能运行、可讨论的深度学习教科书,含 NumPy/MXNet、PyTorch 和 TensorFlow 实现,已被全球 55 个国家 300 所大学用于教学 #深度学习
华南理工大学的一名硕士生整理的《深度学习入门学习资源》,里面包含各类 #深度学习 相关的技术教程、优秀文章、视频教程。

主要覆盖数学、机器学习、计算机视觉、自然语言处理、目标检测、图像分割、模型优化、调参经验等内容
AI on Ubuntu Platform 保姆级 #深度学习 从入门到放弃,怎么装系统、装驱动讲起,介绍了AI实验环境搭建和深度学习算法。
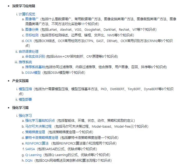
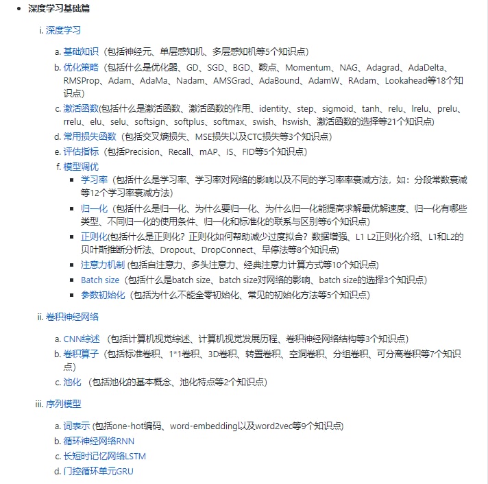
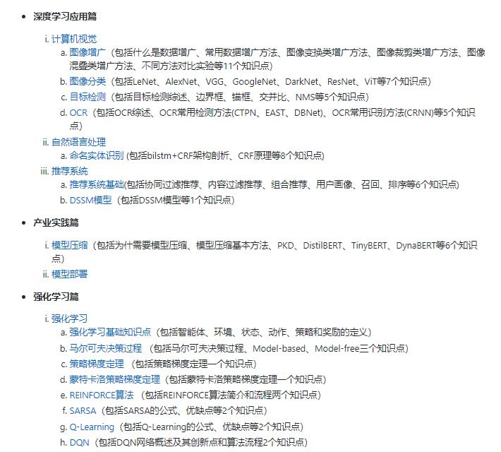
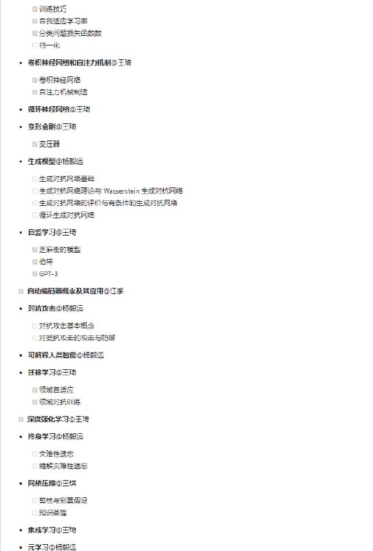
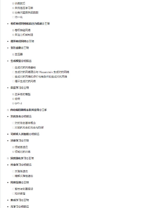
传送门)本项目是 #深度学习 材料获取一站式平台,内容涵盖深度学习入门课、深度学习百科、产业实践案例(开发中)以及系列特色课程(开发中)等等,后续会分享深度学习实践Tricks和前沿论文复现等。从理论到实践,从科研到产业应用,各类学习材料一应俱全,旨在帮助开发者高效地学习和掌握深度学习知识,快速成为AI跨界人才。

内容全面:无论您是深度学习初学者,还是资深用户,都可以在本项目中快速获取到需要的学习材料。
形式丰富 :材料形式多样,包括可在线运行的notebook、视频、书籍、B站直播等,满足您随时随地学习的需求。
实时更新:本项目中涉及到的代码均匹配Paddle最新发布版本,开发者可以实时学习最新的深度学习任务实现方案。
前沿分享 :定期分享顶会最新论文解读和代码复现,开发者可以实时掌握最新的深度学习算法
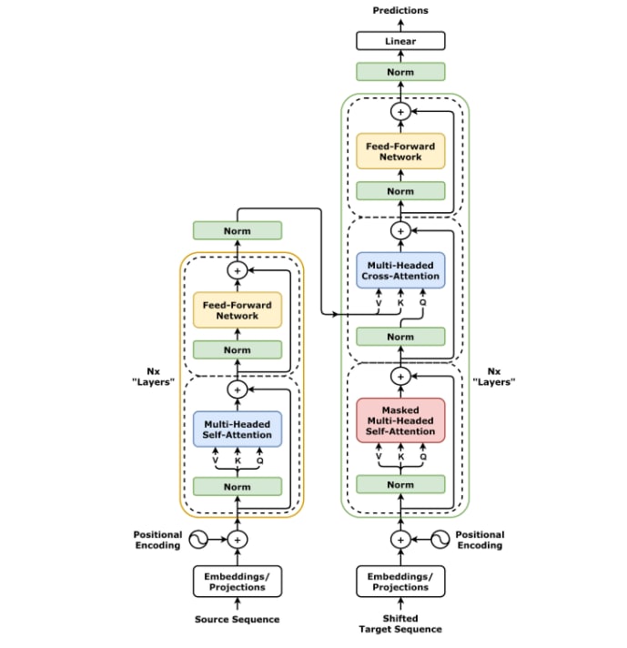
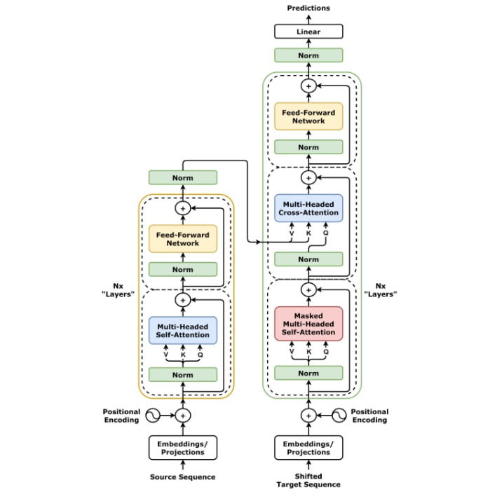
Deep Learning Visuals#深度学习 图集,超过200幅可免费使用的深度学习架构/层示意图
一位工程师在 GitHub 上以文章的形式整理了 500 个值得学习的 AI 项目,覆盖 #机器学习#深度学习 、计算机视觉、NLP 等领域 #AI
浙江大学罗浩博士于2018年10月录制的《基于深度学习和行人重识别》网课课件,主要适合 #深度学习 和行人重识别领域无基础的入门者学习
deepo 用一行命令搞定 #深度学习 环境配置,目前已兼容 Windows、Linux、macOS 等主流操作系统
spring boot demo 是一个用来 #深度学习 并实战 spring boot 的项目,目前总共包含 66 个集成demo,已经完成 54 个。

该项目已成功集成 actuator(监控)、admin(可视化监控)、logback(日志)、aopLog(通过AOP记录web请求日志)、统一异常处理(json级别和页面级别)、freemarker(模板引擎)、thymeleaf(模板引擎)、Beetl(模板引擎)、Enjoy(模板引擎)、JdbcTemplate(通用JDBC操作数据库)、JPA(强大的ORM框架)、mybatis(强大的ORM框架)、通用Mapper(快速操作Mybatis)、PageHelper(通用的Mybatis分页插件)、mybatis-plus(快速操作Mybatis)、BeetlSQL(强大的ORM框架)、upload(本地文件上传和七牛云文件上传)、redis(缓存)、ehcache(缓存)、email(发送各种类型邮件)、task(基础定时任务)、quartz(动态管理定时任务)、xxl-job(分布式定时任务)、swagger(API接口管理测试)、security(基于RBAC的动态权限认证)、SpringSession(Session共享)、Zookeeper(结合AOP实现分布式锁)、RabbitMQ(消息队列)、Kafka(消息队列)、websocket(服务端推送监控服务器运行信息)、socket.io(聊天室)、ureport2(中国式报表)、打包成war文件、集成 ElasticSearch(基本操作和高级查询)、Async(异步任务)、集成Dubbo(采用官方的starter)、MongoDB(文档数据库)、neo4j(图数据库)、docker(容器化)、JPA多数据源、Mybatis多数据源、代码生成器、GrayLog(日志收集)、JustAuth(第三方登录)、LDAP(增删改查)、动态添加/切换数据源、单机限流(AOP + Guava RateLimiter)、分布式限流(AOP + Redis + Lua)、ElasticSearch 7.x(使用官方 Rest High Level Client)、HTTPS、Fly
 
 
Back to Top