全球首个AI驱动的思维/思考/心理助手,提升你的思维方式、认知技能、心理健康。

mindsera | #工具
面向开发者的AI搜索引擎

和bing类似,搜索结果一边是AI回答,一边是搜索结果

phind | #AI #搜索引擎
一份开源的 AI 技术资料。覆盖计算机视觉、图机器学习、人工智能可解释性、图像分类等领域。

里面包含了各种技术领域相关导论、算法综述、经典论文精读、代码实战、前沿讲座等内容。

GitHub | #AI
1400 多种 Ai 工具按 semrush 排名排序。 ​​​​

Ai Tool Hunt | #AI #工具
最大的AI工具目录,每日更新。 ​​

Futurepedia | #工具 #AI
哈佛《AI研究经验》课程,内容涉及AI研究的基本概念、编程和写作技能,提供了详细的Lecture Notes | 传送门

在本课程中,你将学习应用深度学习工作所需的实践技能,包括模型开发的实践经验。您将学习应用人工智能研究所需的技术写作技巧,包括撰写完整研究论文不同元素的经验。| #AI
基于GPT-3的AI科研工具,可以辅助对数据集分类、在论文中搜索研究问题

Elicit | #科研 #AI #工具
关于 Ai 绘画的全面中文Wiki|入门到入土|开源文档 - 关于使用 Ai 绘画的 Wiki ,翻译,教程,相关资源

在线访问 | Stable Diffusion Book | #AI
AI辅助代码文档生成工具

支持的语言
Python
JavaScript
TypeScript
JSX and TSX files
C and C++
PHP
Java
C#
Ruby
Rust
Dart
Go
...
支持的文档字符串格式
JSDoc
reST
NumPy
DocBlock
Doxygen
Javadoc
GoDoc
XML
Google
...

Mintlify Writer | Twitter | 官网地址 | #工具 #AI
AI 算法工程师手册

作者华校专,曾任阿里巴巴资深算法工程师、智易科技首席算法研究员,现任腾讯高级研究员,《Python 大战机器学习》的作者。
包括数学基础、统计学习、深度学习、相关工具等章节

传送门 | #AI #算法 #手册
一份颇为全面的 #AI 学习资源:The Machine & Deep Learning Compendium(机器学习与深度学习纲要),由国外一位开发者 Ori Cohen 所整理。

覆盖了数据科学、概率与统计、博弈论与信息论、数据结构与算法、深度神经网络、全栈工程师等多个领域的学习资料与开发者工具
微软在 GitHub 开源了一个技术教程:《人工智能系统》,主要讲解支持 #人工智能 的计算机系统设计。课程分为三大模块:

模块一:AI基础知识与 #AI 系统的全栈概述,深度学习系统的系统性设计和方法学;
模块二:将介绍前沿系统和AI交叉的研究领域;
模块三:配套的实验课程,包括最主流的框架、平台和工具,以及一系列的实验项目。

课程设立的主要目的,是为了帮助本科生与研究生,更好的学习深度学习完整生命周期下的系统设计,寻找和定义有意义的研究问题。进一步提高解决实际问题的能力,而不仅仅是了解工具使用。
一个 #AI #量化交易 平台:Qlib,旨在寻求与挖掘 AI 技术在量化投资领域中的价值。

里面包含数据处理、模型训练、回溯测试的完整 ML 管道,并且覆盖了量化投资的整个链条:Alpha 探索、风险建模、投资组合优化和交易执行等功能
#AI 学习资料库:AI_Tutorial,整理了人工智能、机器学习、深度学习、搜索系统、推荐系统、广告系统等领域的学习资料
AI 知识库,AiLearning-Theory-Applying。帮助开发者快速上手 #AI 理论及应用实战:基础知识、机器学习、深度学习、自然语言处理 BERT,含大量注释及数据集,力求每一位能看懂并复现
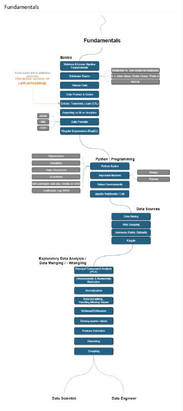
AI-Expert-Roadmap,GitHub 上一份开源的 #AI 技术进阶路线图,由德国一家软件公司 AMAI GmbH 发起,里面包含了 AI 技术领域的相关知识点,每个知识点均附有详细文档。其主要目的在于帮助开发者更好的学习与掌握数据科学家、机器学习或者人工智能专家的必备知识
synthesia 只需输入文字即可创建 #AI 视频
 
 
Back to Top