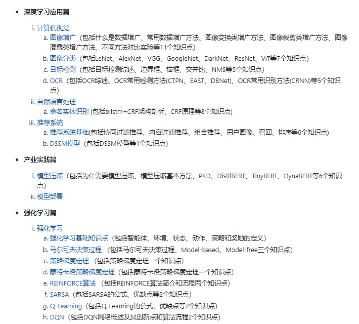
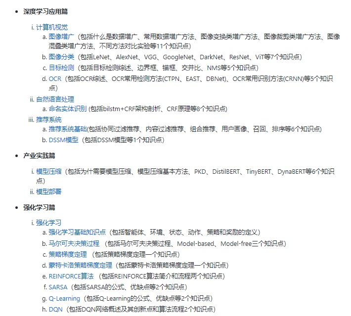
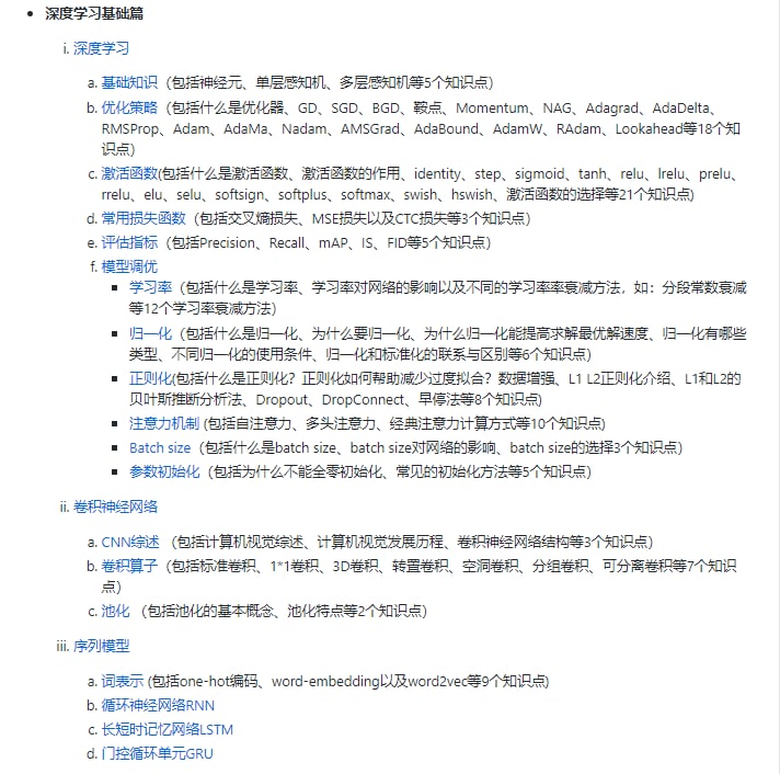
传送门)本项目是 #深度学习 材料获取一站式平台,内容涵盖深度学习入门课、深度学习百科、产业实践案例(开发中)以及系列特色课程(开发中)等等,后续会分享深度学习实践Tricks和前沿论文复现等。从理论到实践,从科研到产业应用,各类学习材料一应俱全,旨在帮助开发者高效地学习和掌握深度学习知识,快速成为AI跨界人才。

内容全面:无论您是深度学习初学者,还是资深用户,都可以在本项目中快速获取到需要的学习材料。
形式丰富 :材料形式多样,包括可在线运行的notebook、视频、书籍、B站直播等,满足您随时随地学习的需求。
实时更新:本项目中涉及到的代码均匹配Paddle最新发布版本,开发者可以实时学习最新的深度学习任务实现方案。
前沿分享 :定期分享顶会最新论文解读和代码复现,开发者可以实时掌握最新的深度学习算法
 
 
Back to Top