黑洞资源笔记
16:31 · Jun 3, 2021 · Thu
Deep Learning Visuals
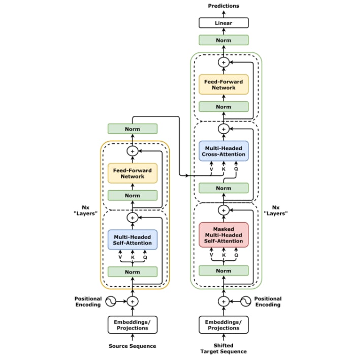
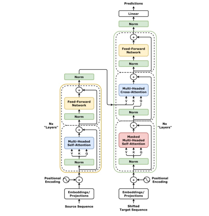
: #深度学习 图集,超过200幅可免费使用的深度学习架构/层示意图
Home