50小时,从零到能训练大语言模型 | 帖子 |#机器学习 #指南

这是一份经过验证的机器学习工程师养成指南。作者教过数百万人编程,这套路径是他总结出的最优解。

先说一个残酷的事实:大多数人把技术视频当Netflix看,被动观看,随手记几笔,一周后忘得干干净净。这种学习方式注定失败。

真正有效的方法是两遍学习法。

第一遍:纯粹观看。不记笔记,不暂停,不跟着敲代码。目标是在脑中建立知识的整体框架,理解概念之间的关联。你在搭建一个脚手架,细节稍后再填充。

第二遍:主动学习。打开笔记本,打开代码编辑器,开始真正的学习。频繁暂停,用自己的话重述概念,亲手敲出每一行代码。然后打破它,修改参数看看会发生什么,有想法就去尝试。第二遍的时间通常是视频时长的两到三倍,这才是学习真正发生的地方。

那些成为顶尖ML工程师的人,并不比你聪明。他们只是在别人用两倍速刷视频时,进行着这种刻意练习。

关于ML工程师的定位,很多人存在误解。ML工程师的核心工作是训练和微调模型、构建数据管道、将模型部署到生产环境、优化速度和成本、监控模型性能。你需要掌握的是Python编程、足够理解原理的线性代数和微积分、神经网络的机械运作方式、Transformer架构,以及用代码实现这一切的能力。

学习路径分为三个阶段。

第一阶段用3Blue1Brown的视频建立直觉,大约需要10到15小时。Grant Sanderson是互联网上最好的数学教育者,他的神经网络系列能让抽象概念变得可视化。从神经网络基础、梯度下降、反向传播,到大语言模型和Transformer架构,这些视频会给你一个比大多数人都清晰的心智模型。

第二阶段是Andrej Karpathy的课程,需要30到40小时。Karpathy是OpenAI创始成员、特斯拉前AI高级总监,他的课程教你真正动手构建。你会从零开始实现自动微分引擎micrograd,构建字符级语言模型makemore,最终亲手搭建GPT。这个过程中,你会理解反向传播到大多数从业者永远达不到的深度。特别是那个构建GPT的视频,让成千上万人真正理解了现代AI的工作原理。

第三阶段是补充视频,大约5小时,用于加深对LLM整体训练流程的理解,包括预训练、监督微调、强化学习,以及如何思考模型的幻觉和工具使用。

总计约50小时的专注学习。

这里有一个值得深思的点:所有这些顶级资源都是免费的,就在YouTube上。真正稀缺的从来不是信息,而是愿意进行刻意练习的决心。

另一个现实是,学完这些能让你理解现代AI的底层原理,但要成为真正的ML工程师,还需要在实际项目中积累经验。理论和实践之间的鸿沟,只能通过不断构建真实系统来跨越。

最好的学习者不会等待完美的课程或合适的训练营。他们从最好的免费资源开始,然后投入刻意练习。

开始看,开始建。
Machine Learning Interviews:一份机器学习工程师面试的指南,作者曾拿到 Meta、Google、Amazon、Apple 等大厂 offer,把自己的面试准备经验整理成了完整的学习路径。

按照大厂技术面试的实际模块划分,涵盖算法编程、机器学习编程、ML 基础知识、系统设计、智能体系统和行为面试六大板块。

每个模块都有详细的准备建议和学习资源,比如 ML 系统设计部分在 2023 年更新过,智能体 AI 系统是 2025 年新增内容,紧跟行业趋势。

如果你正在准备 ML 工程师或应用科学家岗位的面试,这份指南值得收藏,能帮你系统梳理考点,少走弯路。| #指南 #机器学习 #面试
机器学习数学路线图 ---- 线性代数、微积分和概率论完全指南 |blog | #机器学习 #路线图

“理解机器学习算法背后的数学原理是一种超能力。

如果你曾经解决过实际问题,你可能已经体验过,了解细节在推动性能超越基准时有多么重要。尤其是当你想突破最前沿的技术时,这一点尤为重要。

然而,大部分这些知识都隐藏在复杂的数学公式背后。理解像随机梯度下降这样的算法方法可能看起来很困难,因为它们建立在多元微积分和概率论的基础上。

不过,掌握了基础知识之后,大多数概念会变得相对自然。如果你是初学者,并且没有接受过高等数学的正式教育,自己规划学习路线可能会很困难。在这篇文章中,我的目标是为你提供一条从零开始到深入理解神经网络运作原理的学习路线。

为了保持简单,我们的目标不是覆盖所有内容,而是专注于确定学习方向。这样一来,如果需要,你可以轻松学习其他相关话题。

我建议不要一口气读完这篇文章,而是把它作为你学习过程中的参考点。深入研究文中介绍的概念,然后回过头来查看学习路线,继续前进。我坚信这是最好的学习方式:我会为你指明道路,但你必须亲自走下去。

机器学习建立在三个支柱之上:线性代数、微积分和概率论。

以下是为你量身定制的完整学习路线图。”
开发者 Eric Zhang 近期发布了 jax-js,这是一个为 Web 平台量身定制的纯 JavaScript 机器学习框架。它的核心愿景是将 Google DeepMind 的 JAX 框架能力带入浏览器,让前端环境也能拥有高性能的数值计算和自动微分能力。| blog | Github | #机器学习 #框架

长期以来,JavaScript 在重度数值计算领域一直处于劣势,原因在于其 JIT 引擎并非为紧密的数值循环而设计,甚至缺乏原生的快速整数类型。然而,WebAssembly 和 WebGPU 的成熟改变了游戏规则。jax-js 通过生成高效的 Wasm 和 WebGPU 内核,让程序能够以接近原生的速度在浏览器中运行,彻底绕过了 JavaScript 解释器的性能瓶颈。

在编程模型上,jax-js 高度还原了 JAX 的设计哲学。它支持程序追踪与 JIT 编译,可以将开发者编写的 JS 代码即时转化为 GPU 着色器指令。虽然由于 JavaScript 语言限制,它无法像 Python 那样支持运算符重载,必须使用类似 .mul() 的方法调用,但其 API 与 NumPy 和 JAX 几乎完全一致。为了解决 JS 缺乏引用计数析构函数的问题,它还借鉴了 Rust 的所有权语义,通过 .ref 系统精细管理内存。

功能方面,jax-js 完整保留了 JAX 的精髓,包括自动微分 grad、向量化变换 vmap 以及内核融合 jit。开发者展示了一个令人印象深刻的案例:在浏览器中从零开始训练 MNIST 神经网络,仅需数秒即可达到 99% 以上的准确率。更具实践意义的是,它能实时处理 18 万字的文学巨著,通过 CLIP 嵌入模型实现毫秒级的语义搜索。

性能表现上,jax-js 在 M4 Pro 芯片上的矩阵乘法算力超过了 3 TFLOPs。在特定基准测试中,其性能甚至优于 TensorFlow.js 和 ONNX 等成熟框架。这主要归功于其编译器架构,它能够根据输入形状自动优化并生成内核,而非仅仅依赖预构建的静态库。

从技术深度来看,jax-js 将框架分为负责自动微分和追踪的前端,以及负责执行内核的后端。其自动微分实现参考了 Tinygrad 的简洁设计,通过数学上的对偶变换,让开发者在实现一阶导数规则后,能够自然地获得任意高阶导数。这种架构不仅优雅,也为未来的内核融合与优化提供了极高的灵活性。

目前 jax-js 已在 GitHub 开源。尽管在卷积运算优化和 WebAssembly 多线程支持等方面仍有提升空间,但它已经证明了在浏览器中构建完整机器学习生态的可行性。对于希望在不依赖后端的情况下实现实时交互式 AI 应用的开发者来说,这无疑开启了一个新的可能。
NeurIPS 2025汇聚了机器学习与神经计算领域的前沿突破,这里为你精炼总结15篇优秀论文,涵盖获奖佳作与热门话题,助你快速抓住核心洞见。| 帖子 | #机器学习

1. 【Faster R-CNN:实时目标检测新里程碑
引入区域提议网络(RPN),共享卷积特征实现近乎无额外计算的候选框生成,助力Fast R-CNN以5fps速度高效检测,荣获Test of Time奖。

2. 【人工蜂群效应:语言模型的同质化困境
发布大规模开放式提示集Infinity-Chat,揭示LLM生成答案高度趋同的“人工蜂群”现象,深入分析输出多样性崩塌及人类偏好差异。

3. 【转导在线学习的最优错误界限
解决30年悬案,精确量化未标记数据在在线学习中的价值,建立转导学习对比传统方法的平方级优势,理论与实践紧密匹配。

4. 【大语言模型的门控注意力机制
首次系统探究门控对软max注意力的影响,简单的头部Sigmoid门控显著提升性能与训练稳定性,缓解注意力汇聚问题,增强长上下文能力。

5. 【叠加效应驱动稳健神经网络扩展
通过控制叠加现象,揭示“模型越大损失越低”的神经扩展律根源,验证开源LLM及Chinchilla规模律的广泛适用性,揭示规模律何时失效。

6. 【扩散模型为何不陷入记忆过拟合
发现训练中存在早期泛化与后期记忆两个时间尺度,数据集越大泛化窗口越宽,隐含动态正则化机制帮助避免过拟合。

7. 【强化学习是否真正激发LLM推理能力?
批判性分析RLVR训练,指出其提升的是采样效率而非根本推理能力,模型推理边界受限于基础模型,强调需创新RL范式以释放潜力。

8. 【千层网络助力自监督强化学习
将RL网络深度扩展至1024层,在无奖励无示范的目标驱动任务中,实现性能翻倍至50倍的飞跃,行为学习质的改变带来巨大进步。

9. 【Titans + MIRAS:赋予AI长期记忆
提出Titans架构和MIRAS理论框架,结合深度MLP记忆和“惊讶度”机制,实现运行时动态更新核心记忆,突破百万级上下文规模限制。

10. 【基于扩散蒸馏与对抗校准的生成式数据增强
DAR-GDA三阶段流水线:蒸馏高效单步生成器,对抗训练校准合成与真实分布差异,重要性重加权消除偏差,提升下游任务表现。

11. 【重尾RNN中的低维混沌渐进转变
揭示具有脑部特征的重尾权重RNN在混沌边缘的动态不同于高斯权重,延展转变期同时降低系统有效维度,丰富神经动力学理解。

12. 【半监督多模型性能评估
提出SSME方法,结合标记与未标记数据,通过预测与真实标签关系建模,显著提升数据匮乏时分类器性能估计的准确度。

13. 【黎曼一致性生成模型
扩展一致性模型至曲率空间,利用指数映射与协变导数实现流形上少步生成,适用于球面、环面与3D旋转等复杂几何结构。

14. 【BioReason:DNA-LLM中的多模态生物推理
将基因组模型与LLM结合,实现对基因数据的生物学推理,提升路径和变异预测准确率,推动生物信息学与语言模型融合。

15. 【NFL-BA:动态光照下的近场光束调整SLAM
引入近场光照建模SLAM损失,大幅提升内窥镜及暗室环境下相机定位与地图构建精度,突破动态光照挑战。
机器学习教材 《Hands-On Machine Learning with Scikit-Learn and PyTorch》(“蜥蜴书”)的 样张附录 E 下载 。| #机器学习

这一章的内容非常前沿且硬核,专门讲解了 状态空间模型 (State-Space Models, SSMs)。

这是近年来深度学习领域(尤其是序列建模)的一个重要突破,被视为 Transformer 架构的竞争者。
机器学习工程师的智能助手:Karpathy,一个利用Claude Code SDK和Google ADK训练前沿机器学习模型的轻量级实现。它展示了Claude Scientific Skills在机器学习领域的强大能力,帮助开发者快速构建和运行智能代理。| #机器学习

主要特点包括:

- 依赖Python 3.13+,通过uv包管理器安装依赖;
- 支持环境变量配置API密钥,保证代理稳定运行;
- 启动脚本自动创建沙箱环境,集成PyTorch、transformers等主流ML库;
- Web界面交互,方便模型管理和操作;
- 支持自定义数据集和脚本手动导入沙箱;
- 集成Claude Scientific Skills,扩展多种科学计算和机器学习流程;
- 提供多代理系统,后续发布更强大功能。

适合喜欢探索最前沿代理式机器学习工程师工具的开发者和研究人员。项目开源托管于GitHub:
Smol训练手册:构建世界级大规模语言模型的秘诀 | #电子书 #手册 #机器学习

这是一本关于高效训练机器学习模型的指南,主要聚焦于小规模、高效训练方法。

该项目提供了具体的技巧和工具,以帮助在有限资源下进行快速实验和优化模型训练过程。

内容包括如何使用适当的硬件、调整超参数、优化数据管道、以及如何处理训练过程中的常见问题。
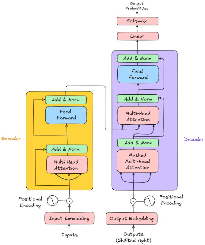
“Attention is All You Need”这篇论文彻底改变了机器学习领域,提出了Transformer架构和注意力机制,解决了传统语言模型难以处理长距离依赖和上下文记忆的问题。早期模型如前馈网络缺乏序列记忆,循环神经网络(RNN)虽有所改进,却难以高效扩展,且存在信息压缩导致细节丢失的瓶颈。

Transformer的核心创新在于完全舍弃了递归结构,采用自注意力(Self-Attention)机制,让模型能够同时关注序列中所有词语,并通过并行计算大幅加快训练速度。同时,位置编码(Positional Encoding)赋予模型序列顺序感,残差连接(Residual Connections)与层归一化(Layer Normalization)确保深层网络的稳定训练。多头注意力(Multi-Head Attention)机制使模型能够从多个角度同时捕捉词语间复杂关系。

Transformer由编码器(Encoder)和解码器(Decoder)两部分组成,编码器将输入序列转化为数字表示,解码器基于这些表示逐步生成输出。解码器中的遮蔽自注意力(Masked Self-Attention)防止模型在生成时“偷看”未来词语,交叉注意力(Cross-Attention)则实现编码器与解码器之间的信息交互。

此外,Transformer每层配备前馈神经网络(Feed-Forward Network),进一步提取和转换特征,使模型具备更强表达能力。整个架构的设计,正是为了解决之前模型在记忆、效率和细节保留上的不足。

理解Transformer的演进和细节,有助于深入掌握现代自然语言处理的基础,理解GPT、BERT等大模型背后的原理,也为探索最新技术如稀疏注意力、混合专家模型(MoE)、旋转位置编码(RoPE)打下坚实基础。

Everything About Transformers | #机器学习
如果你热衷于人工智能和机器学习领域,以下12个顶级博客将为你提供从理论基础、模型训练、AI安全对齐,到实际生产系统设计和最新科研成果的全方位视角。内容深入且条理清晰,适合不同阶段的学习者和实践者深入钻研。

见评论区 | 推特贴文 | #机器学习
这份机器学习系统设计案例库,涵盖了300多个来自80+公司的真实项目,横跨金融科技、电商、出行、社交、媒体等多个行业。每个案例不仅详述了技术方案,还揭示了产品落地和业务优化的关键经验,极具实操价值。

核心亮点包括:
- 金融科技:Stripe、Monzo、PayPal等通过ML防欺诈、优化支付流程、精准营销,实现风控和用户体验双提升。
- 电商零售:Walmart、Wayfair、Etsy、Zillow等利用深度学习个性化推荐,预测需求和销售,提升转化率和客户满意度。
- 出行配送:Uber、Lyft、DoorDash、Swiggy等聚焦路径预测、需求预测和时间估算,保障高效调度和准时配送。
- 社交媒体与内容:Pinterest、Twitter、LinkedIn、Meta等应用ML防止广告流失、垃圾信息识别和内容个性化,实现用户留存和互动增长。
- 技术创新:GitHub、Microsoft、Google等通过大规模语言模型辅助代码生成、故障诊断和自动化测试,推动开发效率革命。
- 媒体与流媒体:Netflix、Spotify、New York Times等在内容推荐、广告生成和视频质量优化上发挥ML强大威力,提升用户体验。

深度思考:
- 这些案例体现了ML系统设计的多样性和复杂性,强调跨领域融合与端到端闭环优化。
- 从模型训练到线上部署,再到反馈迭代,构建高效、可扩展的ML平台是成功的关键。
- 大量使用多任务学习、强化学习、因果推断等先进技术,显示出行业对模型精度与解释性的双重追求。
- 生成式AI和大语言模型正逐步渗透到产品创新和自动化运维,未来潜力巨大。

这份案例集不仅是技术参考,更是理解行业趋势和产品落地的宝贵指南,尤其适合机器学习工程师、系统设计师和产品经理深入学习。

ML System Design Case Studies Repository | #机器学习
机器学习全阶段学习路线图,书单一览,助你系统掌握从入门到高级的核心知识 | #机器学习

• 基础篇(Fundamentals):
- 《Mathematics of Machine Learning》:扎实数学基础,理解机器学习核心原理。
- 《Artificial Intelligence: A Modern Approach》:AI全景视角,奠定理论框架。
- 《Deep Learning》:深度学习经典教材,理论与实践结合。
- 《An Introduction to Statistical Learning》:统计学习方法入门,实用且易懂。

• 实战篇(Hands-on):
- 《Hands-On Machine Learning with Scikit-Learn, Keras, and TensorFlow》:涵盖主流框架,注重动手实践。
- 《Deep Learning with Python》:结合Keras,快速实现深度学习项目。
- 《Generative Deep Learning》:生成模型实操,拓展高级应用。
- 《Deep Reinforcement Learning Hands-On》:强化学习实战,前沿技术落地。

• 工程篇(ML/AI Eng):
- 《Designing Data-Intensive Applications》:大规模数据系统设计,提升架构能力。
- 《Scaling Machine Learning with Spark》:分布式机器学习框架应用。
- 《AI Engineering》:AI系统工程实践,跨学科融合。
- 《LLMs for Production》 & 《LLM Engineer’s Handbook》:大模型部署与工程指南,前沿趋势必备。
- 《Generative AI with LangChain》和《Building Agentic AI Systems》:生成式AI与智能代理系统开发,开启未来智能应用大门。
机器学习全栈工程师的技能图谱,浓缩了从数学基础到大规模部署的全链条技术栈,勾勒出现代 ML 工程的全貌 | #机器学习

• 数学/统计 → Python → Pandas、NumPy(数据处理与数值计算)
• Matplotlib(数据可视化)
• MySQL(关系型数据库管理)
• Scikit-learn → XGBoost(传统机器学习模型)
• PyTorch → Transformers → SBERT(深度学习与预训练语言模型)
• FastAPI(高性能接口开发)
• DVC、MLflow(数据版本管理与实验追踪)
• PySpark(大数据处理)
• Docker(容器化部署)
• Airflow(工作流调度)
• Ultralytics、SpaCy、OpenCV(计算机视觉与NLP工具)
• Langchain、Qdrant(现代大模型应用与向量数据库)

这条路径体现了从理论到实践、从模型训练到工程落地的全流程能力,远超单点技能积累。真正的价值在于整合这些工具解决复杂问题,而非单纯“收集”技术。无论是构建高效流水线还是实现端到端部署,掌握上述栈意味着你已经具备了全面驾驭机器学习系统的能力。
深度学习入门权威再升级,第三版《Deep Learning with Python》即将上市,免费在线全本开放阅读,助力更多人轻松掌握最前沿技术 | #电子书 #机器学习

• 内容大幅扩展,涵盖生成式 AI 最新进展,深入讲解 LLM 及其工作流
• 全面支持 JAX、PyTorch、TensorFlow 和 Keras 3,技术栈覆盖更广泛
• 100% 免费官网同步发布,打破传统书籍销售壁垒,聚焦知识传播与普及
• 适合有一定编程基础的初学者,结构清晰,理论与实践结合紧密
• 彩色印刷,视觉体验升级,无精装版本,读者反馈已转达出版社
• 预售通道开放,支持亚马逊及出版社购买,未来将推出有声书版本
• 深受业界认可,被广泛用于教学和研究,助力快速入门与深入探索

开放分享让学习无门槛,权威内容助力理解复杂模型,第三版为深度学习学习者打造全链条成长路径。
Awesome Prompt Injection:专注于机器学习模型中的提示注入漏洞研究。| #机器学习

提供丰富的资源,涵盖文章、教程、研究论文和工具;汇集了21次提交记录,展示了社区的活跃参与;包含CTF挑战,模拟真实场景,提升实战能力
Mathematics for Machine Learning》是由伦敦帝国理工学院David F. Greenberg教授编写的一份讲义,系统介绍了机器学习所需的数学基础。| #机器学习

内容涵盖线性代数、概率论、统计学和优化等核心领域,旨在帮助读者理解机器学习算法背后的数学原理。

讲义结构清晰,注重理论与实际应用的结合,适合对机器学习感兴趣的学生、研究人员和从业者作为自学或参考资料
一个从零开始用Python实现的机器学习库,让复杂的机器学习变得简单易懂。

纯Python实现,无需依赖外部库;代码清晰,适合初学者学习;提供多种经典机器学习模型和工具

SmolML | #机器学习
专注于机器学习和深度学习的在线练习平台,帮助用户提升编程和算法能力。

提供丰富的线性代数、统计学和机器学习问题;涵盖从易到难的多种难度级别;每日挑战功能,激发学习动力

Deep-ML Practice Problems | #机器学习
麻省理工出版社出品的一本的 AI 书籍。书中覆盖深度学习的诸多知识点,如监督学习、卷积网络、图像生成、扩散模型、图神经网络等。

Understanding Deep Learning | #电子书 #机器学习
一个机器学习的交互式、可视化教学项目

这是亚马逊推出的教育计划,期望以有趣、信息丰富且易于理解的方式教授重要的机器学习概念。该平台涵盖了神经网络、机会均等、逻辑回归、线性回归、强化学习等多个核心机器学习主题。每个主题篇幅不长,主要还是入门知识。

MLU-EXPLAIN | #机器学习
 
 
Back to Top