“Attention is All You Need”这篇论文彻底改变了机器学习领域,提出了Transformer架构和注意力机制,解决了传统语言模型难以处理长距离依赖和上下文记忆的问题。早期模型如前馈网络缺乏序列记忆,循环神经网络(RNN)虽有所改进,却难以高效扩展,且存在信息压缩导致细节丢失的瓶颈。
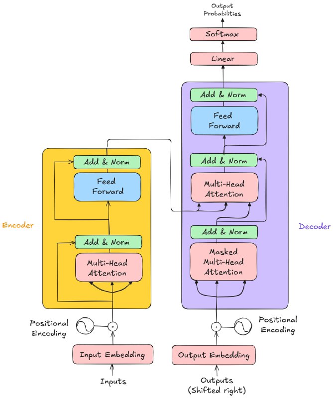
Transformer的核心创新在于完全舍弃了递归结构,采用自注意力(Self-Attention)机制,让模型能够同时关注序列中所有词语,并通过并行计算大幅加快训练速度。同时,位置编码(Positional Encoding)赋予模型序列顺序感,残差连接(Residual Connections)与层归一化(Layer Normalization)确保深层网络的稳定训练。多头注意力(Multi-Head Attention)机制使模型能够从多个角度同时捕捉词语间复杂关系。
Transformer由编码器(Encoder)和解码器(Decoder)两部分组成,编码器将输入序列转化为数字表示,解码器基于这些表示逐步生成输出。解码器中的遮蔽自注意力(Masked Self-Attention)防止模型在生成时“偷看”未来词语,交叉注意力(Cross-Attention)则实现编码器与解码器之间的信息交互。
此外,Transformer每层配备前馈神经网络(Feed-Forward Network),进一步提取和转换特征,使模型具备更强表达能力。整个架构的设计,正是为了解决之前模型在记忆、效率和细节保留上的不足。
理解Transformer的演进和细节,有助于深入掌握现代自然语言处理的基础,理解GPT、BERT等大模型背后的原理,也为探索最新技术如稀疏注意力、混合专家模型(MoE)、旋转位置编码(RoPE)打下坚实基础。
Everything About Transformers | #机器学习
Transformer的核心创新在于完全舍弃了递归结构,采用自注意力(Self-Attention)机制,让模型能够同时关注序列中所有词语,并通过并行计算大幅加快训练速度。同时,位置编码(Positional Encoding)赋予模型序列顺序感,残差连接(Residual Connections)与层归一化(Layer Normalization)确保深层网络的稳定训练。多头注意力(Multi-Head Attention)机制使模型能够从多个角度同时捕捉词语间复杂关系。
Transformer由编码器(Encoder)和解码器(Decoder)两部分组成,编码器将输入序列转化为数字表示,解码器基于这些表示逐步生成输出。解码器中的遮蔽自注意力(Masked Self-Attention)防止模型在生成时“偷看”未来词语,交叉注意力(Cross-Attention)则实现编码器与解码器之间的信息交互。
此外,Transformer每层配备前馈神经网络(Feed-Forward Network),进一步提取和转换特征,使模型具备更强表达能力。整个架构的设计,正是为了解决之前模型在记忆、效率和细节保留上的不足。
理解Transformer的演进和细节,有助于深入掌握现代自然语言处理的基础,理解GPT、BERT等大模型背后的原理,也为探索最新技术如稀疏注意力、混合专家模型(MoE)、旋转位置编码(RoPE)打下坚实基础。
Everything About Transformers | #机器学习