Scalene:Python提速利器 | #Python

Python编程语言使用广泛,但运行效率低下,比其他编程语言慢100-1000倍甚至更多。

UMass Amherst的计算机科学家研发了开源性能分析工具Scalene,可以高效定位Python代码中的低效部分。

Scalene不仅可以准确指出Python代码的低效之处,还可以利用AI技术给出优化建议。
目前已经被广泛使用,下载量超过75万次。它可以帮助程序员优化Python代码,提高运行速度。

随着计算机硬件技术进步放缓,编程语言的执行效率正变得越来越重要。Scalene这样的工具对于优化Python性能意义重大。

该研究团队因Scalene在USENIX会议上荣获Best Paper Award。这表明该工具在学术界得到认可,对Python社区影响深远。
2023年值得关注的顶级Python库 | blog | #Python

1.LiteLLM:一个简化大型语言模型(LLM)调用和嵌入调用的开源库,支持OpenAI格式,提供统一的输入输出格式,便于在不同模型间切换。
2.PyApp:一个简化Python应用部署的工具,允许开发者创建自安装包,支持跨操作系统,并且具有自更新功能。
3.Taipy:一个低代码Python库,专为数据科学家设计,用于构建交互式Web UI,无需掌握Web堆栈工具,支持机器学习产品的可视化。
4.MLX:专为Apple Silicon设计的机器学习数组框架,提供NumPy风格的API,支持自动微分、向量化和计算图优化。
5.Unstructured:一个全面的文本预处理工具包,能够处理多种格式的文档,如PDF、HTML和Word文档,提供清洗、格式化和信息提取功能。
6.ZenMLAutoMLOps:一个开源MLOps框架,用于创建可移植的生产就绪机器学习管道,以及AutoMLOps服务,用于生成、配置和部署集成CI/CD的MLOps管线。
7.WhisperX:OpenAI的Whisper模型的增强版本,提供更准确的时间戳和多说话人检测,以及更快的处理速度和更低的内存占用。
8.AutoGen:一个框架,允许开发者使用多个agent进行对话协作,以解决任务,类似于软件工程团队的协作。
9.Guardrails:一个用于指定结构和类型、验证和纠正大型语言模型输出的库,确保模型输出符合预期。
10.Temporian:一个用于处理时间序列数据的库,支持多变量时间序列、事件日志和跨源事件流。

这些库不仅展示了Python在AI领域的强大能力,也为开发者提供了更多样化的工具,以应对各种挑战。 Top Python libraries of 2023
Python Cookbook in Chinese》 3rd Edition

一份内容较全的 Python 免费在线学习资料,可以让你深入理解 Python 语言机制和现代编程风格。

原作者是有着35年开发经验的David Beazley,一位独立的计算机科学家、教育家。 他在Python社区一直都很活跃,编写了很多的python包, 发表了很多的公开演讲视频以及编程教程。 同时还是Python Essential Reference 以及 Python Cookbook (O'Reilly Media)的作者。

书中内容大多集中于标准库、框架和应用程序中广泛使用的高级技术,包括元编程、并发编程、测试和调试、C语言拓展等等。

你可以把它的项目代码克隆下来,直接进入到 notebook/ipynb 目录,在 VSCode 上一边看书,一边执行代码。如果你的 Python 基础差,可以看《Python 语言基础50课》,跟着文档或视频把代码敲一遍,差不多就入门了。

Python语言基础50课 | Python Cookbook in Chinese | David Beazley博客 | #Python #电子书
Python Cookbook 和 Python精粹 的David M. Beazley作者, 在github上发布的练习驱动的教程。

本课程有幻灯片,练习还有习题,适合那些想要超越简短脚本而编写更复杂程序的 Python 程序员。主题重点关注流行库和框架中使用的编程技术,目标是更好地理解 Python 语言本身,以便能够理解其他人的代码,并将新发现的知识应用到自己的项目中。

Advanced Python Mastery | #教程 #Python
Python 中文百宝箱,250+信息源,涵盖文章、教程、开源项目、软件工具、播客和视频、热门话题等

python-weekly | #python
使用Python 101自动化电子表格 | 详文 | #Python

这是一个在你编辑时为你编写 Python 代码的电子表格,这篇博文是为那些以前从未使用过 Python 但对如何开始使用它来自动化他们的数据工作以及每周节省他们通常更新电子表格的时间感到好奇的人而写的。
一个最近在 GitHub 上较为流行的 Python 库:PyGWalker,是 Tableau 的另一种开源替代品,可用于简化 Jupyter Notebook 数据分析和数据可视化工作流程。

通过 PyGWalker,你可以快速将 Pandas DataFrame 转变为 Tableau 风格的操作界面,更好的用于数据可视化探索。

Python 库支持 Jupyter Notebook、Google Colab、Kaggle Code 等多种环境,安装使用也不难。

PyGWalker | #Python
根据静默片段分割音频的Python脚本

audio-slicer | #Python #脚本
《Beyond the Basic Stuff with Python

超越 Python 的基本内容:编写简洁代码的最佳实践
内容包含编码风格、常见错误、Cookiecutter 模板工具、函数式编程技术、Big-O 算法分析等等 ​​​

你会学到:

编码风格,以及如何使用 Python 的 Black 自动格式化工具来获得更清晰的代码
错误的常见来源,以及如何使用静态分析器检测它们
如何使用 Cookiecutter 模板工具构建代码项目中的文件
函数式编程技术,如 lambda 和高阶函数
如何使用 Python 的内置 timeit 和 cProfile 模块分析代码的速度
Big-O 算法分析背后的计算机科学
如何让你的评论和文档字符串提供信息,以及多久写一次
如何在面向对象编程中创建类,以及为什么使用它们来组织代码

在本书的末尾,你将阅读两个经典命令行游戏的详细源代码分解,汉诺塔(逻辑谜题)和四人行(两人游戏) ),以及他们的代码如何遵循本书最佳实践的细目。你将通过自己实施该程序来测试你的技能。

当然,没有任何一本书可以使您成为专业的软件开发人员。但是,《Beyond the Basic Stuff with Python》会让你在这条道路上走得更远,并在学习编写易于调试且完美 Pythonic 的可读代码的过程中使你成为更好的程序员。

在线阅读 | #电子书 #Python
Python 框架、库、软件和资源的精选列表

awesome-python | #Python #框架
py4e -Python for Everybody

适合所有人的 Python。不管你有没有编程基础,只要对编程感兴趣,都可以通过这个学会 Python,进入有趣的编程世界

项目地址 | 官网 | #Python #教程
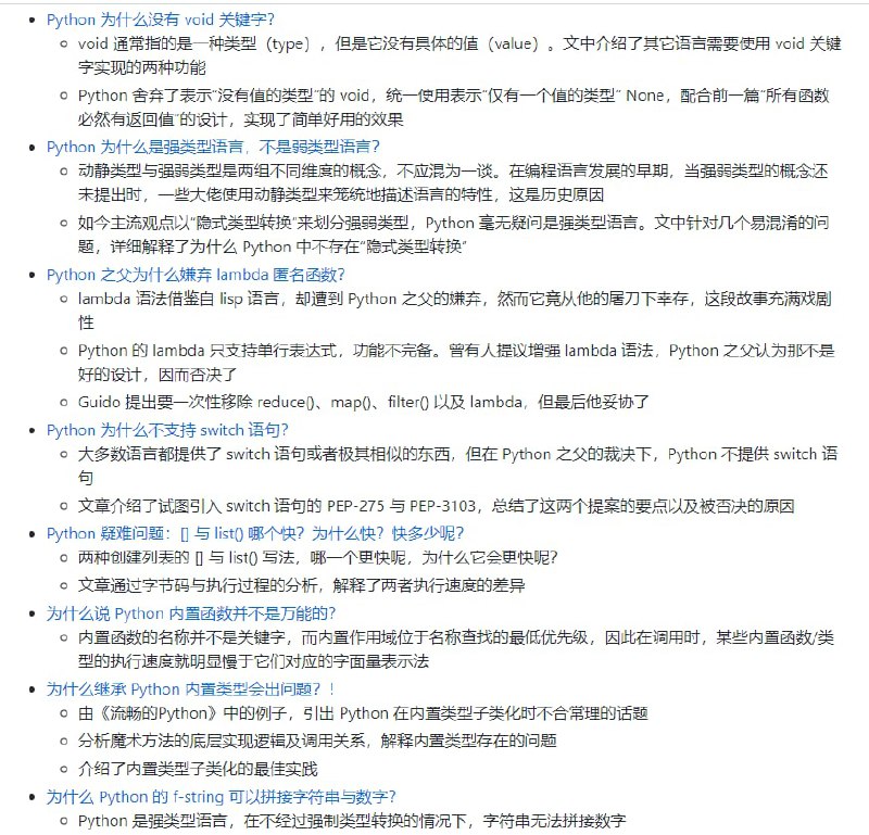
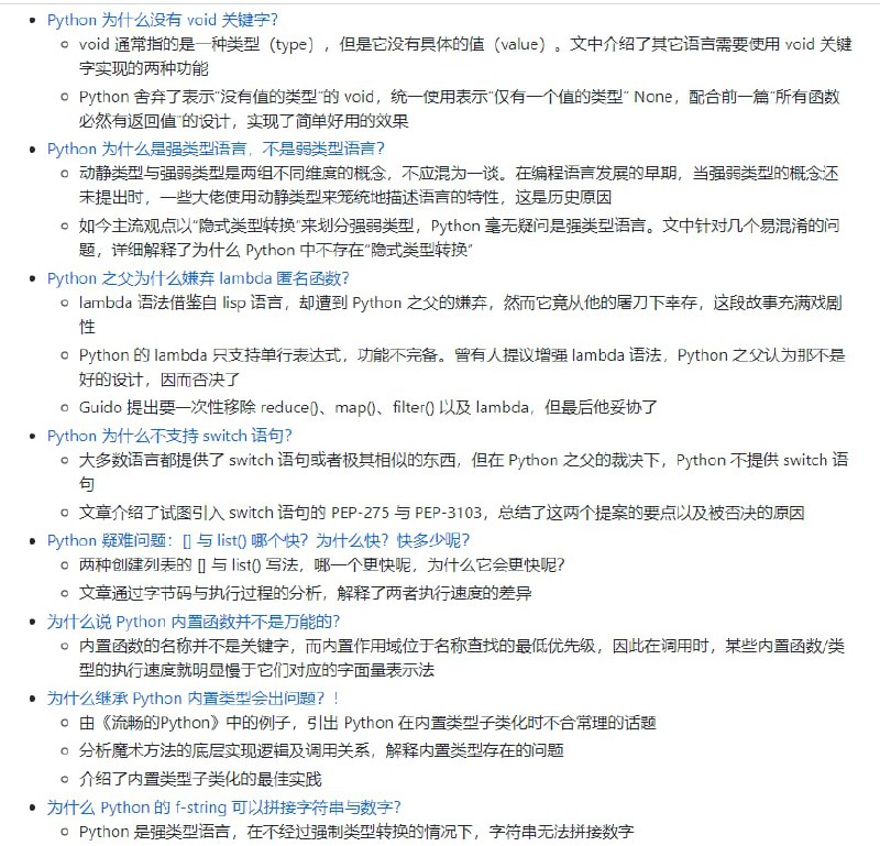
Python 为什么”系列文章合集

“Python为什么”是一系列文章的合集(含翻译),主要关注 Python 的语法、设计、发展、与其它语言的差别等话题,以一个个“为什么”式的问题为切入点,试着展现 Python 的迷人魅力。

大多数人似乎比较关心“怎么做”(HOW-TO)以及“是什么”(WHAT-IS),因此这类的文章随处可见,同质化极为严重。但是,作者更关注的话题是“为什么”(WHY-DO or WHY-NOT-DO),这体现了一种不同的思维方式,它可能偏于务虚,有时候对工作内容不会有实质性的帮助。

python-whydo | #Python
incdec.py:为Python增加++、--操作符

GitHub | #Python
PyPI:读“派-辟-爱”,Python官方第三方包存储库/索引库
PyPy:读“派-派”,一种Python编程语言实现,可用于替代CPython

pypi.org | pypy.org | #Python
Python 源码学习》系列博文

本系列主要以阅读和分析 CPython 源码的方式学习 Python

Blog | #Python
面向科研用户/科学家的Python资源列表

面向希望充分利用开源 Python 生态系统的科学领域的学生和研究人员。旨在为科学家提供对常见任务有用的工具列表,但不提及他们不太可能需要的东西(例如身份验证、数据库、网络、NLP)。

受awesome-python启发的列表,这是一个非常相似的资源,可用于你可能想用Python做的任何事

Python for Scientists | Awesome-python | #Python #科研
开源技术教程:《动手开发一个Python小项目》(The Big Book of Small Python Projects)

书中收录了80多个Python项目,每个项目都是一个独立章节,其中包括项目实例、源码、进一步开发建议等内容。

书中每个项目代码量最多只有200多行,对新手友好,适合快速上手学习。

学完之后,便可以开始尝试,动手制作各类基于Python的数字艺术品、游戏、动画、数字计算等小工具。

源代码和其他文件
在线比较工具 (用来将你的代码与本书中的代码进行比较)

在线阅读 | #Python #电子书
Python - 100天从新手到大师 #电子书

作者:骆昊 #python 基础教程,面向初学者

主要内容:
Day01~15 - Python语言基础
Day16~Day20 - Python语言进阶
Day21~30 - Web前端入门
Day31~35 - 玩转Linux操作系统
Day36~40 - 数据库基础和进阶
Day41~55 - 实战Django
Day56~60 - 用FastAPI开发数据接口
Day61~65 - 爬虫开发
Day66~80 - 数据分析
Day81~90 - 机器学习和深度学习
Day91~100 - 团队项目开发
 
 
Back to Top