黑洞资源笔记
14:55 · Jul 26, 2021 · Mon
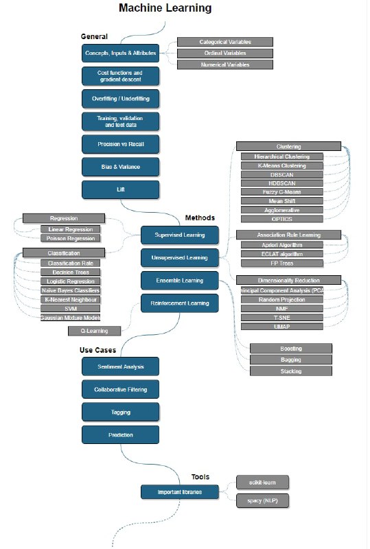
AI-Expert-Roadmap
,GitHub 上一份开源的 #AI 技术进阶路线图,由德国一家软件公司 AMAI GmbH 发起,里面包含了 AI 技术领域的相关知识点,每个知识点均附有详细文档。其主要目的在于帮助开发者更好的学习与掌握数据科学家、机器学习或者人工智能专家的必备知识
Home