黑洞资源笔记
14:48 · Jul 14, 2024 · Sun
slevithan/regex
:内置高级功能和最佳实践的上下文感知正则表达式模板标签,提高JavaScript正则表达式的可读性、性能和维护性 |
#正则表达式
正则表达式
15:21 · Jun 13, 2024 · Thu
基于Intel Hyperscan的递归目录正则表达式搜索工具,支持git仓库索引搜索和多线程、SIMD加速,适用于Linux环境,提供高效的文件系统模式匹配能力
Hypergrep
|
#工具
#正则表达式
工具
正则表达式
02:01 · Oct 12, 2023 · Thu
一图让你看懂并记住所有正则表达式规则 |
思维导图
|
#正则表达式
正则表达式
23:58 · Mar 30, 2023 · Thu
使用
Regex.ai
书写正则表达式
基于 AI 技术,比ChatGPT更加直观,不需要用语言描述,直接选择你想要获取的部分,会自动完成。
Regex.ai
|
#正则表达式
正则表达式
17:02 · Oct 25, 2022 · Tue
高级正则表达式:捕获组、前瞻和后视
地址
|
#正则表达式
正则表达式
08:24 · Sep 20, 2022 · Tue
轻松学习正则表达式
|
#正则表达式
目前这个repo的star数已达到42.6k,有多个语言版本,包括中文版
正则表达式
17:41 · Sep 2, 2022 · Fri
一个用于Python的人类可读的正则表达式模块。Humre 为你处理 regex 语法,并创建 regex 字符串以传递给 Python 的 re.compile() 。发音为 "hum, ree"。
它类似于Swift的regex DSL或Python regex的re.VERBOSE模式的一种高级形式。代码被阅读的次数远远多于编写的次数,因此冗长的Humre代码可能需要多花几秒钟的时间来编写,但由于更容易被阅读和理解,所以付出的代价更大。
Humre
|
#正则表达式
正则表达式
09:39 · Jul 12, 2022 · Tue
正则表达式备忘清单
|
#正则表达式
正则表达式
04:33 · Jul 9, 2022 · Sat
根据文本描述自动生成正则表达式(基于GPT-3)
AutoRegex
|
#机器学习
#正则表达式
机器学习
正则表达式
07:49 · Jun 26, 2022 · Sun
Swift 5.7 支持正则表达式语法,这里有个工具可以将正则表达式字符串转换为 RegexBuilder 语法,而且是实时/交互式的。
swift-rxbgen
|
#正则表达式
正则表达式
02:08 · Jun 13, 2022 · Mon
通过游戏来学正则表达式,网页演示版有8级,付费版有20多个关卡
Demo
|
主页
|
#正则表达式
正则表达式
01:22 · Jun 13, 2022 · Mon
介绍 Rulex,一种新的、可移植的正则表达式语言,目前处于 alpha 阶段,可能会在接下来的几个版本中发生变化。
特性:
兼容性:Rulex被移植到正常的正则表达式中,因此您可以在任何地方使用它。
可读性:Rulex 对空格不敏感,支持注释。语法简单而直观
支持Unicode:Rulex为那些停留在上个世纪的正则表达式引擎提供Unicode支持。
熟悉:如果你知道正则表达式,那么这个语法将立即变得有意义。
高级功能:Rulex增加了独特的功能,如数字范围和变量,以获得更多的表现力。
良好的错误信息:我们重视你的时间。错误信息内容丰富,显示了代码中的错误部分
Docs
|
Rulex
|
#正则表达式
正则表达式
09:09 · Jun 11, 2022 · Sat
正则表达式实例搜集,通过实例来学习正则表达式
实例搜集整理来自于《
一些正则表达式随记
》,通过一个单独仓库专门整理这些正则实例,提供一个
实例网站
,方便正则实例验证和查询。也方便添加新的正则实例大家共同维护
如果有一些基础知识,通过实例理解,将会更快速入门,写出自己的正则。如果对基础还不是很了解,你可以通过《
Learn regex the easy way
》去学习基础知识,这个仓库教程被翻译成十几种语言了,包含了
中文翻译
,它通过极其简单的实例,帮助你理解正则基础语法规则。
RegExp Example
|
Github
|
#正则表达式
正则表达式
00:04 · Jun 8, 2022 · Wed
如何编写几乎可读的正则表达式 ?
wumpus-cave
|
#正则表达式
正则表达式
15:00 · May 20, 2022 · Fri
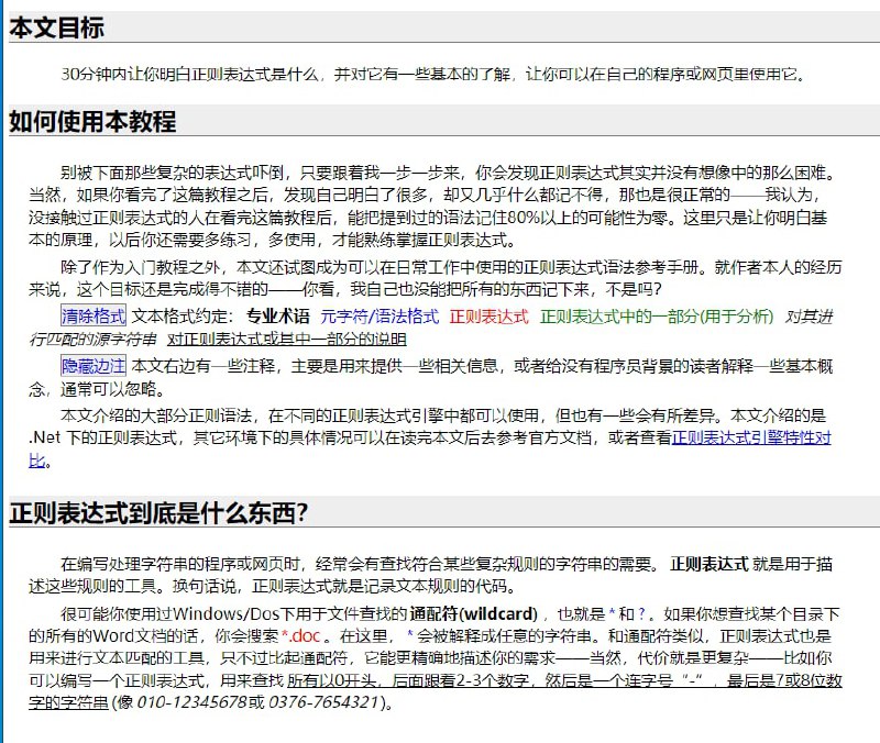
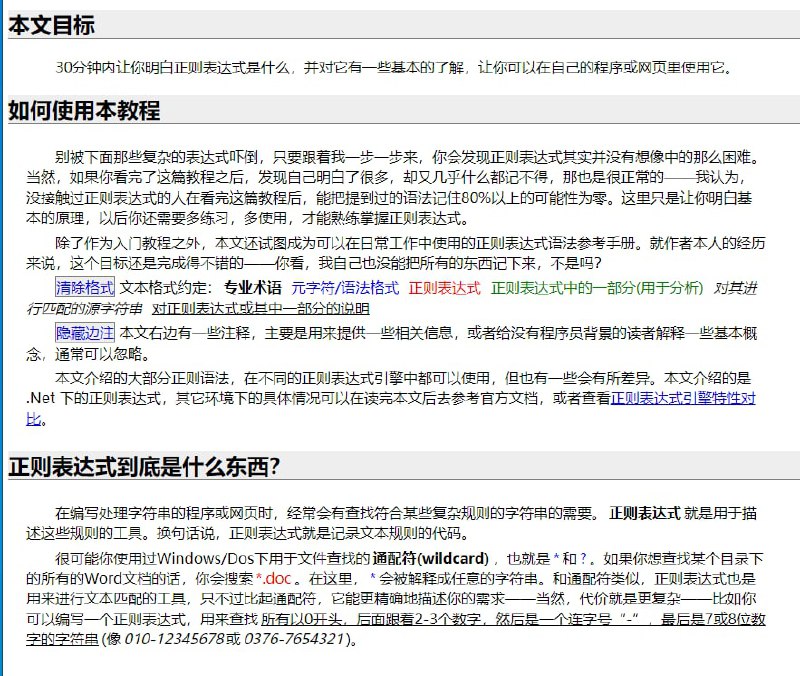
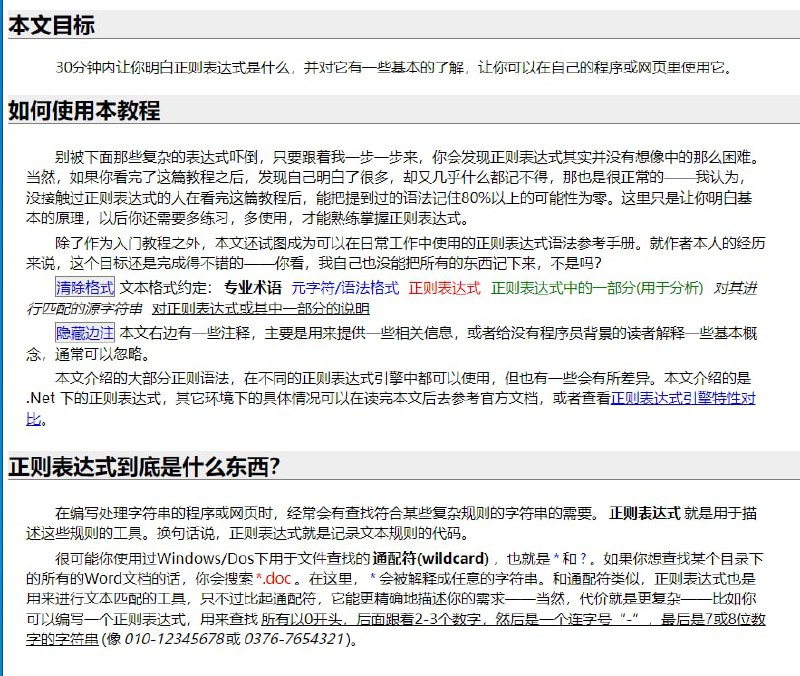
正则表达式30分钟入门教程
本文目标是30分钟内让你明白正则表达式是什么,并对它有一些基本的了解,让你可以在自己的程序或网页里使用它
博文
|
#正则表达式
#教程
正则表达式
教程
16:25 · May 16, 2022 · Mon
正则表达式前端使用手册
本文以正则基础语法开篇, 结合具体实例, 逐步讲解正则表达式匹配原理. 代码实例使用语言包括 js, php, python, java(因有些匹配模式, js并未支持, 需要借助其他语言讲解). 内容包括初阶技能和高阶技能, 适合新手学习和进阶
博文
|
#手册
#正则表达式
手册
正则表达式
02:43 · May 15, 2022 · Sun
devtoolcafe
一个
#正则表达式
测试和可视化的
#工具
正则表达式
工具
06:24 · Mar 19, 2022 · Sat
Regex-Vis
,一个
#正则表达式
的
#可视化
#编辑器
项目地址
正则表达式
可视化
编辑器
18:33 · Feb 16, 2022 · Wed
Melody
:一种基于Rust可编译成
#正则表达式
的语言,旨在让正则表达式更易阅读和维护
正则表达式
01:56 · Feb 8, 2022 · Tue
RegExr
:学习、构建和测试
#正则表达式
正则表达式
Home