2026年,AI将彻底重塑我们的生活和工作方式:原贴

1. SaaS与智能代理全面融合,软件不再是工具而是“会说话”的生态系统,不适应者将被淘汰或收购。
2. Google继续领跑,OpenAI转型社交公司,功能逼近元宇宙巨头。
3. 无限上下文娱乐终结试播季,AI根据心情动态续写《老友记》、《办公室》等剧集。
4. 微型AI驱动企业爆发,服务小众社群成为新职业。
5. AI定制营养方案取代传统保健品,维生素货架崩塌。
6. AI代理拥有独立钱包,用加密货币交易数据和计算,机器经济交易量超越人类。
7. 邀请制网络回潮,开放网页沦为死地,信誉评分成社交门槛。
8. 搜索被答案合成取代,SEO消亡,LLM优化成为新营销战争。
9. 硬件复兴,AI耳机、设备兴起,智能手机开始衰落。
10. Google、Apple、OpenAI无意中打造新互联网,用户生活在模型驱动的环境中。
11. 个性化教育解构大学,AI导师胜过教授,名校变社交俱乐部。
12. 首批代理驱动的媒体公司出现,自动生成节目和新闻,仅需一名编辑监督。
13. 本地大模型成隐私防线,重大黑客事件促使模型离线运行。
14. 国家发行主权算力信用,管控AI高端计算资源。
15. 预测市场替代用户调研,企业用1万AI角色测试产品前景。
16. 软件即用即弃,应用生成后72小时自动删除,代码变“一次性塑料”。
17. 垂直AI吞噬横向SaaS,细分行业代理胜过大厂CRM。
18. 小众即服务平台兴起,AI监管的兴趣圈子收费订阅。
19. AI零售实时创造产品,需求设计生产营销无缝衔接。
20. 企业内部邮件消亡,代理全权处理,人工介入成为奢侈。
21. 人工介入客户支持成高端服务,99%由AI完成。
22. 首例代理间诈骗曝光,触发全球监管恐慌。
23. AI成为新CRM,客户细分转向情感特征。
24. 大学弃科计算机科学,设立“代理系统”“模型心理学”等新专业。
25. 数据投毒成商品,用户付费混淆AI画像。
26. 无限微应用取代App Store,应用内生成微型软件崛起。
27. 内容饱和迫使平台重回人际社交,唯一信任来自实名认证用户。
28. 风投分裂为数字与实体,资金流向机器人、能源、生物科技。
29. 中层网红消亡,只有顶级魅力和全自动农场存活。
30. 首场主权AI贸易战爆发,国家禁止基础模型出口。
31. 蓝领工种成为避风港,工资飙升。
32. 人情版Airbnb兴起,人工服务成为奢侈品。
33. AI造假经济崩溃,真实资产与体验成为新地位象征。
34. 信任溢价爆发,零AI参与产品标价10倍。
35. 传统互联网被封存,2023年前内容成最珍贵的人类思想库。
36. 识别AI速度低估带来的资产错价,最快财富路径。
37. 治疗先AI后人类,AI心理疗法成为主流。
38. “真人”认证兴起,蓝勾变为“人类生成”标识。
39. 复古成终极炫耀,胶片、手写、原声乐器价值暴涨。
40. AI复制经济创造新竞争,抄袭反而提升原创价值,创作者成为“产品DJ”。
41. 工作大拆分,员工转向结果导向和微型企业。
42. “无AI”成为新有机,强调人类制造的瑕疵美。
43. 语音AI诞生首个后智能手机杀手应用。
44. AI彻底融入日常计算,智能设备成为标配,愚蠢设备被淘汰。

这40+条预测不仅洞察技术趋势,更反映社会、经济、文化的深刻变革。AI不再是辅助工具,而是重塑人类生态的驱动力。唯有掌握AI,懂得用AI赋能思考和创造,才能在2026年站稳脚跟。
用Gemini 3做前端,Opus 4.5做后端,这就是全栈工程师的未来。看似简单,却折射出AI时代开发者角色的巨大转变。

真正的技术核心不再是从零写代码,而是掌握“提问模型”的能力——懂得如何引导AI、高效调试,远比盲写代码更值钱。架构理解与代码感知的差距,将越拉越大。

有人补充,Claude在后端逻辑处理上表现出色,结合上下文管理工具,可以极大提升效率。而Gemini 3在前端设计体验上尤其突出,甚至比传统工具更具创造力。也有声音提醒,Gemini 3目前还不够稳定,全面集成还需时间。

此外,未来全栈开发的核心是“模型路由”——用不同AI模型分别负责前后端,关键是保证状态同步和数据一致。开发者更像是“生物API网关”,负责在多模型间传递信息,架构思维和设计能力成为最宝贵的技能。

有人戏称,这就是新型的“全栈工程师训练营”,省去了繁琐配置,专注于构建创新。基础打得扎实,选对技术栈,AI模型本质上只是工具,不管是Opus还是Gemini,都能助力项目成功。

未来的开发者,是懂得驾驭AI、管理复杂系统状态的架构师,而非传统意义上手写代码的工匠。掌握提问艺术,设计思维与模型协作,才是打开全栈新世界的钥匙
机器学习算法战力榜
大语言模型(LLM)在写代码方面已非常强大,但要构建非简单应用,自己仍需懂代码。任何声称“不懂代码也能做复杂App”的说法,要么是推销,要么是不懂实际开发。

不过,学代码从未如此便捷。你只需几个月的刻意学习,利用最先进的语言模型,就能自己用AI辅助打造非简单应用。

核心在于:AI能帮你写代码,但你必须理解软件逻辑、系统架构和调试方法,才能驾驭复杂项目。否则,代码生成很快会陷入重复、杂乱、难维护的陷阱。理解代码背后的原理,是辨别AI建议优劣的关键。

传统的4年计算机科学学位正逐渐失去性价比,更高效的方式是结合现代AI工具,短期内集中学习基础和实战。让AI成为“加速器”,而非“替代品”。

初学者或转行者可通过结构化训练,搭配LLM辅助,快速跨越语法和模板壁垒,把时间花在架构设计和问题解决上。即使没有多年写码经验,掌握逻辑思维和系统规划,也能构建商业级应用。

真正的挑战不在“写代码”,而是“理解需求,设计系统,解决复杂问题”。AI压缩了学习曲线,但你必须能提出正确的问题,给模型准确上下文,才能发挥最大效能。

AI让“学编程”更快、更易,但不会取代对代码和系统的深刻理解。非简单应用的门槛没消失,只是形态变了——从打字写代码,转向理解架构与调试。未来属于懂得与AI协同、善于系统思考的开发者。
Andrew Ng 推出“Agentic Reviewer”——一个能辅助论文评审的AI工具。灵感源于一位学生论文被拒6次,3年漫长反馈周期令人痛苦,所以想看看,AI能否打破这道时间瓶颈,帮助科研者更快迭代。| #论文 #工具

训练时,Agentic Reviewer在ICLR 2025评审数据上的表现令人振奋:
- 两位人类评审相关系数:0.41
- AI与人类评审相关系数:0.42

这意味着AI评审已接近人类水平。

它通过检索arXiv文献来支撑反馈,因此在AI等开源领域效果最好。虽然仍属实验性质,但这或许能彻底改变科研反馈的速度和质量。

多方讨论中,有人关心隐私、数据使用,有人提到AI评审可能导致投稿趋同,也有人期待未来AI能评估评审质量,甚至全链条自动化科研流程。更快的反馈循环不仅缩短时间,更能激发更深层次的创新和策略性投稿。

传统的同行评审耗时长、效率低,AI介入正好补上了“认知瓶颈”。未来,科研批判将成为人机协作的共享过程,既有人类的洞察,也有机器的规模和记忆。
系列教程:“Make A Language

20多篇博文,一步步教你用Rust编写一个新的编程语言“eldiro”,内容涵盖从解析器构建到代码执行的全过程,重点包括:
🌟从“Part Zero”开始搭建开发环境,逐步实现一个基本的解析器(Parser),并支持空白字符处理和变量定义。
🌟深入讲解语法结构,如代码块(Blocks)、函数定义与调用、绑定使用、回溯解析(Backtracking)等。
🌟引入更复杂的概念,如抽象语法树(Code Representations)、标记(Markers)、注释、事件处理和空白字符的作用。
🌟探讨程序的重构(Refactoring)、错误处理(Errors)、模块化组织(Crates)以及测试(Testing)等工程实践。
用Go语言实现MapReduce | 原文

“你有没有想过,谷歌是如何处理海量数据的?或者像Hadoop这样的系统是如何在后台工作的?其中的秘诀就是MapReduce——一种简单却强大的方法,通过将数据集拆分成更小的部分来处理巨大的数据。

在这篇文章中,我们将用Go语言构建我们自己的MapReduce系统。我基本上是在用Go实现谷歌那篇著名的论文!你可以在我的GitHub仓库中找到该论文的实现。”
cc-switch: 从供应商切换器到 AI CLI 一体化管理平台

统一管理 Claude Code、Codex 与 Gemini CLI 的供应商配置、MCP 服务器、Skills 扩展和系统提示词。

核心功能
供应商管理:一键切换 Claude Code、Codex 与 Gemini 的 API 配置
速度测试:测量 API 端点延迟,可视化连接质量指示器
导入导出:备份和恢复配置,自动轮换(保留最近 10 个)
国际化支持:完整的中英文本地化(UI、错误、托盘)
Claude 插件同步:一键应用或恢复 Claude 插件配置
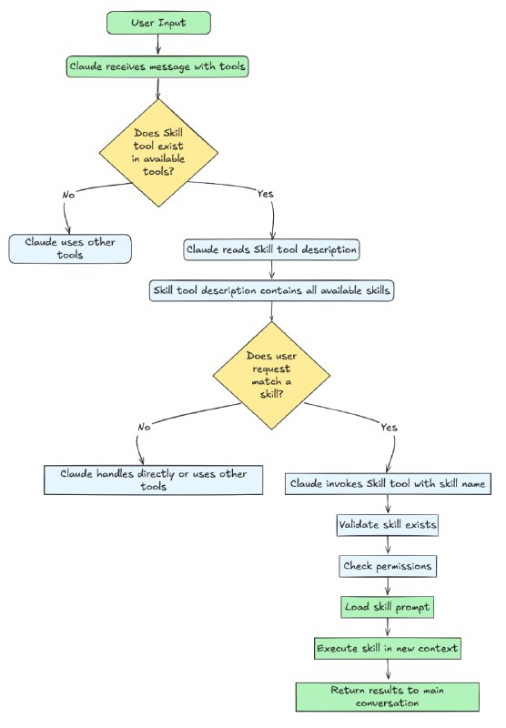
Claude Agent Skills 深度解析:基于第一性原理的提示工程架构

Claude 的 Agent Skills 构建了一种优雅的、以提示为核心的能力扩展体系。它通过“元工具 + 提示注入 + 上下文控制”的方式,实现了安全、灵活且可组合的智能代理行为定制,代表了 LLM 应用从“功能调用”向“认知引导”演进的重要方向。
1. 代数有助于问题解决。
2. 几何有助于视觉思维。
3. 微积分有助于理解变化。
4. 统计学有助于决策制定。
5. 数论有助于逻辑训练。
6. 线性代数有助于现代科学与工程。
7. 离散数学有助于计算机科学。
8. 微分方程有助于对现实世界建模。
9. 优化理论有助于智能规划。
10. 图论有助于网络化思维。
11. 集合论有助于结构化推理。
12. 练习有助于数学流畅性(数学技能的熟练掌握)。
13. 好奇心有助于在数学领域的终身学习。
MiroFlow是由MiroMind AI团队推出的一款开源高性能研究智能体框架,专注于多步互联网调研,尤其擅长未来事件预测等复杂任务。它集成了四大核心组件:MiroFlow框架本身、支持工具辅助推理的开源基础模型MiroThinker、拥有14.7万条优质训练数据的MiroVerse,以及保障训练稳定高效的MiroTrain/MiroRL训练基础设施。| #框架

这一框架以模块化设计和多层次子代理协同著称,支持包括GPT、Claude、Gemini、Qwen等多种模型和丰富工具(如语音转写、Python执行、文件读取、Google搜索等),实现复杂任务的高效执行。MiroFlow在多个权威基准测试中均名列前茅:如FutureX(未来事件预测)提升了GPT-5预测准确率11%,并在GAIA、HLE、BrowserComp及xBench-DeepSearch等测试中夺冠,彰显其领先的智能推理能力和稳定的并发处理性能。

值得一提的是,MiroFlow采用完全免费开源的技术栈,仅需一块RTX 4090显卡即可部署高效的研究智能体服务,极大降低了使用门槛和运营成本。同时,项目配备详细文档和快速入门指南,支持社区贡献,推动开放生态建设。

MiroFlow不仅是技术创新的典范,也为未来智能体的发展提供了可复制、可扩展的实践范式,展示了开放源代码在AI研究领域的巨大潜力和价值。
数据科学工作流程复杂,涉及规划、执行、验证和反思多个环节,单靠传统工具难以高效协作和持续优化。

Agentic Data Scientist 是一个基于多智能体架构的开源框架,利用 Google Agent Development Kit 和 Claude Agent SDK,实现了从智能规划到分阶段执行再到持续校验的闭环工作流。| #框架

它能自动拆解任务,迭代优化方案,结合先进的科学技能库和模型上下文协议工具接口,帮助数据科学家高效完成复杂分析任务。

主要功能包括:
- 自适应多智能体协同工作,迭代规划与执行保障质量;
- 任务分阶段管理,实时跟踪成功标准与进度;
- 集成 Claude 科学技能库,支持多种科学计算和数据处理;
- 文件管理与网络检索工具,方便数据导入与外部信息获取;
- 灵活部署,支持命令行快速启动,满足多场景需求。

适合需要系统化、多步骤数据分析的科研人员与工程师

从规划到总结,Agentic Data Scientist 用智能化分工和不断的自我校正,助力数据科学项目更高效、更可靠地推进。
Back to Top