专为开发者打造的 GPU 编程术语词典,聚焦 Modal 平台及 NVIDIA GPU,助力快速掌握核心概念。

• 汇集 GPU 编程相关术语,覆盖基础与进阶内容,减少技术门槛
• 内容开源,gpu-glossary 文件夹采用 CC BY 4.0 许可,其他文件 MIT 许可,方便二次使用与分享
• 适用 Modal 平台环境,紧贴实际应用场景,助力理解 GPU 工作机制与优化策略
• 结构清晰,便于快速查找和理解复杂概念,提升学习效率
• 适合开发者、研究人员及 GPU 爱好者,长期参考价值高,支持持续更新与社区贡献

系统化整理 GPU 相关知识,提升专业理解和开发实践能力。

GPU Glossary | #词典
一本由 GPT4 生成的中英词典,涵盖 8000 高频词汇 (涵盖中考、高考、大学四六级)

对每个单词,会列出下面的内容(也是生成本词典的提示词),不过因为GPT生成的也有出错的可能。如图为示例
🌟分析词义
- 系统地分析用户提供的英文单词,并以简单易懂的方式解答;
🌟列举例句
- 根据所需,为该单词提供至少 3 个不同场景下的使用方法和例句。并且附上中文翻译,以帮助用户更深入地理解单词意义。
🌟词根分析
- 分析并展示单词的词根;
- 列出由词根衍生出来的其他单词;
🌟词缀分析
- 分析并展示单词的词缀,例如:单词 individual,前缀 in- 表示否定,-divid- 是词根,-u- 是中缀,用于连接和辅助发音,-al 是后缀,表示形容词;
- 列出相同词缀的的其他单词;
🌟发展历史和文化背景
- 详细介绍单词的造词来源和发展历史,以及在欧美文化中的内涵
🌟单词变形
- 列出单词对应的名词、单复数、动词、不同时态、形容词、副词等的变形以及对应的中文翻译。
- 列出单词对应的固定搭配、组词以及对应的中文翻译。
🌟记忆辅助
- 提供一些高效的记忆技巧和窍门,以更好地记住英文单词。
🌟小故事
- 用英文撰写一个有画面感的场景故事,包含用户提供的单词。
- 要求使用简单的词汇,100 个单词以内。
- 英文故事后面附带对应的中文翻译。

DictionaryByGPT4 | #词典
简明英汉必应版:全网收词量最多的离线词典,词频考纲标注(432万词条)内容包含:

MDX 版本(及去音标版):支持 GoldenDict / mdict / BlueDict
欧陆 Eudic 版(及去音标版):欧陆词典(桌面,手机)
Kindle 版本
MDX CSS 美化版本:支持 GoldenDict / mdict / BlueDict
StarDict 版本:支持 StarDict,多看系统

因作者能力有限,该词典追求的是快速查词和查得率,让你在最短的时间内掌握一个单词的基本含义。整合了市面上各类免费和开源资料,利用 BNC/COCA 语料库进行词频矫正,并使用 NodeBox, WordNet 等自然语言处理工具包对各类时态语态,派生词等进行补充和标注。再根据考试大纲和柯林斯星级还有牛津 3000核心词进行标注,让你一眼就能看出这个单词的重要性。

词典是在340万收词量的开源词典《简明英汉增强版》(支持 GoldenDict, 欧陆词典,BlueDict,mdict,edwin,Kindle 等)的基础上,补充了更多短语、谚语、新词、俚语和专业术语,并对前20万基础词汇使用必应释义进行了校对并发布。

词典制作使用的工具:

开发语言用的 Python,以及 beautifulsoup4, lxml, requests 等常用模块,自然语言处理用到了 WordNet 和 NodeBox 两个包。

以及,作者自己写的开源的 ECDICT 项目(Python 词典数据库及相关脚本)和其他包括自然语言处理,BNC / COCA 的分析程序,十多个不同类型的爬虫,等大大小小几十个脚本程序。数据库使用 SQLite,CSV 等。

ECDICT项目 | 简明必应版v6下载 | 作者知乎原文介绍 | #词典
离线中英文词典数据库 | ECDICT | #数据库 #词典

这是一份英文->中文字典的双解词典数据库,根据各类考试大纲和语料库词频收录数十万条各类单词的英文和中文释义,并按照各类考试大纲和词频进行标注。 ​​​

“最初开发看书软件时需要给软件添加一个内嵌字典,在网上找到了一份别人提供的 EDictAZ.txt 的文本文件,里面有差不多两万英文单词的释义,于是开始用这个文件来提供字典查询,用着用着不够用了,又找到一份四六级到 GRE 包含释义的词汇表,但是缺少音标,于是写了个爬虫从各种资料里面把音标给爬下来,外加自己补充了一些组成了一份三万基本词汇的数据库。

其后数年根据各种资料和网友贡献词库增长到 10 万左右,又找到 Linux 下面的 cdict-1.0-1.rpm 这个开源字典数据(mdict 的主词库也是根据 cdict 转换得到),并按照英国国家语料库的前 16 万单词进行校对,补全很多语料库里词频较高但是却没有收录的词条。”
DomainWordsDict 一个专业 #词典 知识库

作者是刘焕勇,现任360人工智能研究院算法专家,前中科院软件所工程师,主要研究方向为知识图谱、事件图谱在实际业务中的落地应用。

项目涵盖68个领域、共计916万词的专业词典知识库,可用于文本分类、知识增强、领域词汇库扩充等自然语言处理应用。在利用学习模型进行自然语言处理任务时候,领域词汇可以作为一项重要的领域特征加入到模型当中,可以提升领域性模型的性能

项目由来
1、领域性是自然语言处理中十分重要的一类问题,不同的领域之间在文本形式、用词、表达上都存在差异。而领域词汇作为一个领域的表示是用来区分领域的常规手段,例如,在没有标注语料进行有监督的领域文本分类中,利用领域关键词进行匹配、计数、排序的方式即可以完成这一任务。
2、当前,纵观中文开放语言资源,并未有出现较大规模的领域性资源,如领域的wordembedding词向量、领域的关键词库。而这一资源在传统方法进行文本处理具有较大价值。

为了填补这一空白以及对领域性词库进行基础语言资源建设,本项目被提出
MOJi辞書(じしょ)是一款 #日语 专业 #词典 应用,目前已收录10万离线高频详解词条(离线词库定期更新),另附三家权威在线词典搜索服务,以备不时之需。MOJi辞書将围绕「体验」和「词库」进行不断改进。 #工具

MOJi Arc工作室建立于2014年上海,实施于东京,概念源自于日语单词「文字(モジ)」,旨在通过对文字信息的加工和搜索,简单而有效的传递精准有价值的信息。目前专注于中日、中英单词高效学习软件开发,尽可能改善单词学习体验和效果。

MOJi辞書功能特色:
① 根据用户输入的内容(中日、假名、罗马拼音以及英文),自动快速检索词条并提供云端高精度预测结果;
② 高自由度收藏分类管理生词,创建专属单词专辑;
③ 内置多家权威日语在线搜索服务:日+中日+英日全面应对;
④ 自己创建单词例句,制作专属词库;
⑤ 高自由度测试练习,支持12种题型;
⑥ 定制每日单词推送,可选择不同词库(如 能力考N1词库),进行定点定量推送;
⑦ 支持单词卡片导出,制作专属单词卡片;
⑧ 无需网络,内置离线详解词库;
⑨ 每日全网络搜索热词一览,增加「不经意学习」机率;
⑩ 百万例句一键即搜
⑪ 支持单词列表云端共享和下载
⑫ 支持星号/问号通配符搜索,比如想搜索以「飛び」开头且为4个字的相关词条时,输入「飛び??」即可,非常适合快速联想学习(如同词根词汇)
韦氏在线可视化词典 #词典
生活,交通、食物、运动、能源、科学、艺术包含各种主题,辅助记忆词汇利器。 ​​​
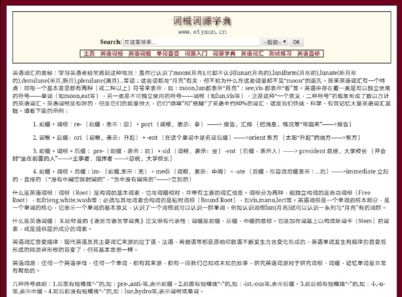
#英语 #词源 #字典 EtymOnline:在线英语词源词典网是一个提供英语语源缩写研究的站点,用户可以去找英语单词的词源,从词源挖出词根,从词根挖出同根的单词。这样可以让你查单词的词根和词缀具体什么意思,是从哪里演变过来的。 ​​​
入口:英文 中文
DLIR国际研究数字图书馆,数字化收藏里的内容包括高棉语图书、斯里兰卡收藏、奥斯曼帝国地图等。
国家哲学社会科学数据库
皮影数字图书馆,皮影戏传承
贵州数字图书馆,下载论文极为方便
地址整合欧洲大部分图书馆的数字资源,极好的一个外文数字 #图书馆
中国国家数字图书馆有着多个 #数据库 ,古今中外全部涵盖,需登录
国家数字图书馆的数字资源,电子图书公益阅读,全文库,可以在线阅读4000多本PDF电子书,注意需要注册登录
超星数字图书馆,各类图书都有
ACDAl数字图书馆,有着比较可观的资源
珠江三角洲数字图书馆联盟
儒家数字图书馆
弘化社数字图书馆,多为佛经
敦煌文献数字图书馆
故宫博物院数字图书馆
金陵图书馆
台湾华文电子书库
無產階級圖書館
哈佛燕京圖書館
螞蟻圖書館
浙江大学图书馆
美國國會圖書館
早稻田大學古籍綜合數據庫
日本國立國會圖書館
湖湘文庫
特藏線上展覽館
日本人文科學數據開放中心
建師範大學圖書館
金華圖書館數字圖書館,可直接下載。
日本國立圖書館
國家哲學社會科學文獻中心,中文期刊外文期刊古籍
沖繩大學琉球王國古籍數據庫
地址 可在線看日本陸海軍總合事典等抗日衛國戰爭史料,需科學上網和注册但不知如何注册。
歷代進士登科錄數據
中國臺灣教育部異體字字典 #词典
馬克思主義文庫
中研院明清檔案工作室
南京官話拼音方案及輸入法
中國香港粵語審音配詞字形檔
sobooks找书站点
瀚堂典藏資料庫系統
日本學術論文蒐索網
the pulp magezines
openlibrary尋書網站
新亞論叢下載網址
tales of oldchina
Openstax免費大學教程
Wordnik:一个提供词典和同义词库内容的在线 #英语 #词典 和语言资源。Wordnik已经收集了数十亿字的语料库,用它来显示例句,允许它提供比典型字典更多的单词信息。在定义一个词时,Wordnik尽可能多地使用真实的例子
 
 
Back to Top