黑洞资源笔记
10:59 · Nov 20, 2025 · Thu
英语学习工具:
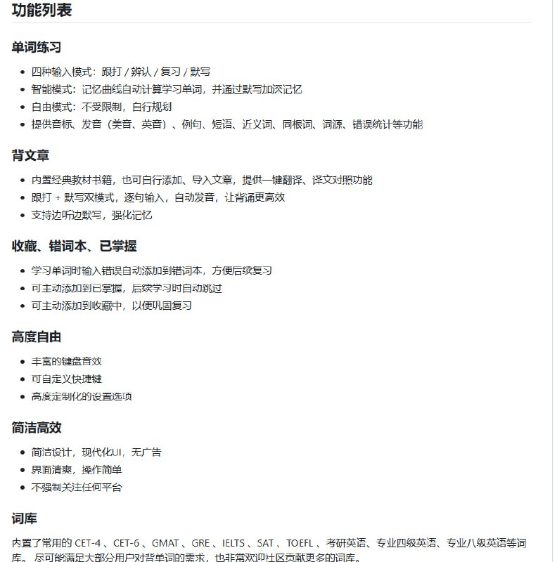
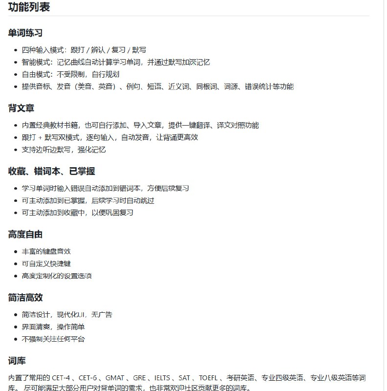
Typing Word
|
#英语
#工具
练习英语打字,从单词到整篇文章,边打边记,效率显著提升。TypeWords 是一款开源的英语学习打字工具,集跟打、辨认、复习、默写四种输入模式,自动计算记忆曲线,帮助你科学背单词。内置丰富词库覆盖四六级、托福、GRE等多种考试需求,还支持例句、发音、词源等详细学习资料。界面简洁无广告,支持个性化快捷键和键盘音效,学习体验流畅自然。项目基于 Vue,支持本地运行和数据备份,适合所有英语学习者和打字练习爱好者。
主要功能:
- 多模式单词练习,智能记忆曲线辅助复习
- 文章背诵,逐句跟打和默写,提升听写能力
- 丰富词库,覆盖主流英语考试词汇
- 提供音标、发音、例句、词源等多维度学习资源
- 错词本与收藏功能,帮助巩固薄弱单词
- 自定义快捷键和丰富键盘音效,提升打字乐趣
- 简洁现代化界面,无广告干扰,操作简单直观
英语
工具
10:56 · Nov 20, 2025 · Thu
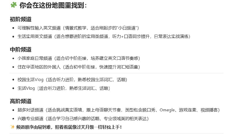
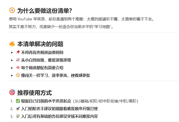
这份优质的Youtube英语学习频道,涵盖了从入门到精通的各个阶段,包含可理解性输入英文、生活实用英文、小孩家庭日常、Vlog、兴趣频道、多人对话频道、播客等等 |
notion
|
#英语
英语
10:01 · Nov 20, 2025 · Thu
YouTube 生活场景类学习英语博主 |
#英语
英语
15:27 · Nov 3, 2025 · Mon
视频虽老,但点击率高 |
link
|
#英语
#经验
英语
经验
15:16 · Nov 3, 2025 · Mon
#英语
#考研
B站up推荐
英语
考研
13:47 · Sep 28, 2025 · Sun
NCE
(新概念英语全四册点读)是一个开源项目,汇聚了全册课文朗读和单句点读功能,帮你随时随地高效学英语。|
#英语
不仅有标准发音的课文朗读,还能单句点读,方便反复练习;覆盖基础到高级四册内容,系统提升听说读写。
核心亮点:
- 全四册《新概念英语》课文在线朗读,标准发音,助你纠正口音;
- 单句点读,精准定位难句,随时复习巩固;
- 涵盖初级到高级的语法和词汇,循序渐进科学学习;
- 适合零基础到高级备考人群,支持在线使用,无需安装;
- MIT开源许可,代码公开透明,欢迎贡献和改进。
英语
16:39 · Jun 15, 2025 · Sun
雅思写作上7+的高分短语和技巧 |
#英语
英语
06:44 · May 19, 2025 · Mon
用deepseek记单词的方法 |
#英语
#经验
英语
经验
14:40 · May 18, 2025 · Sun
#英语
英语
16:50 · May 13, 2025 · Tue
一个轻度游戏化学英语的网站,适合中小学生、初学英语的成年人
音画同步做得好,直观易理解;一步步给提示引导猜测,诱发主动学习;句法结构练习帮助快速理解5种基本句型;难度分级,趣味性和挑战性兼具
Games to learn english
|
#英语
英语
05:18 · May 13, 2025 · Tue
英语语法体系 |
#英语
英语
05:36 · Mar 1, 2025 · Sat
英语语法体系 |
#英语
英语
05:36 · Mar 1, 2025 · Sat
#英语
英语
14:37 · Feb 3, 2025 · Mon
英语写作润色网站:
ProWritingAid
|
#英语
深度写作分析工具,覆盖语法、重复词、句式结构、可读性评分等
提供详细写作报告,类似“写作教练”,可与Word、Scrivener等软件集成。
适合人群:小说作者、学术研究者(支持LaTeX)
英语
14:32 · Feb 3, 2025 · Mon
半个月,搭建你的英语语法体系
|
#英语
英语
12:28 · Dec 20, 2024 · Fri
网站主要关注学术英语。提供了很多有用的资源,帮助提升写作、阅读、听力和语言能力,尤其是在学术写作方面。网站上有很多关于如何写作、如何引用、如何提高语法和词汇的实用技巧,非常适合需要提升学术英语水平的学生使用
EAP Foundation
|
#英语
英语
11:18 · Nov 10, 2024 · Sun
一本牛津词典大概有超过 2.5 万的单词
有学者发现,你只需要掌握 850 个英语单词,就能理解牛津词典中 90% 的英语概念
共分为 5 类,分别是:介词、普通名词、具体事务、形容词和反义词。
OGDEN's BASIC ENGLISH
|
#英语
英语
03:40 · Oct 8, 2024 · Tue
影子跟读法
|
#经验
#英语
经验
英语
07:42 · Sep 7, 2024 · Sat
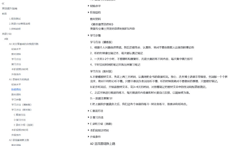
一份基于斯蒂芬·克拉申语言学理论的在线文档,为不同水平的英语自学者提供了结构化的学习路径。
内容涵盖级别测试、等级说明、教材资料、学习方法及各阶段预计时间,旨在通过有针对性的输入和适当的难度挑战来提升英语能力。
指南包含听力、发音、语法、口语练习、考试攻略及词典使用等方面的建议和资源,作者还分享了个人在英语面试、口语提升、听力训练、词汇积累、语法学习等方面的经验,推荐了系列教材和学习方法,特别针对四六级考试。
英语提升指南
|
#指南
#英语
指南
英语
07:14 · Sep 7, 2024 · Sat
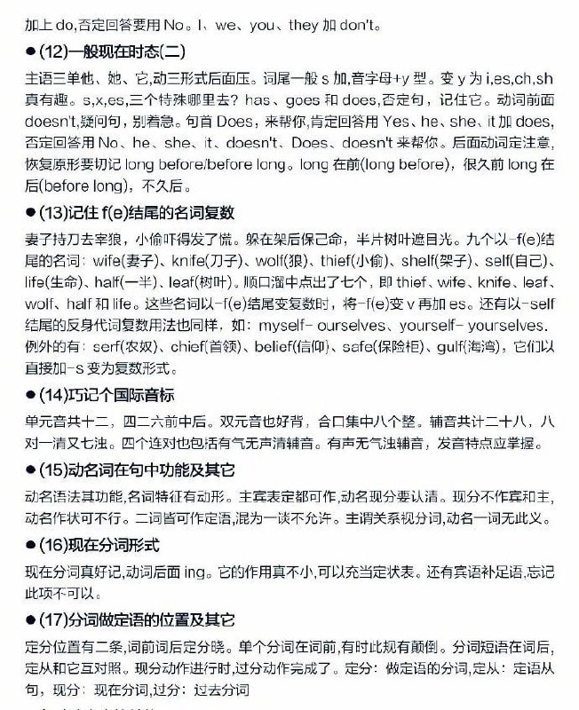
八张图让你读懂英语语法 |
#英语
英语
Home