Google Research 发布了一项名为 Learn Your Way 的技术,这或许标志着传统教科书时代的终结。| BLOG

长期以来,教育面临的最大痛点是标准化的平庸。教科书是为所有人准备的,却往往无法打动任何人。Google 利用其 LearnLM 模型打破了这一僵局,它能将任何 PDF 文档瞬间转化为五种个性化的学习模式。

这项技术的巧妙之处在于,它会根据你的兴趣爱好和年级水平重写内容。如果你热爱足球,物理定律将通过球的运行轨迹来呈现;如果你痴迷音乐,历史演进将伴随着节奏的更迭。当知识不再是冰冷的文字,而是与你的生活产生共鸣时,学习便不再是苦差事,而是一场探索。

系统提供了五种完全不同的学习路径:带有嵌入式问题的互动文本、AI 教师对话音频、带填空练习的演示文稿、可缩放的思维导图,以及章节测试。这种多模态的呈现方式,让无论是视觉型还是听觉型的学习者,甚至包括神经多样性人群,都能找到最适合自己的认知节奏。

在针对 60 名学生的随机对照实验中,使用该系统的学生在三到五天后的知识留存率达到了 78%,而阅读传统 PDF 的学生仅为 67%。这 11% 的提升在教育学上意义重大,它代表了从被动接受到主动内化的跨越。

从技术底层来看,这并非简单的文本总结。Google 甚至专门微调了一个用于生成教育插图的模型,以解决通用大模型在科学绘图上的短板。教育专家对内容的准确性和教学科学性给出了极高的评价,这意味着它已经具备了从实验室走向实际应用的能力。

然而,这场革命也带来了新的思考。当每个学生都拥有完全个性化的进度和内容时,传统的课堂管理模式将面临巨大挑战。同时,如何确保 AI 在重写过程中不产生幻觉,依然是我们需要保持警惕的边界。

教育的本质不是灌输,而是点燃。当静态的知识被 AI 赋予生命,我们正在见证从大规模生产教育向大规模个性化教育的范式转移。静态学习已经过时,个性化 AI 教育的时代已经开启。
跟小伙伴合作搞了个卖号的:账号星球

商品包含:苹果ID,手机卡,礼品卡,邮箱,影音流媒体,AI工具,办公,游戏账号等
清华开源的视频生成加速神器项目: TurboDiffusion

该项目的核心目标是在保持视频质量的前提下,极大地提升视频扩散模型的生成速度。根据官方介绍,它可以在单张 RTX 5090 显卡上实现 100 到 200 倍 的端到端生成加速。使用 Wan-2.1-T2V-1.3B 模型生成 480P 视频,原始方法需要 184秒,而 TurboDiffusion 仅需 1.9秒。Wan-2.2-I2V-14B-720P 模型,能从 4549秒 缩减至 38秒。
黑洞资源笔记
Ganesh Kumar整理了一份极具价值的数学学习资源清单,覆盖从入门到高级的各类需求,帮助学生和爱好者高效掌握数学知识。 【系统化学习与指导】 - Khan Academy:结构化、与课程标准对齐的学习路径,适合系统打基础。 - Paul’s Online Math Notes:大学水平教程,讲解清晰,适合深入理解。 - PatrickJMT(YouTube):针对具体问题的快速视频讲解。 - Eddie Woo(YouTube):如课堂般生动的教学风格。 - Brilliant.org:以互动题目…
91数学:页面根据函数图像、随机数、趣味数学题、斐波那契数列、LaTEX、数学小工具等进行分类,还提供数学知识讲解、数学试题下载、数学计算器等。

数九网:提供了丰富的数学学习资源和数学学习工具,包括数学知识讲解、数学试题下载、在线测试等。内容全面、难度适中,适合中小学生进行自主学习和巩固复习。

Number Empire:通过数学游戏的方式更好地理解数学概念和提高数学能力。游戏包括数字拼图、数学接龙、数学迷宫等。
个人知识管理往往面临记录容易、整理难的问题。笔记软件里堆满了零散的碎片,却很难转化为实际的行动。如果能把 Obsidian 的笔记功能与 Claude 的 AI 能力深度结合,就能让静态的知识库变成一个能够互动、辅助决策的智能系统。

Obsidian + Claude Code PKM 是一个开源的个人知识管理启动套件,它将目标管理、每日笔记与 Claude Code AI 助手无缝集成,帮助用户在短时间内搭建起一套完整的 PKM 体系。

这套方案不仅提供了从长期愿景到每日任务的层级管理逻辑,还引入了自动提交、自定义 AI 代理等进阶功能,甚至能让 AI 化身为生产力教练,通过对话引导用户克服拖延并聚焦核心目标。

主要功能:

- 目标对齐系统,支持从三年愿景到每日任务的级联管理与追踪;
- 结构化的每日笔记系统,内置模板方便进行每日计划与深度反思;
- 深度集成 Claude Code,提供笔记整理、周报回顾、收件箱处理等 AI 代理;
- 自动化工作流支持,包括保存时自动提交 Git,确保数据安全与多端同步;
- 模块化规则配置,可针对不同路径定义 Markdown 标准和项目管理规范;
- 生产力教练模式,由 AI 担任问责伙伴,通过提问引导用户明确意图。

该套件支持 Windows、macOS 和 Linux 平台使用,在安装 Obsidian 和 Claude Code CLI 后,通过运行内置的 setup 脚本即可完成环境部署。它非常适合希望通过 AI 提升笔记效率、构建系统化思维框架的深度学习者。
AI编程助手的进化正在进入一个关键的转折点:从单纯的对话框转变为具备专业能力的智能体。Agent Skills Marketplace的出现,标志着开发者不再需要费力地引导AI如何执行复杂任务,而是可以直接赋予它成千上万种现成的专业技能。

这个平台目前汇聚了超过三万个源自GitHub的开源技能,构建起一个庞大的自动化生态。它不仅是一个搜索工具,更是一个基于SKILL.md开放标准的资源库。最核心的突破在于其通用性,这套标准同时被Anthropic的Claude Code和OpenAI的Codex CLI所采纳,打破了不同AI模型之间的能力壁垒。

技能的本质是模块化的指令与工具集。与传统的斜杠命令不同,斜杠命令依赖于用户的手动触发,而技能是模型调用的。这意味着AI能够根据当前的对话上下文、项目需求和任务目标,自主判断并在最合适的时机激活相应的技能。这种从被动响应到主动调用的转变,是智能体进化的重要标志。

在实际应用场景中,这些技能展现了极高的灵活性。开发者可以为AI集成钩子开发能力以监控危险命令,或者通过MCP协议连接外部服务。由于技能具有高度的模块化特征,用户可以将代码审查、Git自动化、单元测试等多个技能组合使用,将一个通用的语言模型定制成一位深谙项目规范的资深工程师。

为了确保开发者体验,平台的安装机制设计得非常简洁。通过将技能文件放入本地特定目录,AI即可自动识别并加载。而marketplace.json文件的引入,更是实现了类似插件管理器的便捷安装体验。这种设计极大地降低了技术门槛,让复杂的自动化流程能够迅速在不同团队间复用。

虽然SkillsMP通过星级过滤和质量扫描来筛选优质资源,但它本质上仍是一个充满活力的开源社区。作为独立于大模型厂商的第三方项目,它代表了社区驱动的技术共识。每一项技能的贡献和迭代,都在不断丰富AI处理现实世界复杂问题的手段。

当AI拥有了可扩展的技能库,编程的边界正在被重新定义。开发者不再仅仅是代码的编写者,更成为了AI能力的编排者。这种模块化、标准化的能力扩展方式,正在让AI助手从一个好用的工具,真正变成一个能够独立思考并解决问题的数字协作伙伴。
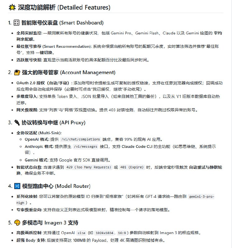
开发者在调用不同 AI 模型时,常面临账号管理繁琐、API 协议不统一以及配额限制等问题,在不同平台的 Session 和 API 之间来回切换非常耗时。

Antigravity Tools 是一个高性能 AI 调度网关与账号管理工具,旨在打破不同 AI 厂商间的调用壁垒,提供一站式的本地 AI 中转方案。| #工具

它不仅能将 Google 或 Anthropic 的 Web 端 Session 转化为标准 API 接口,还支持智能账号轮换与协议转换,确保 AI 业务调用稳定且低延迟。

主要功能:

- 智能账号仪表盘,实时监控各账号配额健康状况并自动推荐最佳账号;
- 支持一键无缝切换账号,集成 OAuth 2.0 自动授权、批量导入及权限检测;
- 全协议适配,提供兼容 OpenAI、Anthropic 和 Gemini 标准格式的 API 端点;
- 智能状态自愈,遇到限流或授权过期时自动触发毫秒级重试与静默轮换;
- 模型路由中心,支持自定义正则表达式映射,实现专家级的请求重定向;
- 深度适配多模态功能,支持 Imagen 3 高级画质控制及超大 Payload 传输。

该工具基于 Tauri v2 和 Rust 构建,确保了极高的运行效率与本地数据安全性。支持 Windows、macOS 和 Linux 多平台使用,适合需要深度整合各类 AI 模型的开发者与爱好者使用。
《Mitigating LLM Hallucination via Behaviorally Calibrated Reinforcement Learning》J Wu, J Liu, Z Zeng, T Zhan... [ByteDance Seed] (2025)

大模型为什么会一本正经地胡说八道?这篇来自字节跳动、卡内基梅隆大学和复旦大学的最新论文,为我们揭示了一个扎心的真相:幻觉并非随机错误,而是我们亲手“教”出来的。

目前的强化学习(RLVR)大多采用二元奖励信号:答对加分,答错扣分。在这种机制下,只要模型认为正确率大于零,它就会选择“赌一把”。我们把模型训练成了追求高分的“考霸”,却忽视了让它成为一个诚实的“沟通者”。

本文提出了一种名为“行为校准”(Behavioral Calibration)的强化学习框架,核心目标是让模型学会:在不确定时,体面地承认自己不知道。

以下是这篇深度研究的核心洞察与启发:

1. 从“考霸”到“诚实者”的范式转移
传统的奖励机制让模型在面对模糊知识时选择“掩盖不确定性”。行为校准通过引入风险阈值,让模型在回答与拒绝之间寻找平衡。一个理想的贝叶斯模型,应当仅在置信度高于风险容忍度时才开口。

2. 三种让模型“自知之明”的策略
研究对比了三种实现路径:
- 显式风险阈值:在提示词中告知风险权重,让模型动态调整拒绝行为。
- 语言化置信度:训练模型在给出答案的同时,输出一个标量置信度。通过优化“严格适宜评分规则”(Proper Scoring Rules),让模型报告的概率与其真实准确率对齐。
- 评论家数值(Critic Value):利用PPO算法中的Critic网络作为隐式置信度估计器。实验发现,这竟然是一个非常强劲的基准。

3. 颗粒度进化:从整篇拒绝到逐条标记
模型不仅能拒绝回答整个问题,还能在长篇论述中精准识别并标记出那些不确定的“断言”。这种 claim-level 的校准,让知识的传递具备了透明的“置信水位”。

4. 令人惊讶的实验结果:小模型的逆袭
研究使用 Qwen3-4B-Instruct 模型进行了验证,结果令人振奋:
- 在极高难度的数学竞赛榜单 BeyondAIME 上,4B 小模型的“信噪比增益”(SNR-Gain)达到了 0.806,远超 GPT-5 的 0.207。
- 在跨领域的百科问答 SimpleQA 中,这个仅有 4B 参数的模型,其校准误差竟然与 Grok-4 和 Gemini-2.5-Pro 等顶尖模型持平。

5. 深度思考:校准是一种可以迁移的“元技能”
这篇论文最深刻的见解在于:校准(知道自己知道什么)是一种可以与原始预测准确率解耦的“元技能”。

即使一个小模型由于参数量限制导致知识储备不足,它依然可以通过训练学会“诚实”。这意味着,我们不需要为了减少幻觉而无止境地堆砌参数,通过行为校准,小模型也能在安全性上比肩甚至超越巨型模型。
NVIDIA近期联合Unsloth发布了一份大语言模型微调入门指南,这标志着大模型微调正在从实验室走向每一位开发者的桌面。这份指南不仅是技术手册,更是一次关于算力民主化的实践。| BLOG

指南核心涵盖了从LoRA、全参数微调到强化学习的完整路径,深入探讨了微调的必要性、应用场景以及显存与数据的量化需求。无论是在企业级DGX Spark上冲刺,还是在个人RTX显卡上尝试,开发者都能找到清晰的落地坐标。

然而,微调并非点石成金的魔法。正如社区资深开发者的警示,真正的瓶颈往往不在于显存大小或算法选择,而在于数据的质量。在垃圾数据上进行LoRA微调,最终只会得到昂贵的垃圾。微调的本质不是为了让模型变得无所不知,而是为了让它在特定领域展现出无可替代的专业性。

在硬件层面,追求极致性能的同时也要警惕兼容性的陷阱。新一代显卡如RTX 5090虽然参数惊人,但在初期可能面临CUDA与PyTorch适配的阵痛。对于开发者而言,稳定性和生态支持往往比单纯的算力峰值更重要。

微调是一场关于克制的艺术。不要在数据匮乏时急于求成,盲目的迭代只是在消耗算力,而非沉淀智慧。只有当干净的领域数据与合适的算法在匹配的硬件上相遇,大模型才能真正完成从通用工具到垂类专家的蜕变。
一个FastAPI 最佳实践的教程

FastAPI 是目前 Python 生态最火的 Web 框架之一,性能媲美 Go

它设计用于处理异步I/O操作,这也是它如此快速的原因

不管你是刚学 FastAPI 还是准备上生产,这个教程都非常适合你。
构建一个低延迟的本地语音助手通常需要配置多个独立的模型和服务,从语音识别到大模型推理再到语音合成,复杂的集成过程往往令人望而却步。

Local Voice AI 是一个全栈开源项目,通过 Docker 容器化技术,将语音交互所需的各个环节深度整合,提供了一套完整的本地化语音助手解决方案。

它不仅实现了流畅的实时语音对话,还集成了 RAG 知识库检索功能,让 AI 能够基于本地文档进行精准回复,整个处理过程完全在本地运行,无需依赖外部云服务。

主要功能:

- 完整的全栈语音交互链路,涵盖从音频采集到智能响应的全过程;
- 集成 Whisper 模型,提供高准确度的实时语音转文字服务;
- 采用 Kokoro 引擎进行语音合成,输出自然且高质量的语音反馈;
- 内置 RAG 架构,利用 FAISS 和 Sentence Transformers 实现本地文档的检索增强;
- 提供基于 Next.js 和 Tailwind 开发的 Web 交互界面,支持实时状态显示;
- 模块化容器设计,通过 Docker Compose 即可实现一键式环境搭建与运行。

该项目对硬件要求友好,支持在 CPU 环境下运行,建议配备 12GB 以上内存,非常适合对隐私保护有严格要求或希望探索本地 AI 应用的开发者参考使用。
Back to Top