开发者在调用不同 AI 模型时,常面临账号管理繁琐、API 协议不统一以及配额限制等问题,在不同平台的 Session 和 API 之间来回切换非常耗时。
Antigravity Tools 是一个高性能 AI 调度网关与账号管理工具,旨在打破不同 AI 厂商间的调用壁垒,提供一站式的本地 AI 中转方案。| #工具
它不仅能将 Google 或 Anthropic 的 Web 端 Session 转化为标准 API 接口,还支持智能账号轮换与协议转换,确保 AI 业务调用稳定且低延迟。
主要功能:
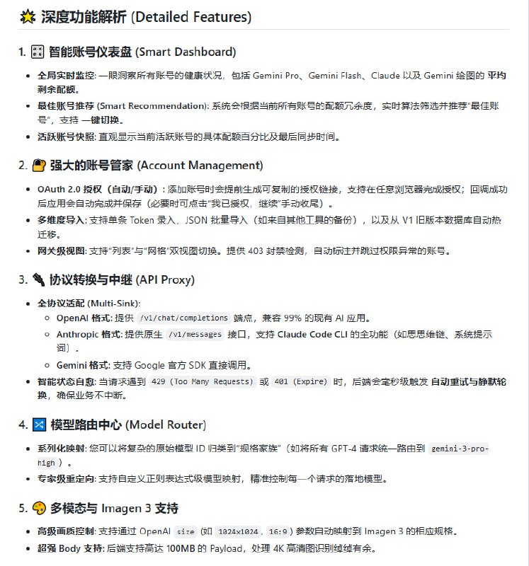
- 智能账号仪表盘,实时监控各账号配额健康状况并自动推荐最佳账号;
- 支持一键无缝切换账号,集成 OAuth 2.0 自动授权、批量导入及权限检测;
- 全协议适配,提供兼容 OpenAI、Anthropic 和 Gemini 标准格式的 API 端点;
- 智能状态自愈,遇到限流或授权过期时自动触发毫秒级重试与静默轮换;
- 模型路由中心,支持自定义正则表达式映射,实现专家级的请求重定向;
- 深度适配多模态功能,支持 Imagen 3 高级画质控制及超大 Payload 传输。
该工具基于 Tauri v2 和 Rust 构建,确保了极高的运行效率与本地数据安全性。支持 Windows、macOS 和 Linux 多平台使用,适合需要深度整合各类 AI 模型的开发者与爱好者使用。
Antigravity Tools 是一个高性能 AI 调度网关与账号管理工具,旨在打破不同 AI 厂商间的调用壁垒,提供一站式的本地 AI 中转方案。| #工具
它不仅能将 Google 或 Anthropic 的 Web 端 Session 转化为标准 API 接口,还支持智能账号轮换与协议转换,确保 AI 业务调用稳定且低延迟。
主要功能:
- 智能账号仪表盘,实时监控各账号配额健康状况并自动推荐最佳账号;
- 支持一键无缝切换账号,集成 OAuth 2.0 自动授权、批量导入及权限检测;
- 全协议适配,提供兼容 OpenAI、Anthropic 和 Gemini 标准格式的 API 端点;
- 智能状态自愈,遇到限流或授权过期时自动触发毫秒级重试与静默轮换;
- 模型路由中心,支持自定义正则表达式映射,实现专家级的请求重定向;
- 深度适配多模态功能,支持 Imagen 3 高级画质控制及超大 Payload 传输。
该工具基于 Tauri v2 和 Rust 构建,确保了极高的运行效率与本地数据安全性。支持 Windows、macOS 和 Linux 多平台使用,适合需要深度整合各类 AI 模型的开发者与爱好者使用。