个人知识管理往往面临记录容易、整理难的问题。笔记软件里堆满了零散的碎片,却很难转化为实际的行动。如果能把 Obsidian 的笔记功能与 Claude 的 AI 能力深度结合,就能让静态的知识库变成一个能够互动、辅助决策的智能系统。

Obsidian + Claude Code PKM 是一个开源的个人知识管理启动套件,它将目标管理、每日笔记与 Claude Code AI 助手无缝集成,帮助用户在短时间内搭建起一套完整的 PKM 体系。

这套方案不仅提供了从长期愿景到每日任务的层级管理逻辑,还引入了自动提交、自定义 AI 代理等进阶功能,甚至能让 AI 化身为生产力教练,通过对话引导用户克服拖延并聚焦核心目标。

主要功能:

- 目标对齐系统,支持从三年愿景到每日任务的级联管理与追踪;
- 结构化的每日笔记系统,内置模板方便进行每日计划与深度反思;
- 深度集成 Claude Code,提供笔记整理、周报回顾、收件箱处理等 AI 代理;
- 自动化工作流支持,包括保存时自动提交 Git,确保数据安全与多端同步;
- 模块化规则配置,可针对不同路径定义 Markdown 标准和项目管理规范;
- 生产力教练模式,由 AI 担任问责伙伴,通过提问引导用户明确意图。

该套件支持 Windows、macOS 和 Linux 平台使用,在安装 Obsidian 和 Claude Code CLI 后,通过运行内置的 setup 脚本即可完成环境部署。它非常适合希望通过 AI 提升笔记效率、构建系统化思维框架的深度学习者。
AI编程助手的进化正在进入一个关键的转折点:从单纯的对话框转变为具备专业能力的智能体。Agent Skills Marketplace的出现,标志着开发者不再需要费力地引导AI如何执行复杂任务,而是可以直接赋予它成千上万种现成的专业技能。

这个平台目前汇聚了超过三万个源自GitHub的开源技能,构建起一个庞大的自动化生态。它不仅是一个搜索工具,更是一个基于SKILL.md开放标准的资源库。最核心的突破在于其通用性,这套标准同时被Anthropic的Claude Code和OpenAI的Codex CLI所采纳,打破了不同AI模型之间的能力壁垒。

技能的本质是模块化的指令与工具集。与传统的斜杠命令不同,斜杠命令依赖于用户的手动触发,而技能是模型调用的。这意味着AI能够根据当前的对话上下文、项目需求和任务目标,自主判断并在最合适的时机激活相应的技能。这种从被动响应到主动调用的转变,是智能体进化的重要标志。

在实际应用场景中,这些技能展现了极高的灵活性。开发者可以为AI集成钩子开发能力以监控危险命令,或者通过MCP协议连接外部服务。由于技能具有高度的模块化特征,用户可以将代码审查、Git自动化、单元测试等多个技能组合使用,将一个通用的语言模型定制成一位深谙项目规范的资深工程师。

为了确保开发者体验,平台的安装机制设计得非常简洁。通过将技能文件放入本地特定目录,AI即可自动识别并加载。而marketplace.json文件的引入,更是实现了类似插件管理器的便捷安装体验。这种设计极大地降低了技术门槛,让复杂的自动化流程能够迅速在不同团队间复用。

虽然SkillsMP通过星级过滤和质量扫描来筛选优质资源,但它本质上仍是一个充满活力的开源社区。作为独立于大模型厂商的第三方项目,它代表了社区驱动的技术共识。每一项技能的贡献和迭代,都在不断丰富AI处理现实世界复杂问题的手段。

当AI拥有了可扩展的技能库,编程的边界正在被重新定义。开发者不再仅仅是代码的编写者,更成为了AI能力的编排者。这种模块化、标准化的能力扩展方式,正在让AI助手从一个好用的工具,真正变成一个能够独立思考并解决问题的数字协作伙伴。
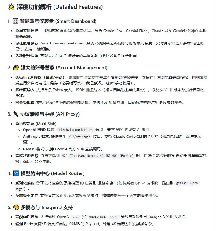
开发者在调用不同 AI 模型时,常面临账号管理繁琐、API 协议不统一以及配额限制等问题,在不同平台的 Session 和 API 之间来回切换非常耗时。

Antigravity Tools 是一个高性能 AI 调度网关与账号管理工具,旨在打破不同 AI 厂商间的调用壁垒,提供一站式的本地 AI 中转方案。| #工具

它不仅能将 Google 或 Anthropic 的 Web 端 Session 转化为标准 API 接口,还支持智能账号轮换与协议转换,确保 AI 业务调用稳定且低延迟。

主要功能:

- 智能账号仪表盘,实时监控各账号配额健康状况并自动推荐最佳账号;
- 支持一键无缝切换账号,集成 OAuth 2.0 自动授权、批量导入及权限检测;
- 全协议适配,提供兼容 OpenAI、Anthropic 和 Gemini 标准格式的 API 端点;
- 智能状态自愈,遇到限流或授权过期时自动触发毫秒级重试与静默轮换;
- 模型路由中心,支持自定义正则表达式映射,实现专家级的请求重定向;
- 深度适配多模态功能,支持 Imagen 3 高级画质控制及超大 Payload 传输。

该工具基于 Tauri v2 和 Rust 构建,确保了极高的运行效率与本地数据安全性。支持 Windows、macOS 和 Linux 多平台使用,适合需要深度整合各类 AI 模型的开发者与爱好者使用。
《Mitigating LLM Hallucination via Behaviorally Calibrated Reinforcement Learning》J Wu, J Liu, Z Zeng, T Zhan... [ByteDance Seed] (2025)

大模型为什么会一本正经地胡说八道?这篇来自字节跳动、卡内基梅隆大学和复旦大学的最新论文,为我们揭示了一个扎心的真相:幻觉并非随机错误,而是我们亲手“教”出来的。

目前的强化学习(RLVR)大多采用二元奖励信号:答对加分,答错扣分。在这种机制下,只要模型认为正确率大于零,它就会选择“赌一把”。我们把模型训练成了追求高分的“考霸”,却忽视了让它成为一个诚实的“沟通者”。

本文提出了一种名为“行为校准”(Behavioral Calibration)的强化学习框架,核心目标是让模型学会:在不确定时,体面地承认自己不知道。

以下是这篇深度研究的核心洞察与启发:

1. 从“考霸”到“诚实者”的范式转移
传统的奖励机制让模型在面对模糊知识时选择“掩盖不确定性”。行为校准通过引入风险阈值,让模型在回答与拒绝之间寻找平衡。一个理想的贝叶斯模型,应当仅在置信度高于风险容忍度时才开口。

2. 三种让模型“自知之明”的策略
研究对比了三种实现路径:
- 显式风险阈值:在提示词中告知风险权重,让模型动态调整拒绝行为。
- 语言化置信度:训练模型在给出答案的同时,输出一个标量置信度。通过优化“严格适宜评分规则”(Proper Scoring Rules),让模型报告的概率与其真实准确率对齐。
- 评论家数值(Critic Value):利用PPO算法中的Critic网络作为隐式置信度估计器。实验发现,这竟然是一个非常强劲的基准。

3. 颗粒度进化:从整篇拒绝到逐条标记
模型不仅能拒绝回答整个问题,还能在长篇论述中精准识别并标记出那些不确定的“断言”。这种 claim-level 的校准,让知识的传递具备了透明的“置信水位”。

4. 令人惊讶的实验结果:小模型的逆袭
研究使用 Qwen3-4B-Instruct 模型进行了验证,结果令人振奋:
- 在极高难度的数学竞赛榜单 BeyondAIME 上,4B 小模型的“信噪比增益”(SNR-Gain)达到了 0.806,远超 GPT-5 的 0.207。
- 在跨领域的百科问答 SimpleQA 中,这个仅有 4B 参数的模型,其校准误差竟然与 Grok-4 和 Gemini-2.5-Pro 等顶尖模型持平。

5. 深度思考:校准是一种可以迁移的“元技能”
这篇论文最深刻的见解在于:校准(知道自己知道什么)是一种可以与原始预测准确率解耦的“元技能”。

即使一个小模型由于参数量限制导致知识储备不足,它依然可以通过训练学会“诚实”。这意味着,我们不需要为了减少幻觉而无止境地堆砌参数,通过行为校准,小模型也能在安全性上比肩甚至超越巨型模型。
NVIDIA近期联合Unsloth发布了一份大语言模型微调入门指南,这标志着大模型微调正在从实验室走向每一位开发者的桌面。这份指南不仅是技术手册,更是一次关于算力民主化的实践。| BLOG

指南核心涵盖了从LoRA、全参数微调到强化学习的完整路径,深入探讨了微调的必要性、应用场景以及显存与数据的量化需求。无论是在企业级DGX Spark上冲刺,还是在个人RTX显卡上尝试,开发者都能找到清晰的落地坐标。

然而,微调并非点石成金的魔法。正如社区资深开发者的警示,真正的瓶颈往往不在于显存大小或算法选择,而在于数据的质量。在垃圾数据上进行LoRA微调,最终只会得到昂贵的垃圾。微调的本质不是为了让模型变得无所不知,而是为了让它在特定领域展现出无可替代的专业性。

在硬件层面,追求极致性能的同时也要警惕兼容性的陷阱。新一代显卡如RTX 5090虽然参数惊人,但在初期可能面临CUDA与PyTorch适配的阵痛。对于开发者而言,稳定性和生态支持往往比单纯的算力峰值更重要。

微调是一场关于克制的艺术。不要在数据匮乏时急于求成,盲目的迭代只是在消耗算力,而非沉淀智慧。只有当干净的领域数据与合适的算法在匹配的硬件上相遇,大模型才能真正完成从通用工具到垂类专家的蜕变。
一个FastAPI 最佳实践的教程

FastAPI 是目前 Python 生态最火的 Web 框架之一,性能媲美 Go

它设计用于处理异步I/O操作,这也是它如此快速的原因

不管你是刚学 FastAPI 还是准备上生产,这个教程都非常适合你。
构建一个低延迟的本地语音助手通常需要配置多个独立的模型和服务,从语音识别到大模型推理再到语音合成,复杂的集成过程往往令人望而却步。

Local Voice AI 是一个全栈开源项目,通过 Docker 容器化技术,将语音交互所需的各个环节深度整合,提供了一套完整的本地化语音助手解决方案。

它不仅实现了流畅的实时语音对话,还集成了 RAG 知识库检索功能,让 AI 能够基于本地文档进行精准回复,整个处理过程完全在本地运行,无需依赖外部云服务。

主要功能:

- 完整的全栈语音交互链路,涵盖从音频采集到智能响应的全过程;
- 集成 Whisper 模型,提供高准确度的实时语音转文字服务;
- 采用 Kokoro 引擎进行语音合成,输出自然且高质量的语音反馈;
- 内置 RAG 架构,利用 FAISS 和 Sentence Transformers 实现本地文档的检索增强;
- 提供基于 Next.js 和 Tailwind 开发的 Web 交互界面,支持实时状态显示;
- 模块化容器设计,通过 Docker Compose 即可实现一键式环境搭建与运行。

该项目对硬件要求友好,支持在 CPU 环境下运行,建议配备 12GB 以上内存,非常适合对隐私保护有严格要求或希望探索本地 AI 应用的开发者参考使用。
为 AI 智能体集成网页操作能力时,经常会遇到目标网站没有公开 API、接口文档极其复杂或者调用成本过高的问题,手动编写爬虫或自动化脚本往往费时费力。

Web Hacker 是一个用于逆向工程 Web 应用的开源工具,它能让开发者在没有官方 API 的情况下,通过模拟和分析浏览器行为来实现网页自动化。| #工具

它的核心逻辑是通过监控浏览器在调试模式下的真实操作,利用 AI 代理分析捕获到的网络流量和状态,从而自动提取出可重复执行的 API 调用流程,并将其转化为标准化的常规程序。

主要功能:

- 自动捕获浏览器交互数据,包括网络请求、存储事件和交互记录;
- AI 驱动的流程发现,能够自动识别并合成复杂的 API 调用逻辑;
- 支持定义参数化任务,可根据不同的输入值动态执行自动化流程;
- 内置多种操作类型,支持页面导航、请求发送、延迟等待及数据返回;
- 灵活的占位符系统,支持从 Cookie、本地存储或 Meta 标签中提取动态 Token;
- 提供完整的监控、发现和执行工作流,支持将任务导出为生产环境可用的接口。

该项目基于 Python 3.12 开发,通过 Chrome DevTools Protocol 与浏览器通信,适合需要构建 AI 浏览器助手、自动化测试脚本或进行复杂数据采集的开发者使用。
微软的“2030清零计划”:一场关于Rust与AI的软件工程豪赌 | 帖子

微软杰出工程师 Galen Hunt 近日发布的一则招聘启事,在技术圈掀起了轩然大波。这不仅是一次人才招揽,更是一份激进的技术宣言:微软计划在2030年之前,从其庞大的代码库中彻底抹除每一行 C 和 C++ 代码,并将其全部转化为 Rust。

这场技术迁徙的核心逻辑与争议点可以归纳为以下几个深度维度:

1. 极致的效能指标:1-1-1 愿景
微软为这一目标设定了一个近乎疯狂的“北极星”指标:“1名工程师,1个月,100万行代码”。在传统软件工程中,这被视为天方夜谭。为了实现这一目标,微软构建了一套强大的代码处理基础设施,通过算法在源代码之上创建可扩展的图结构,再由 AI 代理在算法指导下进行大规模的代码重写与翻译。

2. 为什么是 Rust
从 C/C++ 转向 Rust 的核心驱动力是内存安全性。微软希望通过 Rust 的所有权模型,从根源上消除占据系统漏洞大头的内存安全问题。然而,批评者认为这是一种对 Rust 的“神化”,担心这种大规模的自动化重写会忽视业务逻辑的复杂性,将“经过实战检验的代码”替换为“未经测试的 AI 生成物”。

3. 算法与 AI 的双轮驱动
不同于简单的代码转换工具,微软的策略是“AI + 算法”。算法负责构建代码的逻辑拓扑和依赖图,确保结构的严谨性;AI 代理则负责具体的语言翻译和模式匹配。这种组合试图解决 legacy code 中那些无人敢碰的“黑盒”模块,通过机器理解来替代已经流失的人力知识。

4. 业界的深度质疑与反思
社交媒体上的讨论呈现出极端的两极分化。支持者认为这是解决技术债、迈向安全计算的必经之路;反对者则提出了尖锐的质疑:
- 质量风险:每分钟处理近 800 行代码,人类根本无法进行有效的 Code Review。
- 业务价值:这种大规模重写对最终用户而言,短期内可能并无直接感知,反而可能引入新的不稳定因素。
- 兼容性挑战:Win32 等底层 API 的调用在 Rust 中依然需要大量 Unsafe 代码,这是否违背了初衷?

5. 软件工程范式的剧变
这起事件揭示了一个深刻的趋势:软件开发正在从“手工业”向“自动化工业”转型。当代码不再由人类逐行敲就,而是由 AI 批量生成时,工程师的角色将从“生产者”转变为“架构师”与“审计员”。如果微软成功,它将重新定义大型复杂系统的维护成本;如果失败,它将成为 AI 泡沫在软件工程领域破裂的典型案例。

这不仅是一场编程语言的更替,更是一次关于“AI 是否能承载底层系统稳定性”的终极实验。
@immersivetran 分享了一个站点:chronas.org | 帖子 | #历史

“它让你用上帝视角看人类历史:它把整个人类历史,做成了一张可以随手拖拽的【Google 地图版时间线】。​​把 5000 年左右的全球历史,压缩成一张可拖拽的世界地图,加一根时间轴,从公元前到 20 世纪都能随时切换。​​

它把国家疆界、人口、宗教、文化、迁徙、重要事件、统治者信息都铺在一张图上,目前累计数据点超过 5000 万个。​​

时间滑块一拉,地图会立刻变成对应年份的世界格局,再点任意一个区域,就能在侧边栏展开对应的维基百科条目,等于「地图 + 知识库」一体化。​

无论你是学生、内容创作者,还是单纯对世界怎么走到今天这一步感到好奇,它都提供了一种此前很少见的视角——让你在同一块屏幕上,同时看到时间、空间和事件的关系。 也许某一天你只是随手拖动了一下时间轴,在一块不起眼的小区域停了几秒,就会突然意识到:原来那些看起来完全无关的历史片段,一直都静静叠在同一张地图上。

如果是学生或者自学者,这个网站可以直接拿来当「可视化笔记本」。比如把时间停在 1912,放大中国,看清末民初的边界,再拖到巴尔干半岛,看奥斯曼帝国瓦解后留下多少新国家,最后拉到非洲,看那时殖民版图怎么铺开,一条时间轴上,三块区域的故事会拼成一个你从来没在课本里见过的世界格局。 这种「同一年,不同地方同时发生什么」的视角,是传统时间线和单一区域地图都很难给到的。​​

对做内容的人来说,Chronas 几乎是一个天然的选题雷达。你可以挑一个年份,比如 1848,先看欧洲革命浪潮,再顺手拖到亚洲,看那一年这边在发生什么,再点进一个小地方的条目,看它在几十年里换了几次统治者,这当中随便拆出几条线,都能写成系列故事或者做成一整套选题。”
Media is too big
VIEW IN TELEGRAM
编程的本质正在从手工业转向指挥艺术。

Riley Brown 最近展示的 Vibe Vibe Coding 揭示了软件开发的一个新奇点:通过 Claude 插件驱动 VibeCode 中的 Claude 4.5 Opus,AI 正在引导另一个 AI 自动构建 iOS 应用。

这不仅是效率的提升,更是逻辑的递归。当 AI 开始引导 AI,人类的角色正从执行者彻底转变为意图的定义者。这种被称为 Vibe-ception 的嵌套代理模式,正在通过递归推理消除人类的操作延迟。虽然它增加了提示词的依赖深度,却让构建应用的门槛降到了前所未有的高度。

对于开发者而言,这引发了一个深刻的思考:当代码生成变得几乎免费时,真正的挑战将从技术实现转向协调与治理。目前的工具或许还在处理 UI 脚手架和基础功能,但随着导航、数据流和身份验证等复杂逻辑被逐一攻克,软件开发的范式将发生永久性位移。

我们正处于一个转折点:从手动编写每一行代码,到只需说出想法并等待完成通知。当创造力成为唯一的杠杆,一个人就是一个团队的时代已经到来。

在这个递归时代,没有人会来拯救你,因为你已经拥有了过去一整个工程团队才能拥有的力量。
AI的目标不应是取代人类的思考与主体性,而是为了扩张它们。并非所有事物都需要被自动化。

《沙丘》中有一句跨越时代的预言:人类曾寄希望于机器能带来自由,结果却让掌握机器的人奴役了自己。这提醒我们,当我们将思考权全盘托出时,失去的不只是劳动的辛苦,更是作为个体的尊严。

理想的AI应当是思维的自行车,而不是人生的自动驾驶仪。自行车让你走得更快、更远,但蹬车的力量和前进的方向始终属于你。如果AI成了自动驾驶,我们就不再是探索世界的骑行者,而成了坐在后座逐渐萎缩的乘客。

我们需要清醒地拆解思考的层级。机械化的、重复性的逻辑层级可以被外包,但涉及核心意图、决策判断和审美直觉的主体层级必须由人类守护。平庸的自动化会侵蚀原本敏锐的技能,而有意识的增强则能让人类实现自我延伸。

在AI时代,最核心的竞争力不再是单纯的执行力,而是判断哪些该留给自己,哪些该交给机器,并能对两者的交界进行深度审计。那些死守可替代层级的人将被取代,而那些掌握不可替代层级并善用模型的人将获得前所未有的自由。

我们追求的不是思考得更少,而是思考得更好、更深。AI应当让我们在有限的时间里感到自己更鲜活地活着,而不是变得更加被动。

真正的进步,是让机器成为人类能力的杠杆,而非人类灵魂的替身。
Back to Top