@immersivetran 分享了一个站点:chronas.org | 帖子 | #历史

“它让你用上帝视角看人类历史:它把整个人类历史,做成了一张可以随手拖拽的【Google 地图版时间线】。​​把 5000 年左右的全球历史,压缩成一张可拖拽的世界地图,加一根时间轴,从公元前到 20 世纪都能随时切换。​​

它把国家疆界、人口、宗教、文化、迁徙、重要事件、统治者信息都铺在一张图上,目前累计数据点超过 5000 万个。​​

时间滑块一拉,地图会立刻变成对应年份的世界格局,再点任意一个区域,就能在侧边栏展开对应的维基百科条目,等于「地图 + 知识库」一体化。​

无论你是学生、内容创作者,还是单纯对世界怎么走到今天这一步感到好奇,它都提供了一种此前很少见的视角——让你在同一块屏幕上,同时看到时间、空间和事件的关系。 也许某一天你只是随手拖动了一下时间轴,在一块不起眼的小区域停了几秒,就会突然意识到:原来那些看起来完全无关的历史片段,一直都静静叠在同一张地图上。

如果是学生或者自学者,这个网站可以直接拿来当「可视化笔记本」。比如把时间停在 1912,放大中国,看清末民初的边界,再拖到巴尔干半岛,看奥斯曼帝国瓦解后留下多少新国家,最后拉到非洲,看那时殖民版图怎么铺开,一条时间轴上,三块区域的故事会拼成一个你从来没在课本里见过的世界格局。 这种「同一年,不同地方同时发生什么」的视角,是传统时间线和单一区域地图都很难给到的。​​

对做内容的人来说,Chronas 几乎是一个天然的选题雷达。你可以挑一个年份,比如 1848,先看欧洲革命浪潮,再顺手拖到亚洲,看那一年这边在发生什么,再点进一个小地方的条目,看它在几十年里换了几次统治者,这当中随便拆出几条线,都能写成系列故事或者做成一整套选题。”
Media is too big
VIEW IN TELEGRAM
通过交互式地图和时间线帮助用户直观地学习历史,结合图像和视频资料,增强历史学习的体验

HistoryMaps | #地图 #历史
HISTORICAL PHOTOGRAPHS OF CHINA (中国历史照片)| #历史 #数据库

它是由布里斯托大学开放的关于中国影像的数据库,网站免费提供 20000 多张中国近代照片,能够看到许多有趣的照片。
这个网站梳理了从上古时期到明清时期,近5000年中国历史上各个时期的历史人物资料。包括人物的基本信息、人物生平、轶事典故、人物评价、史籍记载、人物争议等。其中,还针对一些历史事件和人物做了历史专题供大家查阅。

此外还提供了古籍名著在线阅读,包括四大名著、四书五经、二十四史、演义类小说及40多册古籍。

历史人物网 | #历史
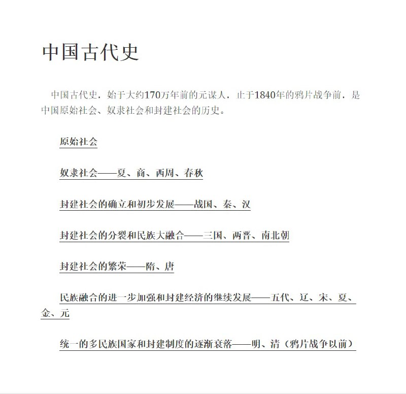
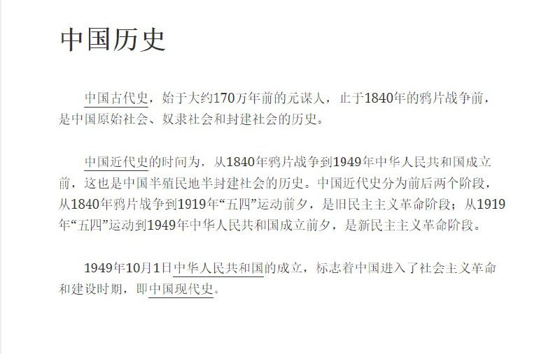
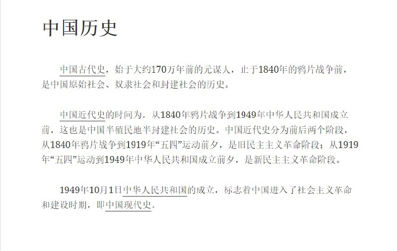
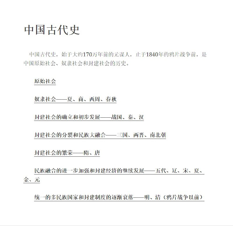
中国历史时间轴 从公元前2070年到今天,让你清晰了解 #历史 大事件
BestHistory 一个了解世界历史的目录导航类网站,共收录1200多个关于历史、教书、教师指导等类型网站。历史涵盖广泛,包括史前、古代历史、中世纪历史、军事历史、现代历史、美洲历史、欧洲 #历史 等。

网站由汤姆·达科尔于2001年创办,获得过最佳编辑奖、今日美国教育最佳匹配奖、世界全民教育奖、纽约公共图书馆K-12教育参考,每月拥有数10万的访客
界面预览.png
727 KB
历史文字资料库综合检索系统
整合了两百余万件相关资料,致力于 #历史 文字资料和研究成果的推广
美因茨大学等几个机构合作的古代 #历史 研究资源HPM,主要是亚述、赫梯相关学术资源。英德双语界面。 ​​​
中国历史时间轴 #历史
从公元前2070年到今天,让你清晰的了解中国上下5千年历史。
吕思勉文集9本w8yc #电子书 #历史
吕思勉 - 三国史话.mobi
吕思勉 - 两晋南北朝史.mobi
吕思勉 - 中国通史.azw3
吕思勉 - 先秦史.mobi
吕思勉 - 吕著三国史话.mobi
吕思勉 - 唐朝大历史.mobi
吕思勉 - 每天学点中国史.azw3
吕思勉 - 秦汉史.mobi
吕思勉 - 隋唐五代史.azw3
海交史,一个查找各类孤本,地方志,古代史,世界史,近代史,社科文学类的 #网站 #历史
全历史,以时间线的方式展示了世界各国的历史,包括政治、经济、科技、社会、文化、宗教、军事等全方位的资料。#历史
#影像 #资料库 中国近代影像资料库该库是中国社会科学出版社打造的一款大众读图产品。内容涵盖了不同主题的近代老照片,为读者生动的展示出一幅中国近代的历史风貌,帮助读者了解近代 #历史 的同时,也可以做学习研究之用。 ​​​
 
 
Back to Top