手写字体合成器:利用Harfbuzz WASM技术实时生成手写风格字体,支持轻量级RNN模型,适用于需要动态字体合成的应用场景

handwriter.ttf | #字体
一个字体工具,主要功能:

解析字体文件的所有unicode及字形,可以通过快捷键将选中的字形以svg字符串的形式进行拷贝。可以一键导出选择的所有字形。
可以对字体文件进行过滤,只保留你需要的字符。
可以对字体文件的格式进行转换,可以在ttf、woff、woff2三种格式中互相转换。
可以快速获取字体文件的base64编码,仅仅需要点击一次按钮。

fontmagic | #字体 #工具
DS-Fusion是一种自动生成艺术排版的新方法,通过对一个或多个字母字体进行风格化处理,从而直观地表达单词的语义,同时确保输出结果的可读性。

项目地址 | paper | demo | #字体
Media is too big
VIEW IN TELEGRAM
Intel发布的等宽字体Intel One Mono。

这是一种富有表现力的等宽字体系列,其构建时考虑到了清晰度、易读性和开发人员的需求。使用开源字体许可证,它更易于阅读并且免费提供。

Frere-Jones Type与英特尔品牌团队和 VMLY&R 合作,确定了印刷服务不足的低视力开发者受众,设计了英特尔 One Mono 字体,以最大程度地提高易读性,以解决开发者的疲劳和眼睛疲劳问题,并减少编码错误。一个由低视力和法定盲人开发人员组成的小组在设计的每个阶段提供反馈。

Intel One Mono 还涵盖了 200 多种使用拉丁文字的语言。Intel One Mono 字体提供四种粗细——Light、Regular、Medium 和 Bold——并带有匹配的斜体。

intel-one-mono | #字体
DS-Fusion: 通过对一种或多种字母字体进行风格化来自动生成艺术排版,以直观地传达输入词的语义,同时确保输出保持可读性 | #字体

将样式提示和字形图像作为输入。根据风格词和属性生成风格图像
Media is too big
VIEW IN TELEGRAM
系统字体堆栈 CSS,按字体分类组织,适用于每个现代操作系统。

Modern Font Stacks | #字体
Linux上的实时音频字幕桌面应用

Live Captions 是一个为 Linux 桌面提供实时字幕的应用程序。目前仅支持英语。其他语言可能会产生乱码或错误的语音翻译。

特征:
简单的界面
本地字幕桌面/麦克风音频,音频永远不会发送到任何地方
不依赖任何专有服务/库
调整字体、字体大小和文本大小写
可选的令牌级置信度文本淡化
运行它需要一个可以执行实时字幕的相当不错的 CPU,特别是如果您想在运行实时字幕的同时执行其他任务(例如视频解码)。它已经过测试:

英特尔 i7-2670QM (2011)
英特尔 i5-8265U (2018)
AMD 锐龙 5 1600 (2017)
不需要或不使用 GPU。

LiveCaptions | #字幕 #Linux
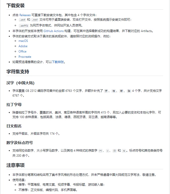
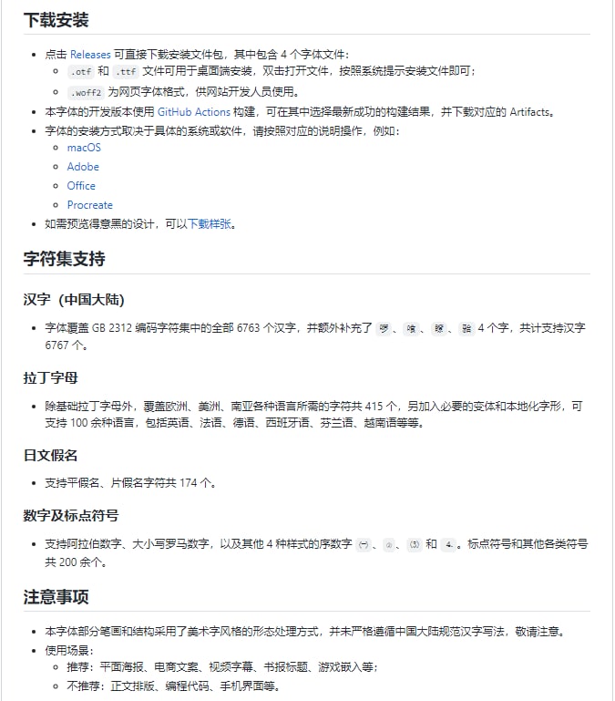
得意黑是一款在人文观感和几何特征中寻找平衡的中文黑体。整体字身窄而斜,细节融入了取法手绘美术字的特殊造型。字体支持简体中文常用字(覆盖 GB 2312 编码字符集)、拉丁字母、日文假名、阿拉伯数字和各类标点符号。

smiley-sans | #字体
Mona Sans、 Hubot Sans:Github 推出的免费开源字体

Mona Sans 是一个强大的和多用途的字体,在产品、网页和印刷品方面都有很好的表现。Hubot Sans 非常适合标题和引言。
Github 还给这两款字体设计不同的形象。Mona Sans 是一只猫,Hubot 是 Mona 的机器人助手。

Github | #字体
金山云发布了免费可商用字体

金山云技术体 | #字体
GitHub 上一个开源的跨平台字体编辑器:FontForge,可用于创建、编辑、转换其它多种格式的字体。

编辑器提供了中文使用指南,方便新手更好入门。客户端支持 Windows、macOS、Linux 等主流桌面系统。

主页 | Github | 字体创建手册 | Twitter | #字体 #工具
一个完全免费的字幕生成器,它是一款免费的在线视频、音频、图片字幕处理工具,一键识别字幕,支持90多种语言翻译,准确率高达98%

在线字幕工具-跨平台兼容性
Media.io 在线自动字幕生成器适用于任何 HTML5 网络浏览器。你可以在iPhone、Android、Mac 和 Windows上创建自动字幕。

高质量-创建高精度字幕
这个免费的自动字幕生成器使用先进的机器学习来识别音频并将它们放置在视频中。你甚至不需要手动更正字幕轨道。

多种语言支持
此语音到文本转换器支持多达 90种字幕语言。可以转录英语、德语、中文、印度语、西班牙语等。

接受任何视频格式-将字幕刻录到任何视频
使用 Media.io可以快速轻松地将字幕刻录到视频中。它支持MP4、MOV、MTS、3GP、MKV、FLV、WebM等。

多合一视频编辑器,超越自动字幕生成器
自动视频字幕后,可以自定义和编辑,使文字看起来更有吸引力。例如,可以更改字体类型、颜色、大小、边框、不透明度、布局和其他设置。

无水印-Media.io 自动字幕生成器不仅免费,还支持无水印输出。

Auto Subtitle Generator | #字幕 #生成器 #工具
一个选择编程字体的工具

这个工具自带了30个编程字体,每次两两对比,选择你喜欢的一种字体,一直测试下去就可以得到最终自己最顺眼的字体

相关字体:Cascadia 是一种有趣的新编码字体,它与Windows Terminal捆绑在一起,现在也是Visual Studio中的默认字体

codingfont | Cascadia | #字体
一种自动审查不良语言的字体

Sans | #字体
在网页设计中,有许多元素需要你充分注意。排版是这些主要元素之一,尽管我们通常不把它的重要性放在优先列表的前列。然而,如果使用错误的字体,你会在你的读者中留下不好的印象。

这些WordPress插件可以帮助你对你的字体做更多的处理,比如改变它们的颜色、大小、外观等等。还可以帮助你更好地管理、突出和显示你网站上的字体,在后台禁用自动格式化等等。

Use Any Font有了这个插件,你可以使用你拥有的任何字体(TTF、OTF、EOT、WOFF、SVG或dfont格式),所以你不必依赖通常带有有限数量字体的字体嵌入服务。只要把字体上传到你的WordPress并使用它就可以了。

Google Typography有数百种谷歌字体,你可以通过这个谷歌排版插件好好利用。而且你甚至不需要写一行代码来利用这个。

你可以选择和定制的网站字体从WordPress的自定义器,它将出现在预览的权利。

FontAwesome 是网络上流行的字体图标库之一,你可以使用这个插件将字体集合添加到你的网站。

它是一个全新的插件;由FontAwesome团队直接从头写起并维护。你可以直接或通过使用CDN将图标加载为SVG或Web字体。

Custom Typekit Fonts 这个插件允许你连接到Typekit(现在的Adobe Fonts)1,以轻松地将他们的字体集合添加到你的网站。

它适用于一些流行的主题和主题生成器,如AstraTheme、Beaver Builder主题和插件,以及Elementor Page Builder。

Custom Fonts 有了这个插件,你可以创建你自己的自定义字体集,真的。它在仪表板上提供了一个设置,你可以把字体上传到你的网站。然后你可以从WordPress定制器中选择字体。

它还与流行的页面生成器兼容,如Elementor和Beaver Builder。

WP Typography 这个插件为你的博客添加了许多排版功能,包括连字符、间距控制、长URL的强制内部包装、智能字符放置、引号和其他字符的智能处理以及用于安培字、首字母缩写和其他特殊字符的CSS钩。

Host Google Fonts 有时出于法律、GDPR或性能的原因,你会想从你自己的网站上的副本中加载字体。无论你的目的是什么,这个插件可以帮助你实现。它可以从本地副本加载谷歌字体,并自动执行一些优化。

Disable Google Fonts 如果你不认为谷歌的字体是适合你的网站,这个插件会派上用场。

它允许你从你的网站上删除谷歌的字体。它适用于几乎所有的情况和主题,如二十二十,Storefront,和Elementor,开箱即用。

Swap Google Font Display 加载谷歌字体的问题之一是,在字体文件加载之前,页面上的文本不会呈现。这个插件通过自动注入一个新的CSS新属性,font-display: swap,帮助WordPress解决这个问题。

Font Resizer 这个插件为你的网站访问者提供了一个改变内容字体大小的选项。我记得在90年代和21世纪初左右,这在网络上是很常见的。它将给你的网站带来复古的感觉,也将作为你网站的一个很好的无障碍功能。 | #插件 #字体
一套像素风格的中文字库

基于「美咲フォント」修改的字型
融合部分「精品點陣體7×7」字形和极少一部分「Guanzhi 8px」的字形
重新修改设计了英文部分字形和标点符号使其更加协调统一
筛选GB2312字符集调整了近2000文字使字形更清晰耐看
再设计增加1500多字符

是集日文、繁体、简体、英文共13600个字符的大成之作,使用更方便

Chill-Bitmap | #字体
一个英文字体下载网站

有130934种字体可免费下载使用

官网 | #字体
Google 一直力推可变字体,Figma 也直接支持可变字体,此时就需要工具来方便地测试可变字体

Axis-Praxis 是可变字体演示工具,搜集和展示了常见可变字体,可选择标题、正文等不同文字块,逐个调节字体包含的所有轴,还能上传自己的字体,每个字符都是一套带有可变参数的绘图脚本。

Axis-Praxis | 可变字体的概念 | #工具 | #字体
方舟像素字体 / Ark Pixel Font

开源的泛中日韩像素字体。支持 10、12 和 16 像素。目标是为像素风格的游戏开发提供一套可用于正文的开箱即用的字体解决方案。

这个项目不仅提供了全部的字形设计源文件,也提供了构建字体所需要的完整程序

该字体目前还处于早期开发阶段,所有尺寸仍然缺少大量汉字。有一个临时的可用于生产的替代方案,可查看缝合怪像素字体项目。

目前 12 像素为主要开发目标。10、16 像素为实验性质

官网主页 | itch主页 | 项目地址 | #字体
 
 
Back to Top