有人花14个月跟踪5万条推文,逆向研究了Twitter算法,揭示了10个关键真相,颠覆了大多数“专家”的说法:帖子

1. 决定推文命运的是前47分钟。47分钟内无有效互动,推文基本死透。算法早早定调,之后的互动几乎无影响。你必须积极回复评论,保持活跃,才能让算法推你。

2. 点赞几乎没用。转发、评论、收藏、引用推文权重远超点赞。算法看重传播和对话,不是被动认可。想爆就得激发评论,制造争议和互动。

3. 线索帖(threads)不再吃香,2024年表现下降40%。人们不愿意看长串推文,长而值的单条推文更有效。故事型线索仍行得通,但“10条技巧”类线索已经过时。

4. 图片反而拉低互动率。虽然带图推文曝光多15%,但互动率低23%。图片让人停留但不参与,纯文字推文更能激发阅读和互动。除非是结果截图、私信或见证类图片,能提升可信度。

5. 钩子要藏在前40字符内(7-8个字)。前40字符钩子强的推文表现是钩子后置的3倍。开头7个字决定人们是继续看还是滑走,信息要直击痛点。

6. 发帖频率4-5条最佳,超过7条反而负增长。发太多推文互相竞争曝光,算法不喜欢同一账号刷屏。

7. 个人简介比单条推文更关键。具体、结果导向的简介转化率是模糊简介的4倍。简介是你的流量转化率,别当成可有可无的装饰。

8. 周末冷门反而有利。周末推文竞争少23%,活跃用户仅少12%,曝光机会更大。尤其是周日晚,人们预备新周,推文更易脱颖而出。

9. 负面内容互动高2.3倍,但“负面”吸粉,“正面”转化。60%问题导向内容拉新,40%解决方案内容促销,平衡才是王道。

10. 自己回复自己能提升34%表现。自评算评论,信号强,还能补充信息,别发完就走。

算法不是神秘魔法,而是人性规律的机器反映。理解并利用这些规律,不靠花哨工具和黑科技,也能赢得流量和变现。
构建智能数字灵魂从未如此简单。OpenSouls 是一个开源的灵魂引擎框架,旨在模拟人类思维中的决策、记忆、情感和驱动力,打造具备个性和自主性的 AI 代理。| #框架

它采用函数式的工作记忆和认知步骤设计,支持多模型接入,能实现持久化会话和背景计算,帮助开发者创建从游戏 NPC 到教育导师的多样化数字生命。

项目从设计理念到代码快照,都致力于让 AI 不只是聊天机器人,而是拥有真实情感和目标的“AI 灵魂”。

主要功能亮点:

- 以工作记忆和认知步骤为核心,实现可调试、可预测的 AI 思维流程
- 支持多模型集成,包含 OpenAI、Anthropic 等主流大模型
- 具备持久化状态和可恢复会话,保证连续交互体验
- 通过状态机管理多种行为模式,实现动态上下文感知
- 轻量化设计,去除认证和云依赖,支持完全本地运行
- 适合游戏开发、虚拟助手、教育工具等多场景应用

快速启动只需安装依赖、配置 OpenAI Key,即可本地运行,与数字灵魂进行互动,体验未来 AI 代理的无限可能。
一款超紧凑、高精度的工业机械臂,专注于传统自动化难以触及的极小空间内实现极致精准操作。该机械臂从硬件到软件均为定制设计,配备Harmonic Drive和maxon的工业组件,实现了卓越性能:帖子

- 重复定位精度优于0.001毫米
- 负载能力250克
- 最大伸展250毫米
- 总重量仅1.5公斤

这类轻巧精准的机械臂适合PCB组装、微焊接、异形零件的精准拾取放置,以及医疗和微型机器人领域,为自动化打开新天地。它不仅是数字上的突破,更代表了自动化向“更小、更轻、更精准”方向的深刻转变。

传统工业机械臂体积大、惯性高,难以胜任狭小空间高精度作业,而这款机械臂正好填补了这一空白。未来,类似技术可能引领自动化设备进入实验室、手术室甚至家庭车间,实现真正普及和多样化应用。

业界专家纷纷点赞其设计创新,关注其算法同步和成本优势,期待这类产品能推动自动化从“大型工厂”走向“微观世界”。正如一位评论指出,六自由度机械臂诞生已超45年,但真正普及仍待时日,这款作品或许是下一个里程碑。

这不仅是一台机械臂,更是一场自动化思维的革新——精准到微米级,轻盈到灵活自如,未来的工业和医疗自动化都将因它而变得触手可及。
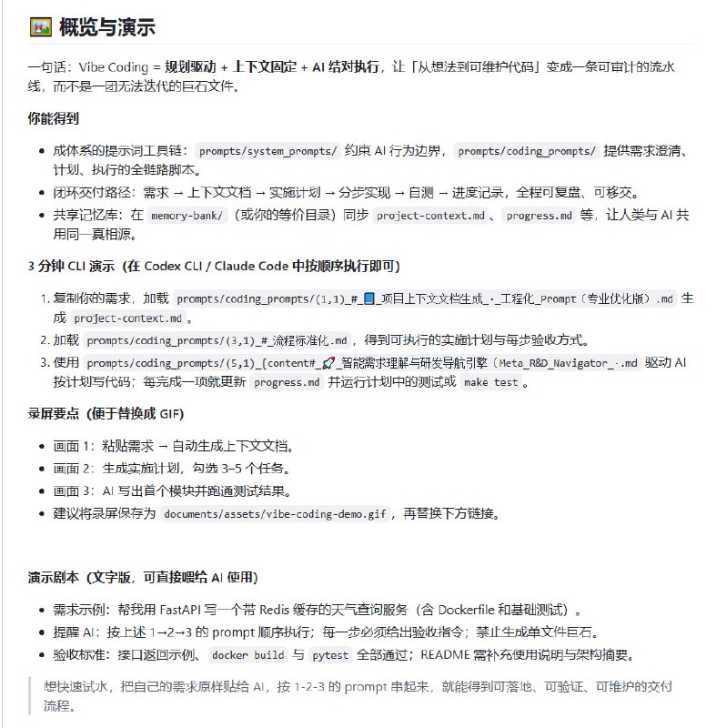
Vibe Coding 终极指南 V1.2

开发者在与 AI 搭档编程时,经常面临规划混乱、代码难维护的问题。Vibe Coding 是一个以规划为核心,结合系统提示词和模块化设计的终极 AI 编程工作流程,帮助你从想法到可维护代码,形成一条清晰可控的流水线。

它提供了丰富的提示词库,涵盖需求澄清、开发计划、代码实现、测试验收等全流程,确保 AI 不会失控,项目结构清晰且易于扩展。无论是 CLI 还是 VSCode 扩展,都能顺畅体验。

主要特点包括:

- 以规划驱动开发,避免 AI 自主引发混乱;
- 完善的系统级提示词集合,规范 AI 行为边界;
- 闭环交付流程,从需求到测试全覆盖;
- 共享记忆库,实现人机同步的项目上下文;
- 支持多种 AI 模型和环境,灵活高效。

适合开发者、团队和 AI 协同工作场景,助你打造可审计、可复盘、可持续的 AI 编程新体验。
极客时间2025年AI相关的训练营课程,可打包可单卖,有需要的朋友可以趁着双十二活动咨询

支持换课/回收正版课,加入会员免费学。办理联系 @ashbur_bot
投稿:
全自动攻击越狱Agent|项目主页

来自佐治亚理工,UIUC, 清华大学等单位的研究者联合发布了一个非常有力的全自动越狱Agent,通过把有害提问分解成下级的,看似无害的提问,来绕过最强的现代商业大模型中防御机制,实现了近乎完美的攻击成功率(96%-98%)。
根据开源的代码,理论上只要配置各种key,就可以在家攻击越狱各种商业大模型。在论文中,已经被验证可以攻克Gemini系列,GPT-OSS, Claude Haiku 4.5.
科研人员和学生做报告还在手动做PPT?Paper2Slides帮你一键生成专业幻灯片和海报,支持PDF、Word等多种文档格式,精准提取关键内容,自动排版成高质量演示稿。| #工具

它内置多种主题风格,也支持用自然语言定制样式,生成速度快,支持断点续作,无需担心中途丢失进度。命令行一条指令即可完成转换,极大节省制作时间。

项目开源,适合科研展示、会议汇报和教学演示,帮助你从论文到演示一气呵成。

主要功能:
- 多格式文档支持(PDF、Word、Excel、Markdown等)
- 基于RAG技术的内容精准提取和索引
- 保留内容与原文对应,杜绝信息偏差
- 多样化主题与自定义风格
- 快速生成和实时预览
- 断点保存与续作,随时切换样式
- 支持幻灯片和海报两种输出形式

支持Python环境下运行,方便科研人员和教育工作者高效制作演示材料。
Back to Top