Zero Academic Page:为学术个人网站量身打造的简洁现代主题。

支持明暗模式切换,适应不同阅读环境;多语言支持,满足国际化需求;SEO友好,提升网站在搜索引擎中的表现
cpdown:一键将网页内容或YouTube字幕复制为干净的Markdown格式。轻松提取网页正文并转换为Markdown,提升内容整理效率。

支持一键复制网页内容和YouTube字幕为Markdown;使用Defuddle或Mozilla Readability提取正文,去除多余HTML元素;显示复制内容的Token数量,适配LLM使用
PosterCraft:重新定义高质量美学海报生成的统一框架。

精准文字渲染,确保文字与背景高度融合;四阶段优化流程,从文字到整体美学逐步提升;提供200万+高质量数据集,助力模型训练
Media is too big
VIEW IN TELEGRAM
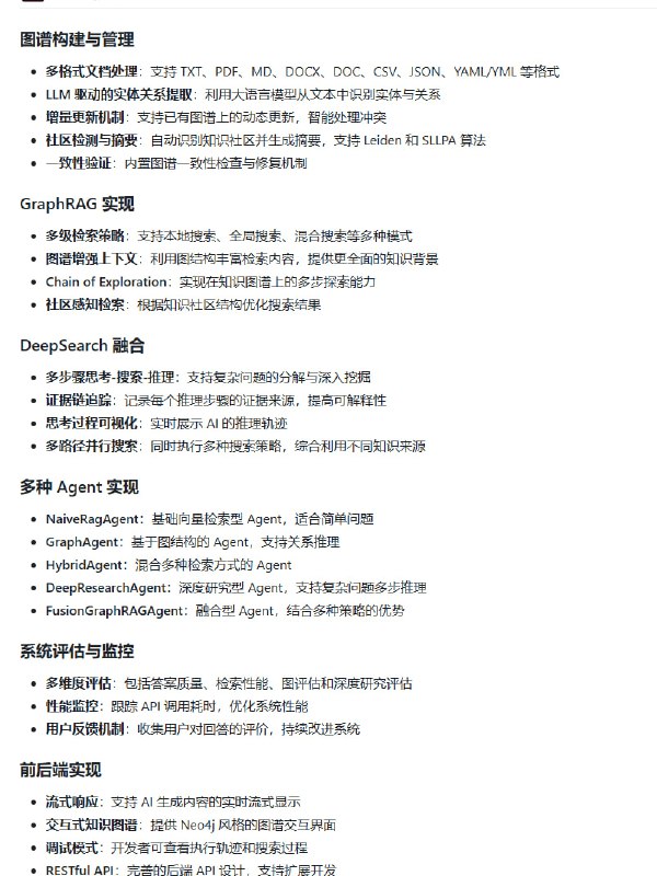
graph-rag-agent:基于GraphRAG与DeepSearch构建的智能问答系统,结合多Agent协作与知识图谱增强,助力复杂问题的高效解答。

多Agent协同架构,提升复杂问题处理能力;完整评估系统,提供20+种评估指标;思考过程可视化,展示AI推理轨迹
mcp-sequential-thinking:一款帮助你通过结构化思考解决复杂问题的Model Context Protocol (MCP)服务器。将复杂问题拆解为有序的思考阶段,清晰记录思考过程并生成总结。

通过5个标准认知阶段(定义问题、研究、分析、综合、结论)组织思考;自动保存思考会话,支持线程安全;支持数据导入导出,方便共享和复用思考过程。
Roo Commander:为Roo Code用户提供强大的多Agent项目管理框架,助力复杂软件开发。

通过分配任务给具有特定专长的AI Agent(如React、API设计、AWS等),提升开发效率;结构化项目历史记录,支持持久化上下文管理,有效解决LLM上下文窗口限制;提供标准化工作流程和流程定义,支持复杂开发任务的自动化。
AgentsMeetRL:一个超实用的开源项目集合,专门整理了基于强化学习训练LLM Agent的开源资源。

涵盖多领域项目,包括数学、搜索、对话等;涉及多种强化学习框架和算法;提供详细的项目信息,方便开发者快速上手
TritonParse:Triton内核编译分析器,助力开发者深度剖析Triton内核编译全流程

支持多格式IR(TTGIR、TTIR、LLIR、PTX、AMDGCN);交互式内核探索器,可同步高亮代码;提供详细的编译事件追踪和Python堆栈信息
SearchPromptly:一个平台,用户可以在这里发现、创建和分享强大的提示词,以及探索人工智能的创造性应用。
Office-PowerPoint-MCP-Server:用Python操控PPT的强大工具,让PPT编辑变得轻而易举 | #工具

支持全方位编辑PPT,包括添加幻灯片、文本框、图表等;无缝对接MCP协议,轻松集成到自动化流程;提供一键安装脚本,简化部署过程
demo.gif
34.5 MB
Spy Search:一款专为快速高效搜索设计的Agent框架,旨在超越传统网页搜索Agent。

极速搜索,比传统搜索引擎更快;支持多种API,如OpenAI、Claude等;提供Docker部署,方便开发者快速上手
wenyan-mcp:让AI轻松管理微信公众号排版与发布一键将Markdown文章排版并发布到微信公众号草稿箱。

支持多种主题效果,一键美化文章;自动上传本地或网络图片,操作便捷;提供Docker部署方式,适合服务器环境与AI工具链集成。
animate-ui:一个充满活力的开源组件库,为React项目带来流畅动画体验。

使用React、TypeScript、Tailwind CSS和Motion构建,兼容性强;提供丰富可定制的动画组件,助力项目视觉升级;Beta版本持续更新,社区活跃
AYA:一款强大的Android ADB桌面应用,让你轻松掌控安卓设备。

一键屏幕镜像,实时查看设备画面;集成文件管理器,方便文件传输与操作;支持多平台,Windows、Mac、Linux均适用
将AI Agent从想法变为生产级产品的开源实战指南

提供从零到生产级的全生命周期覆盖;包含20+可运行的教程,涵盖编排、内存、部署等关键模块;支持多Agent协作与实时安全防护

agents-towards-production | #指南
Back to Top