DeepTeam:为大语言模型(LLM)系统提供红队测试框架,轻松发现潜在安全漏洞。

40+种预设漏洞检测,涵盖偏见、PII泄漏等;10+种攻击方法,支持单轮和多轮对话测试;支持自定义漏洞和攻击,5行代码即可适配企业需求
一款强大的工具,用于从Dify Marketplace和GitHub下载并重新打包Dify插件,生成真正的离线包。

支持跨平台打包,适配多种操作系统;提供详细的使用指南和示例,易于上手;灵活的配置选项,满足不同用户需求

Dify Plugin Repackaging | #工具
lilaq:用Typst实现高级数据可视化的强大工具 | #工具

支持多种复杂图表,如轮廓图、向量场图等;提供丰富的样式定制选项,满足个性化需求;文档完善,提供大量示例和教程,上手容易
Triton-Ascend:为昇腾平台量身定制的深度学习编译器,让Triton代码在昇腾硬件上高效运行。

支持Python wheel快速安装,部署更便捷;提供详细的安装手册和示例代码,新手友好;兼容主流深度学习框架,无缝对接现有项目
开源移动应用监控工具,连接用户行为、应用事件、网络调用、日志和错误,让生产环境中的问题调试变得轻松。

支持Android和iOS两大平台;提供完整的会话时间线,自动追踪用户点击、导航事件等;自托管,数据完全私有

Measure | #工具
A visual introduction to vector embeddings:通过可视化的方式深入理解向量嵌入模型。

提供了多种向量嵌入模型(如word2vec、text-embedding-ada-002等)的直观对比;详细解释了向量相似性度量方法(如余弦相似度、点积等);探讨了向量压缩技术,帮助优化存储和计算效率
给程序员的提示词工程实战手册:为开发者提供AI编程助手的高效使用指南。| #手册

提供丰富的代码调试、优化和新功能实现的实用技巧;通过具体示例展示如何将AI工具打造成可靠的开发伙伴;涵盖从基础到高级的提示工程策略,助力开发者提升效率
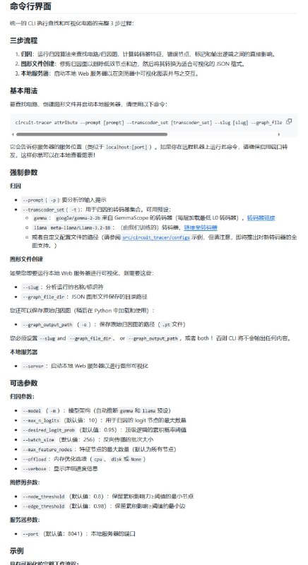
一款强大的工具,用于发现和可视化神经网络中的回路(circuits)和归因图。

支持跨层MLP转码器,能够精准定位模型内部的因果关系;提供交互式可视化界面,便于理解和标注特征;支持多种模型,包括Gemma和Llama,适用范围广泛

Circuit Tracer | #工具
ROLL:阿里巴巴推出的高效强化学习库,专为大规模语言模型训练而设计。

支持高达2000亿参数模型的分布式训练;提供超过350种预训练模型和任务支持;优化后的训练成本降低50%以上
MiMo-VL:小米推出的强大视觉语言模型,助力复杂推理与多模态任务。

采用原生分辨率ViT编码器,保留精细视觉细节;通过四阶段预训练和混合策略强化学习,性能大幅提升;在多模态推理任务中超越开源基线模型,表现卓越
Darwin Gödel Machine (DGM):一个能够自我进化的代码改进系统,通过迭代修改自身代码来提升性能,解决代码优化难题。

自我改进能力,代码越改越好;基于SWE-bench和Polyglot基准测试验证改进效果;初始版本已展现出显著的性能提升
AI Fluency:Anthropic最新发布一门免费在线课程,旨在帮助用户有效、安全、道德地与大型语言模型协作。

课程基于Dakan和Feller的AI Fluency框架,聚焦“4D”核心能力:Delegation(任务分配)、Description(清晰沟通)、Discernment(审慎评估)和Diligence(负责任使用)。

它探讨了三种AI协作方式:Automation(自动化)、Augmentation(增强)和Agency(代理),强调通过实践技能和思维转变,建立持久的AI协作能力。

课程时长约3-4小时,适合各领域用户,鼓励通过与Claude或其他AI模型的互动练习,提升跨平台AI应用能力
AI Agent提示词设计(Prompting)的关键技术:

提供超具体和详细的指令,明确角色、任务和输出格式;
通过角色设定和任务分解增强LLM的表现;
使用结构化提示(如Markdown或XML)定义输入输出;
让LLM自我优化提示;
提供少样本或上下文学习示例;
设计动态提示生成更专业输出;
设置“逃生机制”以应对未知情况;
要求LLM提供调试信息以改进提示;
重视测试用例评估提示效果;
根据模型特性和需求调整提示风格。这些方法能显著提升LLM的可靠性和效率。
Back to Top