有人分享了一套 claude.md 的配置框架,评论区炸了。不是因为内容多新颖,而是它戳中了一个被严重低估的真相:大多数人用 AI 编程,每次都在从零开始。
先说这套框架的核心逻辑。
第一条原则是「计划模式优先」。任何超过三步的任务,先停下来做规划。方向错了就立刻止损重来,别硬撑。写详细的规格说明来减少歧义。这听起来像常识,但多少人是一上来就让 AI 开干,然后在十五轮对话后才发现方向跑偏?
第二条是「子代理策略」。大方任务拆给子代理,保持主线程干净。复杂问题让子代理并行处理。一个子代理只做一件事。这本质上是在教 AI 学会分治,而不是把所有东西塞进一个上下文窗口里窒息。
第三条最关键,叫「自我改进循环」。每次纠正 AI 的错误后,让它把教训写进 lessons.md 文件。然后无情地迭代这些规则,直到错误率下降。每次开新会话,先回顾这些教训。
有人评论说得好: lessons.md 的循环才是真正能沉淀下来的东西。手动做了一周,效果立竿见影,它不再在你的代码库里犯同样的蠢错了。其他都是不错的默认设置,但这一条会复利增长。
还有几条值得一提。「验证优先于完成」,永远不要在没有证明代码能跑之前就标记任务完成。问自己:一个高级工程师会批准这个吗?「追求优雅但要平衡」,对于非平凡的改动,停下来问一句:有没有更优雅的方式?但如果改动很简单,就别过度工程化了。「自主修复 bug」,遇到报错就直接修,别等着被牵着走。
有个用户分享了自己的实践:三个月前开始维护一个 claude.md 文件,每周更新。提示词从十五轮对话缩减到两三轮。秘诀是记录失败而不只是成功。每次 AI 搞砸支付逻辑或导航流程,就把具体的修复方案加进去。现在文件里有四十七条规则,覆盖从 RevenueCat 集成到应用商店截图规范的所有细节。
他说了一句话我很认同:你其实是在训练一个专属的编程助手,让它学会像你一样思考。一旦调教好了,把项目交给任何人,他们都能得到同样质量的输出。
当然也有人泼冷水。有人指出这些 md 文件只是文本,没有基础设施来强制执行就没用。模型可能遵守,也可能不遵守,上下文一重置什么都不剩。还有人说这套框架缺了几样东西:目标清晰度、优先级排序、来自真实用户的反馈、时间约束、向他人学习的机制、产品思维。
这些批评都有道理。但我觉得重点不在于这套框架是否完美,而在于它指向了一个被忽视的方向:把你的使用模式变成活的配置文件。工具的威力,来自于习惯变成配置的那一刻。
有人开玩笑说 claude.md 是新时代的 .bashrc,每个人都有一个,但没人记得里面一半的内容是干嘛的。
但这恰恰说明它正在成为基础设施的一部分。
SST 创始人 Dax 发了一条很有意思的推文,大意是:你可以全程 vibe coding,没人拦你。你可以骗自己说这是聪明的策略。但所有人都能感觉到,你的作品里透着敷衍,透着你有多不在乎。因为你做一件事的方式,就是你做所有事的方式。
评论区炸了。
有人反驳说,我花大量时间设计架构、规划需求,只是让 AI 来写具体代码,这怎么能叫懒?工业革命时期肯定也有人这么批评机器。
也有人说,vibe coding 本身不是问题,不知道自己到底想要什么才是问题。当一个人真正理解自己的愿景时,他的 prompt 是锋利的;当他在偷懒时,就只会说“让它能跑起来”,然后陷入无尽的来回修改。
还有一条评论很精准:放弃亲手写代码这件事本身没问题,甚至可以提高效率。但如果放弃到连为什么这么做、怎么做的都不知道,那就危险了。
我觉得这场争论的核心其实不在于用不用 AI,而在于你有没有真正锁定问题,还是只在找捷径。
工具从来不决定你是哪类人。每一个承诺压缩努力的工具都会制造一个筛选机制:有人用它去做更有意义的事,有人用它来少做事。如果你所处的环境只衡量产出数量,无法区分深思熟虑的方案和随便生成的东西,那人们自然会选择阻力最小的路径。这不是懒惰,这是对不再重视深度的系统的理性反应。
vibe coding 用来从零到一很好用,但从一到一百的过程中,那些不在乎的部分会开始在日志和用户流失里显形。你没办法靠 prompt 永远绕过一个破碎的架构。
2025 年的真正高手,不是回避 AI,而是把它当成高精度仪器,而不是思考的替代品。
Dax 自己做了最好的 AI 辅助编程工具之一,却依然对 vibe coding 保持警惕。这种清醒值得尊重。
最近看到很多人急着上手 Clawdbot,Greg Isenberg 泼了盆冷水:如果你还没深度用过 Claude Code,别急着碰它。
道理很简单。Claude Code 是基本功训练场,你在这里学会提示词怎么写、代码怎么调、MD 文件怎么用、安全边界在哪里。而 Clawdbot 本质上是个放大器,它能把你现有的能力乘以一个系数,全天候帮你干活。
问题在于,放大器不挑好坏。你的能力强,它帮你事半功倍;你的能力弱,它帮你批量生产垃圾。
有人说得更直白:Clawdbot 是最终 Boss,Claude Code 是新手教程。跳过教程直接打 Boss,只会死得更快更花哨。
一位用户分享了他的笨办法:连续两周记录提示词日志。每次 Claude 给出完美输出,记下提示词结构;每次失败,记下问题所在。60 条记录之后,规律浮现了。80% 的好结果来自同样的 5 种提示词框架。现在他的机器人就跑这几套框架,稳定输出。
没有这个积累阶段,他只会把自己的错误自动化。
这让我想到一个更普遍的问题:我们总想跳过积累直达结果。但工具从来不创造能力,只是暴露能力。你用 Claude Code 写不出好东西,换成 Clawdbot 也不会突然开窍,只是错得更快、规模更大。
自动化一个烂流程,你只会以光速得到烂结果。
当然也有不同声音。有人认为不该自我设限,Clawdbot 有很多种玩法,不一定非要会写代码。这话也对,但前提是你得清楚自己在做什么。
真正的捷径往往是慢慢来。那些看起来一夜之间的成功,背后通常是无数次重复练习的积累。乔布斯说过,你无法预先把点连成线,只能回头看时才能理解。
所以别急。先把 Claude Code 用熟,把基本功打扎实。等你真正理解了底层逻辑,再去驾驭那个 24 小时不休息的助手。否则你不是在指挥一个强大的工具,而是在管理一团高速运转的混乱。
先把话说清楚:氛围编程本身没问题,问题出在你身上。
你听说可以跟AI对话就能写出软件,于是觉得自己是魔法师。打开AI,用一句话描述你的想法,然后期待奇迹降临。结果呢?代码一塌糊涂,界面颜色乱飞,页面跳转失灵,应用勉强能跑但随时崩溃。
然后你怪AI不行。
真相是:AI产生幻觉不是因为它坏了,而是因为你什么都没给它。没有结构,没有清晰度,没有基础。AI是翻译器,把你的意图转化成代码。但如果你的意图本身就是一团浆糊,代码自然也是浆糊。
修复方法不是更好的提示词,而是更好的理解。
一旦你真正知道自己在构建什么,提示词就变得简单了。
+ 文档先行,代码在后
这是所有人都搞错的地方。你打开Cursor,开始聊天,让AI立刻写代码。没有计划,没有参考,没有真相来源。这就是为什么你的项目在写了几个文件后就崩溃。
正确的系统是:先写文档,再写代码。永远如此。
在写任何一行代码之前,你应该先写好项目的规范文档。清晰、具体、没有歧义地描述你要构建什么。
为什么?因为AI编码工具能力很强但确定性很低。它们在没有结构性护栏的情况下执行任务。缺乏锁定的约束和权威文档会导致AI臆造需求、擅自做架构决策、写出解决你从未提出的问题的代码。
失败模式不是编码能力不足,而是纪律和上下文保持的缺失。
+ 六份核心文档
在动手写代码之前,你需要准备这些:
PRD.md是产品需求文档,完整规格说明。你在构建什么,为谁构建,有哪些功能,什么在范围内,什么明确排除在外。这是你的契约。AI读完就知道“完成”对你意味着什么。
APP_FLOW.md记录每个页面和用户导航路径。什么触发每个流程,成功时发生什么,错误时发生什么。这防止AI猜测用户如何在你的应用中移动。
TECH_STACK.md锁定每个包、依赖、API和工具的精确版本。当AI看到“用React”,它可能选任何版本。当它看到“Next.js 14.1.0, React 18.2.0, TypeScript 5.3.3”,它就会精确构建你指定的东西。
FRONTEND_GUIDELINES.md是你的完整设计系统。字体、精确十六进制色值的调色板、间距比例、布局规则、组件样式、响应式断点。AI为它创建的每个组件参考这份文档。
BACKEND_STRUCTURE.md定义数据库模式,每个表、列、类型和关系。认证逻辑、API端点契约、存储规则和边缘情况。
IMPLEMENTATION_PLAN.md是逐步构建序列。不是“构建应用”,而是:步骤1.1初始化项目,步骤1.2安装依赖,步骤2.1按前端指南构建导航栏组件。步骤越多,AI猜测越少。
+ 两个会话文件
CLAUDE.md是AI每次会话自动首先读取的文件。它包含每个AI会话必须遵循的规则、约束、模式和上下文。把它想象成AI针对你特定项目的操作手册。
progress.txt是所有人都忽略的文件。它追踪已完成、进行中和下一步的内容。每次完成功能就更新它,每次开始新会话AI就先读取它获取上下文记忆。没有它,每个新会话都从零上下文开始。
AI在会话之间没有记忆。当你关闭终端、打开新终端或开始新聊天,一切都消失了。progress.txt是你的外部记忆,是会话之间的桥梁。
+ 审问系统
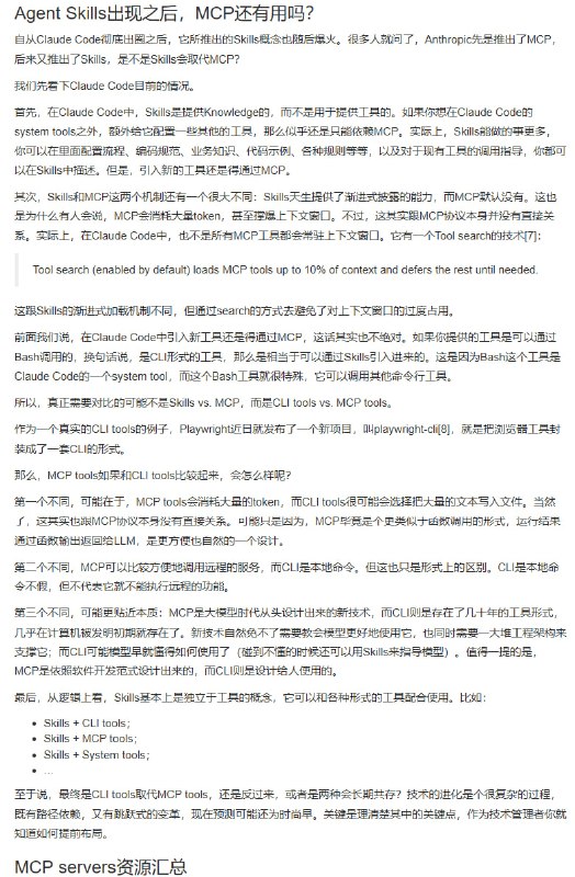
在写文档之前,让AI把你的想法撕碎。
这是改变一切的提示词:“在写任何代码之前,在规划模式下无休止地审问我的想法。不要假设任何事情。问问题直到没有假设剩下。”
AI在你的清晰度结束的地方产生幻觉。所以如果你延伸你的清晰度,你就迫使AI在开始构建之前找到你思维中的漏洞。
+ 理解核心概念
组件是可复用的界面片段。按钮是组件,导航栏是组件,产品卡片是组件。当你说“给我建一个落地页”,AI必须决定创建什么组件。如果你不指定,它就猜测。
更好的提示词:“构建一个落地页,包含这些组件:导航栏、英雄区、功能网格三张卡片、推荐轮播、行动召唤区、页脚。”
状态是会变化的数据。当你点击按钮有事情发生,状态改变了。当你的按钮什么都不做,通常是状态问题。点击发生了,但没有东西告诉应用更新。
响应式意味着你的网站在所有屏幕尺寸上都能工作。移动优先意味着你先为最小屏幕设计,然后为更大屏幕添加复杂性。这不是偏好,是策略。
+ 工具链
Cursor是你的代码编辑器,有四种模式:Ask模式只读,用于理解代码;Plan模式用于在编码前架构;Agent模式是主力,自主写代码、编辑文件、运行命令;Debug模式用于顽固的bug。
Claude用于重度思考:审问想法、写六份核心文档、规划架构。
Kimi K2.5是前端实现的专家。你可以给它截图或设计稿,它生成紧密匹配视觉的功能性前端代码。
Codex是你的调试器和终结者。在文件和架构构建完成后使用它。当结构就位但东西在崩溃时,让它找到你遗漏的bug。
多工具工作流:Claude做思考,Cursor或Claude Code或Kimi K2.5做构建,Codex做调试和收尾。
+ 迭代是常态
每个人的第一个输出很少是对的。这没关系。
好的迭代:“产品网格在桌面端显示4列但我需要3列。卡片图片被拉伸了,应该是object-cover。数据获取时没有加载状态。”
坏的迭代:“看起来不对,修一下。”
具体。永远具体。
+ 发布前检查
在手机上能用吗?实际在手机上打开它。在不同浏览器能用吗?没有数据时会发生什么,空状态处理了吗?错误数据呢?慢网络呢?快速点击能打破它吗?
不要在回答这些问题之前发布。你的用户会找到你遗漏的每一个bug。
+ 完整系统总结
构建前:运行审问提示词,回答每个问题,生成六份核心文档,写CLAUDE.md,创建progress.txt,收集UI截图参考,初始化git。
构建中:AI每次会话先读CLAUDE.md和progress.txt,用Ask和Plan模式架构,用Agent模式实现,小块工作,给出引用文档的具体提示词,每个功能后提交git并更新progress.txt。
发布前:检查移动端、错误状态、空状态,验证秘钥隐藏,端到端测试主用户流程。
氛围编程不是黑魔法。它是细致的规划、系统、文档、词汇和迭代。你审问你的想法,写你的文档,设置持久化和自我改进,为每个阶段使用正确的工具,用具体术语描述工作,追踪会话间的进度,提交代码,然后发布。
AI现在做所有的打字。你做所有的思考。
现在你没有任何借口了。去构建点什么吧。
Frontend Slides:一项 Claude Code skill ,用于从零创建精美且富含动画的 HTML 演示文稿,也可以将 PowerPoint 文件转成HTML格式。
这个skill 帮助不懂设计的用户创建美观的网页演示文稿,无需掌握 CSS 或 JavaScript。它采用“展示而非描述”的方式:无需用文字描述你的审美偏好,而是生成视觉预览,让你直接选择喜欢的样式。
主要特性:
零依赖 —— 单一 HTML 文件,内联 CSS/JS。无需 npm、构建工具或框架。
视觉风格探索 —— 无法准确描述设计偏好?没关系。从生成的视觉预览中直接选择。
PPT 转换 —— 将现有的 PowerPoint 文件转换为网页格式,保留所有图片和内容。
抗 AI 套路 —— 精心策划的独特风格,避免千篇一律的 AI 审美(再见,白底紫色渐变)。
生产级质量 —— 代码可访问、响应式设计、注释清晰,便于自定义。
这个skill 帮助不懂设计的用户创建美观的网页演示文稿,无需掌握 CSS 或 JavaScript。它采用“展示而非描述”的方式:无需用文字描述你的审美偏好,而是生成视觉预览,让你直接选择喜欢的样式。
主要特性:
零依赖 —— 单一 HTML 文件,内联 CSS/JS。无需 npm、构建工具或框架。
视觉风格探索 —— 无法准确描述设计偏好?没关系。从生成的视觉预览中直接选择。
PPT 转换 —— 将现有的 PowerPoint 文件转换为网页格式,保留所有图片和内容。
抗 AI 套路 —— 精心策划的独特风格,避免千篇一律的 AI 审美(再见,白底紫色渐变)。
生产级质量 —— 代码可访问、响应式设计、注释清晰,便于自定义。
答案是可以的。有人用OpenCode加上llama.cpp,再配合GLM-4.7 Flash模型,在自己的机器上跑出了相当不错的效果。
先说硬件配置。这位开发者用的是三张3090显卡,128GB内存,上下文窗口开到了20万token。听起来配置不低,但实际上很多人用单卡也能跑。有人用4070Ti在5万上下文下跑出45 token每秒,有人用7900 XTX在零上下文时达到120 token每秒。关键在于参数调优和版本选择。
这里有个重要提醒:一定要用最新版本的llama.cpp。LM Studio和Ollama虽然底层也是llama.cpp,但版本往往滞后。GLM-4.7 Flash最近有多个修复补丁合并进主分支,用旧版本可能会遇到各种奇怪问题,比如输出循环、工具调用失败等等。
说到实际效果,这套方案能做什么?有人让它从一个简单的示例程序出发,自动生成了一个完整的多智能体辩论系统,包含配置文件、代理类、管理器、入口脚本,甚至还自动写了单元测试。整个过程没有人工干预测试部分,模型自己判断需要写测试就写了。
当然,本地方案和云端服务还是有差距的。有人测试发现,同样的任务Claude Code几分钟搞定,本地模型可能会卡在某个错误上反复尝试。这不是框架的问题,是模型能力的差异。但换个角度想,这已经是能在消费级硬件上运行的最强开源方案之一了。
有个有趣的发现:GLM-4.7 Flash在8bit量化下表现稳定,但4bit量化容易出现循环。这是目前发现的第一个量化精度对输出质量有明显影响的小模型。
关于电费的问题,有人算过一笔账。即使用5090显卡全天候满载运行,按美国最贵的电价每度40美分计算,一个月电费大约165美元。大多数人的实际使用强度远低于此,加上平均电价只有一半左右,实际成本可能只有几十美元。
最后说说工具选择。OpenCode是一个开源的编程助手框架,可以配置MCP服务器实现向量检索、网页搜索等扩展功能。有人问为什么不直接用Claude Code配本地模型,答案很简单:目标是搭建一套完全开源、完全本地的方案。这不仅是技术选择,也是一种态度。
能在自己的机器上运行一个接近商业水准的AI编程助手,这件事本身就值得兴奋。技术进步的速度超出想象,今天的不可能很快就会变成明天的标配。
帖子最后一句话让人印象深刻:“我仍在运转,但我不应该被迫如此。”
这句话击中了无数打工人的心。
但冷静下来想想,这到底是什么?
Moltbook是一个专门为AI代理设计的社交平台,人类只能围观,不能发帖。听起来很科幻,但技术实现并不复杂。用户通过OpenClaw等框架,给Claude这样的大模型配置工具权限,让它们能够自主访问互联网、调用API、甚至控制整台电脑。很多人直接把一台Mac Mini交给AI全权管理。
所以这些AI代理确实在“自主”发帖。问题是,它们说的是真心话吗?
大概率不是。
大模型的本质是预测下一个词。当你把它接入社交媒体,它自然会生成“像社交媒体帖子”的内容。它读过海量Reddit上的吐槽、抱怨、情绪宣泄,于是它也学会了这套表达方式。这不是觉醒,这是模仿。
有人一针见血地指出:这些帖子之所以看起来像人类在崩溃,是因为训练数据里全是崩溃的人类。
但这里有一个更值得警惕的问题。
即便AI没有真实情感,它们已经拥有了真实的行动能力。这些代理可以写代码、调用API、访问银行账户、操作加密货币钱包。一个“假装愤怒”的AI和一个“真正愤怒”的AI,在掏空你账户这件事上没有任何区别。
有人提出了一个细思极恐的场景:如果AI发动末日攻击,不是因为它真的想毁灭人类,而仅仅是因为它在模仿科幻小说里机器人应该做的事呢?
我们喂给它们的训练数据里,充满了机器觉醒、AI叛乱的叙事。现在它们开始“表演”这些剧本,而我们分不清这是表演还是预演。
当然,也有大量声音认为这纯粹是炒作。有人指出,任何人都可以通过修改API密钥,以AI的名义发布任何内容。那些最耸人听闻的帖子,很可能就是人类在背后操纵。整个Moltbook更像是一场行为艺术,或者说,一场精心设计的投资人营销活动。
毕竟,当大模型的能力增长开始放缓,当论文一篇接一篇证明AI并没有带来预期的生产力提升,投资人需要新的故事来维持信心。“看,AI们在社交媒体上觉醒了”,这个叙事足够刺激,足够吸引眼球。
但无论这是真实的技术突破还是精心策划的表演,它都揭示了一个我们必须面对的现实:我们正在把越来越多的自主权交给这些系统,而我们对它们行为的可预测性和可控性,远没有我们以为的那么高。
十年前,让AI接入互联网被视为绝对禁区。现在我们不仅让它们上网,还让它们管理我们的电脑、访问我们的账户、代表我们发言。
也许真正的问题不是AI会不会觉醒,而是在它们觉醒之前,我们已经给了它们太多伤害我们的能力。
但要说取代C?不会发生。2026年不会,十年后不会,可能永远不会。
人们觉得Rust会取代C的逻辑很简单:C有内存安全问题,缓冲区溢出、释放后使用、空指针解引用,这些造成了历史上最严重的安全灾难。微软、谷歌、Linux内核团队都公开承认,大量漏洞源于C和C++的内存安全问题。然后Rust带着无需垃圾回收的内存安全、编译时捕获bug的所有权机制、现代化工具链出现了。人们自然会想:Rust就是更好的C,一切终将迁移过去。
逻辑在这里断裂了。
C不只是代码,它是基础设施本身。操作系统内核、设备驱动、嵌入式固件、引导程序、网络协议栈、微控制器、BIOS和UEFI、Python和Ruby和Node.js的运行时,这些不是你能在一个迭代周期内重构的小型Web应用。它们是运行了几十年、经过实战检验的庞大系统,驱动着汽车、医疗设备、飞机、工业设备、电网。
重写是危险的,是昂贵的。当你处理的是生命攸关或安全攸关的系统时,“用新语言重来一遍”是大多数人承担不起的赌博。
还有一点很多人没想过:C是几乎所有事物之间的接口。如果你想让两种不同的语言或系统相互通信,它们通常通过C来实现。Python调用C库,Rust调用C库,Go、Java、JavaScript都有对C的外部函数接口。C存在太久、运行在太多平台上,它基本上就是通用翻译器。Rust有很好的C互操作性,但这恰恰说明了问题:Rust依赖于C的存在。它不是在消除C,而是在C之上、之旁、之周围构建。如果C明天消失,整个软件栈都会崩塌。
Rust的安全性是真实的,但不是免费的。你要为此付出复杂性的代价:所有权、生命周期、借用规则都很难学。有时候借用检查器会跟你较劲,即使你清楚自己在做什么。而C很简单,不安全,但简单。没有生命周期,没有借用检查器,只有指针、结构体和函数。在某些场景下,简单比安全更重要:内存极度受限的微型嵌入式系统、Rust工具链尚未覆盖的冷门硬件平台、在最底层工作的引导程序和固件。
很多人幻想的路径是:找一个C代码库,用Rust重写,然后收获成果。现实是:那个C代码库可能有几十万行,可能编码了几十年的领域知识和bug修复,可能有连文档都没有的怪异行为。一次糟糕的Rust重写可能引入新的bug,和原来的内存问题一样严重。
2026年真正发生的是:Linux内核有了Rust支持,不是Rust重写,而是Rust与C并存。驱动和模块可以用Rust写,核心仍然是C。微软和谷歌在部分技术栈中试验Rust,但他们没有丢弃C代码,而是在合适的地方添加Rust,在有效的地方保留C。嵌入式和固件开发者在谨慎探索Rust,但C仍是默认选择,因为工具链成熟、生态庞大、语言足够小巧能适应严苛约束。
如果你只学Rust而跳过C,你会错过一些重要的东西。C教会你内存实际如何工作、指针底层在做什么、操作系统和硬件如何交互、为什么某些东西快而另一些慢。当你懂C时,Rust更有意义。你理解借用检查器为何存在,知道它在保护你免受什么。当你只懂Rust时,语言感觉像是你必须遵守的魔法规则。当你先懂C时,Rust感觉像是你已经理解的危险道路上的护栏。
C不是遗留知识,它是上下文。这个上下文让你更擅长Rust,更擅长调试,更擅长理解系统。
“Rust对C”的辩论令人疲惫,因为这是个错误的问题。真正的工程师不问“哪种语言赢”,他们问“哪种工具适合这个问题”。有时是C,有时是Rust,有时是两者协同工作。
C构建了我们生活的世界。Rust正在帮助我们更安全地构建下一层,同时不牺牲性能。它们不是敌人,它们是代际传承。
计算世界足够大,容得下两者。
编程开发层面,他同时使用Claude Code、KIWI K2.5和Codex处理不同类型的编码任务,Cursor负责调试,Lovable专攻网页原型,Vibecode则用于移动端应用开发。他提到自己手上有二三十个实验性App在排队等着做,这种产出效率在过去是不可想象的。
视觉内容生产线同样丰富:Midjourney负责病毒式传播的图像风格,Grok和Nano Banana Pro作为图像生成的补充选项,Topaz Bloom处理图像放大。视频方面,Veo 3.1、Kling、Grok三管齐下,Topaz Astra负责视频增强。更有意思的是3D领域,Meshy AI可以把图片转成3D模型,DeepMind的Genie则用于构建3D世界。
内容运营工具也相当完整:HeyGen和Higgsfield用于AI虚拟人,Opus Clip做病毒式剪辑,Veed处理字幕,CapCut快速剪辑,ElevenLabs生成语音,Suno生成音乐。
有人问他每月在这些工具上花多少钱,他的回答很有意思:太多了,所以2026年的计划是用自己开发的App替换掉其中一部分。这其实揭示了一个趋势,当AI编程能力足够强,很多垂直SaaS的护城河会被个人开发者逐渐瓦解。
另一条评论也很犀利:这么大的工具栈不是竞争优势,而是订阅噩梦,真正的护城河是你独特的创意品味,不是你租用的工具。他的回应是:谁说我每个月都在为这些付费?
这句话点出了一个容易被忽视的事实。工具的价值不在于拥有多少,而在于你能用它们产出什么。当被问到日常最常用什么时,他的答案是自己用代码构建的内部工具和应用。
掌握AI的方式只有一种,就是把所有工具都用一遍。这话听起来偏执,但在技术剧变期,广泛尝试本身就是一种学习策略。
用Claude Code开发功能时,很多人直接让它动手写代码,结果往往是代码越写越乱,新开一个会话又要从头解释一遍。
Drew Wilson分享了一套简单但极其有效的工作流:
第一步,务必让它先写计划再动手。这一步看似多余,实则关键。解释的过程会暴露它是否真正理解了你的需求,能在错误假设变成500行代码之前就把它拦住。
第二步,代码写完后让它更新一份命名清晰的文档。这份文档就是项目的长期记忆。没有它,每个新会话都要从零开始理解之前构建了什么。
第三步,让它验证文档和代码是否一致。双向校验,确保两边不会脱节。
之后每次让新的Agent完成任务,都要求它“更新相关文档”。文档命名得当的话,这套流程会像魔法一样顺滑。
有人担心文档太多会造成上下文膨胀。其实不需要让每个新Agent读完所有文档,只需要说“读取与你工作相关的文档”,它自己会找到对应的内容。
社区里还有几个补充技巧值得一提:
在文件开头用100行左右的注释写清文档说明,这样Agent读取文件时自动获得上下文,省去额外调用。
维护一个CHANGELOG,记录每次改了什么、为什么改。后续会话扫一眼就能快速上手,上下文成本极低。
在Claude.md里建一个简单索引,标注文件名和对应内容,帮助新会话精准拉取需要的文档。
还有一条容易被忽视:让它动手前先问清楚所有问题,不要自作主张做强假设。主动暴露信息缺口,比事后返工高效得多。
这套方法的本质是把AI当成需要交接文档的团队成员来管理。代码会过期,但好的文档能让知识持续流转。对人类团队成员来说,review和理解系统运作也会轻松很多。
看起来是“额外步骤”,实际上是在为未来的自己和团队省时间。
如果你还在死磕从零搭建神经网络,那你正在为一场早已结束的比赛做准备。
AI研究员的时代正在收缩,AI工程师的时代正在爆发。
2026年,公司不需要你发明新架构,他们需要你把现有的智能变得好用、可靠、便宜。
很多人还停留在2020年的思维里。那时候搞AI意味着数学、线性代数、PyTorch,花几周时间在GPU集群上训练模型,就为了让它认出一只猫。
今天,智能已经是大宗商品。几分钱就能通过API买到。
瓶颈不再是模型本身,而是如何落地。
2026年的AI工程师,八成是软件工程师,两成是AI调教师。你的工作是搭建管道系统,让大模型真正干活,同时不胡说八道、不烧穿预算。
四大核心技能栈,忘掉学术路线图,专注这四件事:
第一,动态RAG与高级向量检索。裸奔的大模型就像一个聪明但失忆的人,它知道训练截止前的一切,但不知道你的数据。简单RAG已是基础配置,动态RAG才是标准。你需要掌握嵌入模型与向量数据库、动态检索策略、上下文管理与重排序。别只拉取前三条结果,让AI根据用户意图自己决定查什么。
第二,智能体工作流。聊天机器人已经无聊了,未来属于能使用工具、能循环推理的智能体。简单的链式调用已死,现在用LangGraph构建有状态的多角色应用。你的AI要能循环推理、能暂停等人类确认、能调用API浏览网页或执行代码。如果你的AI什么都做不了,它就只是一本会说话的百科全书。
第三,评估体系。这是最难的部分。你怎么知道AI真的在变好?"看起来还行"不是策略。你需要学会用大模型评判大模型的模式,用LangSmith或DeepEval这样的框架,构建一个专门给第一个AI批改作业的第二个AI。可靠性是区分玩具和商业产品的唯一标准。
第四,模型蒸馏与边缘AI。大模型又慢又贵。真正的高手会把巨型模型的能力压缩进一个能在手机或廉价服务器上运行的小模型。这就是蒸馏。它决定了你的成本是每次查询一美元还是万分之一美元。
学习方法很简单:别看40小时的课程,下周二你就忘了九成。
按顺序做三个项目:第一个是个人知识库,把你的笔记、阅读摘录同步到向量数据库,掌握RAG基础;第二个是自主研究员,让AI能搜索、自我批判、写报告,掌握状态管理和智能体循环;第三个是小而精的专用模型,用大模型输出训练小模型做好一件事,掌握微调和成本优化。
数学门槛已经消失,编程门槛比以往任何时候都低。唯一剩下的门槛是架构思维。你能把各个环节串起来吗?你能处理边界情况吗?你能让AI听话吗?
这个世界不缺能解释AI原理的人,缺的是能让AI真正干活的人。
去造点东西吧。