Agentic Design Patterns》中文翻译项目是一部针对 Antonio Gulli 所著《Agentic Design Patterns: A Hands-On Guide to Building Intelligent Systems》的中英文对照译本。该项目致力于为读者提供一个全面、专业的技术指南,详细介绍现代人工智能系统中智能体设计的核心理念与实践流程。

项目主要特点包括:

- 中英文对照,完整展示原书内容与译文对比
- 译文中对中文内容进行了黄色高亮处理,便于阅读与区分
- 严格遵循 Markdown 的格式规范,确保文档整洁统一
- 保留所有原书代码示例,方便读者进行实践和验证
- 翻译工作分章节持续更新,支持开放社区共同参与校对与改进

适合 AI 工程师、软件架构师、产品经理以及对智能系统设计感兴趣的研究者和学生。
一篇用Reddit 评论来分析 Claude Code 和 Codex 哪个更受欢迎的文章。| 原文
结论是Codex 明显更受欢迎,但同时 Claude Code 的用户量又明显更大。
考虑编程语言只有两种:被人骂的和没人用的,也许这两者到底谁能胜利还得等等。
文章中还提到GLM模型也开始被很多人作为最具性价比的模型所提及。
加州大学圣地亚哥分校的课程:Data Systems for Machine Learning

虽然名字里有个Data Systems,但更偏向于Machine Learning 。主页可以下载课件、笔记和讲课视频。

本课程分为三个部分,涵盖以下主题:
基础知识:深度学习、自动微分、CUDA编程、机器学习硬件
机器学习系统与优化:数据流图系统、机器学习编译、内存与图优化、机器学习并行化、自动并行化
大语言模型(LLM)系统:LLM训练、数据策展、推理与服务、注意力机制优化、缩放定律、检索增强生成(RAG)、LLM智能体。
加州大学伯克利分校的机器学习导论课程(2025年秋季版)

本课程介绍机器学习的理论基础、算法和应用,将数学的严谨性与实践经验相结合。这些大学的课程更新都很快,和现在的大模型等都有一些联系了。目前课程还在进行中,可以下载已经上完的课程的ppt和观看录像。

在整个学期中,我们将探索机器学习的完整流程,从问题构建、数据处理,到模型设计和优化。我们将从讨论什么是机器学习、如何构建和分类问题,以及常见学习范式的分类法开始。我们将回顾课程所需的数学背景,包括概率论和优化概念。

接着,我们将学习无监督学习方法,包括使用 k-means 和期望最大化(EM)算法进行聚类,以及使用主成分分析(PCA)进行降维。我们将详细讨论回归,从目标函数开始,然后转向线性回归及其最大似然估计(MLE)解释,最后探索回归与分类的联系。

课程的深度学习部分将从神经网络基础开始,包括构建非线性模型、选择架构和激活函数,以及定义损失函数。我们将涵盖 PyTorch 实现、反向传播、批量归一化、初始化策略和正则化。之后,我们将概览其他深度架构,如卷积神经网络(CNNs)、循环神经网络(RNNs)和 Transformer,以及生成模型,如大型语言模型(LLMs)、自编码器和生成对抗网络(GANs)。
前Manus工程师言午的一篇文章:从ChatGPT到AI Agent,一文讲透 Agent 的底层逻辑

“这篇文章,源于我一年半的AI开发实践,也源于我离职这近两个月里和许多团队密集交流后的一个强烈感受。我发现,在讨论Agent时,我们常常陷入两种误区:一些人将其神秘化,认为它无所不能;另一些人则将其过度简化,认为它“不过是把ChatGPT多调用几次”。

因为对 agentic 循环过程的体感缺少和原理的理解,形成认知的错位,最终导致我们的沟通成本很高。

因此,我写下这篇长文,希望能为我们这些从业者,建立一个关于Agent的体感和共识基础:AI Agent能力的质变,不仅在于底层大模型日益增长的智力,更关键的,在于我们围绕模型所设计的、那一套行之有效的“认知流程”。

本文近万字,就是体感的建立和对这套“流程”的完整拆解。”
以下是系统设计面试前你必须了解的关键算法清单,包含工作原理、优先级及典型应用场景,帮助你有针对性地准备:

1. Geohash(优先级★★★★★)
- 基于空间编码的地理位置划分算法
- 典型应用:基于位置的服务(LBS)

2. Quadtree(优先级★★★★★)
- 递归划分二维空间的树结构
- 典型应用:地理位置服务、空间索引

3. Consistent Hashing(优先级★★★★★)
- 哈希环实现节点负载均衡
- 典型应用:集群服务负载均衡

4. Leaky Bucket(优先级★★★★★)
- 流量限速算法,通过固定速率“漏水”控制请求
- 典型应用:限流

5. Token Bucket(优先级★★★★★)
- 令牌桶算法,允许突发流量且控制整体平均速率
- 典型应用:限流

6. Trie(优先级★★★★★)
- 字典树,支持前缀搜索
- 典型应用:搜索自动补全

7. Rsync(优先级★★★☆☆)
- 文件同步算法,支持高效增量传输
- 典型应用:文件传输

8. Raft/Paxos(优先级★★★☆☆)
- 分布式一致性算法
- 典型应用:分布式系统一致性保证

9. Bloom Filter(优先级★★★☆☆)
- 空间高效的概率型数据结构,快速判断元素是否存在
- 典型应用:减少昂贵的查找操作

10. Merkle Tree(优先级★★★☆☆)
- 树状哈希结构,用于节点间不一致性检测
- 典型应用:区块链、分布式存储数据校验

11. HyperLogLog(优先级★☆☆☆☆)
- 高效估算唯一元素数量的算法
- 典型应用:快速基数统计

12. Count-min Sketch(优先级★☆☆☆☆)
- 频率估计算法
- 典型应用:大数据流量统计

13. Hierarchical Timing Wheels(优先级★☆☆☆☆)
- 高效定时任务调度算法
- 典型应用:任务调度器

14. Operational Transformation(优先级★☆☆☆☆)
- 支持协作编辑的冲突解决算法
- 典型应用:多人协作编辑

总结:
- 地理位置相关算法(Geohash、Quadtree)优先级最高,适合LBS系统设计必备;
- 负载均衡(Consistent Hashing)、限流(Leaky Bucket、Token Bucket)、搜索(Trie)是核心基础算法;
- 一致性算法(Raft/Paxos)、布隆过滤器、Merkle树等为分布式系统设计的重要工具;
- 统计与调度类算法优先级较低,但在大规模系统中同样不可忽视。

系统设计面试中,理解算法原理、优缺点及实际应用场景,能帮助你更好地设计高效、可扩展的系统
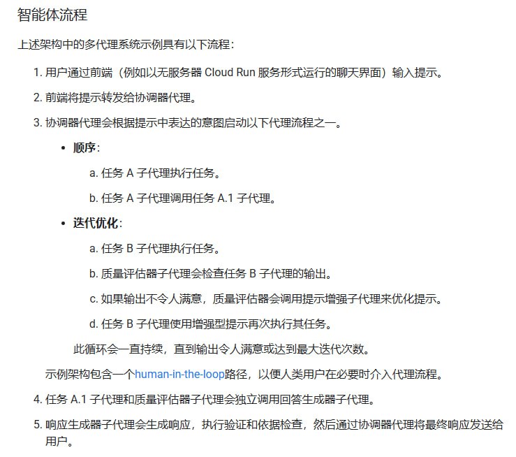
Google Cloud 推出多智能体 AI 系统参考架构,助力构建高效协作的专业 AI 代理,实现复杂业务流程优化。核心思想是将大任务拆解成多个子任务,由多个专长智能体协同完成,提高效率与准确性,同时支持人机协作保障安全与可靠。

架构亮点:
- 用户输入由前端发送至协调者代理,自动选择合适代理流程(顺序执行或迭代优化)。
- 任务子代理、质量评估器和响应生成器分工明确,支持多轮优化与人工干预。
- 支持无服务器 Cloud Run,结合 Vertex AI、GKE、Model Armor 等多款 Google Cloud 产品和开放协议(A2A、MCP),确保系统安全、兼容和扩展性。

应用场景广泛:
- 财务顾问:实时数据检索、金融分析、个性化股票建议、自动交易执行。
- 研究助理:规划、数据收集分析、报告撰写,支持迭代评估完善。
- 供应链优化:库存管理、物流跟踪、供应商沟通,实现高效供应链协同。

设计要点:
- 安全:结合传统安全与动态防御,强调人工监督和最小权限,利用 Model Armor 防范提示注入和敏感信息泄露。
- 可靠性:支持容错设计、故障模拟、日志和异常处理,确保高可用。
- 运营:全面日志监控、智能体输出评估、工具共享和跟踪,提升运维效率。
- 费用与性能优化:合理选型模型与资源,提示工程优化输入输出,支持上下文缓存和批量请求降低成本与延迟。

后续行动:
- 利用智能体开发套件(ADK)快速构建与部署。
- 结合 Agent Garden 示例和代码,实践多智能体系统。
- 深入理解 Google Cloud AI 和机器学习的架构原则与最佳实践,实现业务价值最大化。

多智能体 AI 系统正推动智能自动化迈向新高度,将复杂任务拆解为可管理模块,提升效率与安全,适合金融、研究、供应链等多领域。
Claude Code指南是一个从基础到顶级的智能开发生态系统,融合了多工具、多内核、多代理及元智能,实现了协同放大与自我演进。以下(见评论)是核心要点和深入见解,助你理解并高效使用Claude Code。

Claude Code从工具集成走向元智能生态,构建了一个多核多代理协同、自我修复、自我学习和递归进化的智能开发环境。它不仅极大提升开发速度和质量,还通过深度协同和涌现智能,开创了AI辅助软件开发的新高度。
how to read research papers, in 5 minutes. | #经验 #论文

很多人没被教过如何高效阅读研究论文。学术圈往往默认这是自学技能,圈外则觉得论文太专业、枯燥,不值得花时间。我曾把读论文当成苦差事,耗费三年才逐渐享受其中。回顾经验,最有效的三条原则是:

1. 先直觉理解,再看实证数据,最后才深入细节。
先用三句话总结论文大意,抓住它“做什么、为什么做”;然后重点看图表和数据,判断方法和结论的可信度;细节部分只在确定值得钻研时才深入。不同背景的人理解细节方式差异很大——工程师喜欢边写代码边理解,数学博士则习惯先研读定义和推导。无论哪种,关键是随时可以停下来,投入时间在最有价值的论文上。

2. 读论文要讲效率,找适合自己的方式。
多读且快读,培养“研究品味”,避免在低质量论文上浪费时间。每篇论文不是孤立存在,要从整体研究网络中理解它的意义。找到适合自己的笔记和整理方法,比如用Notion建数据库,记录三句话总结、主观评论和重要性评分。明确阅读目的,有时想快速了解领域现状,有时想找到新视角。多尝试,别盲目跟风别人的阅读方法。

3. 学会提问,保持好奇心。
AI工具可以帮你理解内容,但提出正确的问题仍是你的责任。对一个主题,你要知道自己是“已经理解,可以评价和应用”,还是“还没理解,需要问问题填补知识空白”。遇到困难时,找出需要先掌握的“前置知识”,逐步拆解。保持“不怕问”的心态,才能不断突破理解瓶颈。

最后,虽然AI能简化学习过程,我依然坚持自己写总结和评论,这种“摩擦”才是真正的学习动力。别让表面上的“懂”替代了真正的理解。
Robotics Course」免费机器人学习课程

这个课程从经典机器人学到现代基于学习的方法,全方位讲解如何理解、实现并应用机器学习技术于真实机器人系统。课程基于权威的Robot Learning Tutorial,经过精心提炼,帮你更轻松入门机器人学习。

课程内容涵盖机器人基础理论与实践,适合机器人初学者及希望掌握学习驱动方法的同学。你将学习经典机器人学原理,掌握强化学习、模仿学习等前沿算法,使用开源工具LeRobot操作真实机器人数据集,提升实战能力。

课程结构清晰,循序渐进,从机器人入门、经典方法到强化学习、模仿学习及基础模型全面展开。完成后,你将理解机器人如何从数据中学习,为什么学习方法正引领机器人变革,并能用现代工具实现这些技术。
Back to Top