构建真正能落地的人工智能系统,远不止训练模型那么简单。哈佛大学开源教材《Machine Learning Systems》由Vijay Janapa Reddi教授主导,全面讲解从数据工程、系统设计到模型部署与运维的实战技巧,覆盖边缘计算到云端部署全流程。

这本教材不仅适合高校课程,也为AI工程师和研究者提供了系统化学习资源,包含详尽的理论、案例和动手实验。支持在线阅读、PDF和ePub下载,开源代码和工具链全部公开,助力全球AI教育普及。| #电子书
编码助手总是忘记上下文,任务杂乱无章?Beads 来帮你解决!

这是一个专为 AI 编码代理打造的轻量级「记忆系统」,用图形化的任务依赖链把工作像串珠子一样串起来,让智能体清晰追踪复杂任务流。

不仅支持多种依赖类型(阻塞、关联、父子、发现来源),还能自动检测「可做任务」,避免浪费时间做重复工作。数据文件纯文本存储于 git,天然支持分布式协作和离线使用,无服务器、无配置,让你和 AI 代理无缝同步项目进度。

只需一条命令安装,接入你的 AI 代理后,自动创建和管理任务,清晰掌控长远计划,告别记忆断层。无论是团队项目还是个人开发,都能提升效率和组织力。

主要亮点:
- AI 优先设计,支持智能代理自动发现、记录和管理任务
- 通过 git 分发的分布式任务数据库,离线也能用
- 支持阻塞、关联、父子、发现来源四种依赖关系
- 自动识别准备就绪任务,助力长任务规划
- JSONL 格式存储,便于审计与合并冲突智能解决
- 支持多项目隔离和扩展 SQLite 数据库

适合开发者、AI 研究者和任何想用智能代理辅助编码的人
Chrome DevTools 搭配 Claude MCP:打造最强浏览器自动化利器!

Maxime Rivest 分享了用两条命令让 Claude Code 完美接入浏览器的秘诀:| 推文

1️⃣ 启动 Chrome 浏览器(自定义用户数据目录,避免使用默认配置,保持登录状态)
google-chrome --remote-debugging-port=9222 --user-data-dir="$HOME/.config/my-mcp-chrome-profile"


2️⃣ 安装连接浏览器的 MCP 服务
claude mcp add chrome-devtools -- npx -y chrome-devtools-mcp﹫latest -u


这样,你就可以用自然语言指挥 AI 在浏览器里做任何事,远超 Puppeteer、Playwright,甚至可以做网络请求、抓取XHR、自动点击元素等复杂操作。

- DevTools MCP 能完整访问 JS 动态内容,支持网络请求重放和数据抓取。
- 通过自定义用户数据目录,解决登录状态和权限问题,避免安全隐患。
- 适合自动化任务、数据监控、定时爬取等多场景,未来有潜力成为强大的数据分析平台。
- 需要合理控制上下文读取,避免性能瓶颈。
- 社区也有类似 DeepWiki MCP,可针对 GitHub 公共仓库提问,拓展更多用途。

当然,使用时要权衡安全风险,谨慎管理浏览器登录信息,避免泄露。

这套方案让浏览器自动化变得更智能、更自然、更强大,值得开发者深度探索。
用LangChain DeepAgents搭建的一个媲美Claude分析工具的智能股票研究Agent,帮你系统化、多维度做专业级股市分析。分享给你这套实战经验和思考 | blog

AI研究Agent的痛点
- 传统聊天机器人对话流畅,但面对复杂多步骤研究无力
- 缺乏系统规划、多工具协作、跨领域专家整合的能力
- 难以输出结构化、具体且可执行的投资建议

DeepAgents的优势
- 具备“计划-分工-协作-综合”能力
- 支持多子Agent专家分工:基本面、技术面、风险评估
- 可以管理文件、调用专用工具,输出专业报告

本实现:三层架构
1. 自定义金融工具:实时抓取股票价格、市值、财务指标等数据
2. 专业子Agent:
- 基本面分析师:财报、估值、行业对比、内在价值
- 技术面分析师:价格走势、指标(RSI、MACD)、支撑阻力位
- 风险分析师:市场风险、公司及行业风险、合规风险
3. 主控Agent:系统化调度,按步骤执行分析流程,从数据采集到综合评估再到推荐

用户体验
- 简单输入查询(如“分析苹果股票AAPL,6个月投资”)
- Agent自动完成数据抓取、多角度分析、风险评估、最终形成专业买卖建议
- 通过Gradio界面,任何人都能方便使用,无需专业背景

传统单一AI工具只能做简单“问答”,DeepAgents则是组建“专家团队”,真正能解决复杂实际问题。AI应用的未来,是打造能统筹协调多方知识和工具的智能系统,而非单纯聊天机器人。

快速上手
pip install deepagents langchain-ollama yfinance gradio langchain-core
ollama pull gpt-oss
python stock_research_agent.py


AI的真价值不在于单一模型多聪明,而是如何系统化调度多专家、多工具协同工作。DeepAgents为复杂决策和专业研究开辟了新途径,值得所有AI开发者和投资者关注
Retrieval-Augmented Generation (RAG) Project:这份开源资源帮你从零开始全面掌握RAG(检索增强生成)技术,实用且系统。

主要内容涵盖:
- 查询构建:将自然语言转成结构化查询(SQL、Cypher、向量检索)
- 查询翻译:分解、重构输入,提升检索效果
- 路由选择:动态选库或嵌入上下文,精准定位答案
- 检索优化:多种重排序算法+实时数据接入,确保结果相关性
- 索引管理:多重表征嵌入、分层摘要、结构化搜索提升效率
- 生成环节:自研Self-RAG和RRR,实现推理与检索的迭代闭环

每个笔记本都有详细的实操指导,适合入门到进阶,支持多查询、多模态等高级用法。

如果你从事机器学习、LLM或AI代理,强烈推荐收藏并实践。本资源极大降低了构建复杂RAG应用的门槛,助你快速搭建高效智能系统。

RAG的核心难题不只是架构,更是优质数据的积累与语料空白的补充。未来,递归推理与动态语料更新将成为关键突破点。
Karpathy 最新项目震撼发布!不到 8000 行代码,完整实现了从训练到推理的 LLM 全流程,堪称开源界的宝藏 | nanochat

- 用 Rust 实现了高效的 tokenizer 训练
- 在 FineWeb 语料上预训练 Transformer LLM,并多维度评估核心指标
- 中期训练结合用户-助手对话、选择题、工具调用等多样任务
- 监督微调(SFT)后,模型在多项世界知识(ARC-E/C、MMLU)、数学(GSM8K)、代码(HumanEval)测试中表现优异
- 可选用“GRPO”算法进行强化学习(RL),提升数学题解答能力
- 轻量化推理引擎支持 KV 缓存、简单预填充/解码,集成 Python 沙箱工具,同时提供 CLI 和类 ChatGPT 网页 UI
- 生成统一的 Markdown 报告,方便总结、打分和游戏化体验

模型架构细节同样亮眼:
类似 LLaMA 的稠密 Transformer,采用 rotary 位置编码、QK 归一化、未绑定的嵌入/反嵌入层、ReLU² MLP,无偏置线性层,简洁高效;优化器结合 Muon 与 AdamW,推理中还用了 logit softcap 技巧。

如果你对从零开始训练、调优和部署大语言模型感兴趣,这个项目绝对值得深入研究。

Karpathy 用极简代码展现了训练大模型的全貌,突破了传统复杂框架的壁垒。Rust 的引入体现了追求高性能和安全的趋势,未来 LLM 生态或许会迎来更多类似轻量级、模块化的创新。

此外,项目中对多任务训练和强化学习的结合,展示了 LLM 在实用场景中持续迭代的可能路径。对开发者和研究者来说,这样的开源工具极大降低了门槛,有望催生更多定制化智能应用。
Naveen Naidu彻底从Claude Code转向了Codex,分享日常工作流程和心得:

早晨(Codex Web)
- 用Linear规划一天任务
- 把用户反馈拆分成小任务
- 同时启动3-4个“细节修复”任务,放一边等待处理

深度工作(Codex CLI)
- 专注于一个大任务
- 通过命令行界面动手编码

晚上复盘
- Web端任务:创建PR,自动审查,测试后推送上线
- CLI任务:本地复查、测试、PR,合并到主分支

Web端负责快速处理琐碎小任务,操作便捷,效率高
CLI则加速完成关键复杂任务,专注深度编码

相比Claude Code,他更喜欢Codex的简洁直接和高效体验,尤其是GPT-5-codex-high模型带来的精准反馈。实测发现,使用Web和CLI两端结合,工作效率与质量大幅提升。

同时,后端(FastAPI)有单元测试,macOS客户端(SwiftUI)目前靠本地测试,保证代码稳定。通过Linear的任务管理配合Codex,手头琐碎工作实现了“无缝交接”,极大节省了时间。

这套组合适合追求高效和专注的开发者,也值得尝试。不同工具各有优势,关键是找到最适合自己工作节奏的搭配。
PyCaret 是一个开源的 Python 低代码机器学习库,旨在简化和自动化模型的构建、训练与部署流程。它支持分类、回归、聚类和时间序列预测等多种任务,是传统机器学习项目的高效利器。

特点:
✔️ 使用简单:几行代码即可完成数据预处理、模型比较和超参数调优。
✔️ 功能全面:集成特征选择、转换、异常值检测,以及集成学习和堆叠等高级技术。
✔️ 无缝集成:支持 Jupyter Notebook、Excel 和主流 BI 工具,适配多样化工作流。
✔️ 时间高效:自动化大幅缩短实验和部署时间,适合快速原型开发。
✔️ 社区活跃:文档丰富、社区支持强,便于解决问题和学习最佳实践。

需注意的是,PyCaret 的高层抽象虽提升了便捷性,但可能限制复杂定制。高级用户在面对前沿问题时,或许更倾向于 Scikit-learn 进行细粒度调优,或使用 TensorFlow、PyTorch 进行深度学习。此外,PyCaret 对自定义评分指标和复杂流水线支持有限,自动化也要求用户理解底层流程,确保结果科学可靠。

PyCaret 的魅力在于降低了机器学习的入门门槛,极大提升了数据科学家的效率,尤其适合快速验证和迭代模型思路。但在追求极致性能或复杂定制时,仍需结合底层库灵活使用。未来,随着大模型和自动化工具的兴起,PyCaret 仍有机会通过持续更新和扩展接口,保持其在机器学习生态中的重要地位。
Claude Code系统提示五层架构详解

Daniel San对Anthropic开源的Claude Code系统提示(system prompt)进行了系统性剖析,提出了一个结构清晰、层级分明的五层架构模型,帮助开发者深入理解Claude Code如何在项目与AI模型之间高效、严谨地处理信息,实现智能编码辅助。以下是该架构的详细解读及其深度分析:见评

Daniel San的五层架构模型为理解Claude Code提供了清晰的系统视角,尤其强调了项目记忆(CLAUDE.md)与核心行为层的关键作用。掌握此架构,不仅有助于开发者更高效地利用Claude Code,还能启发设计更具透明度、可控性和扩展性的智能编码系统。
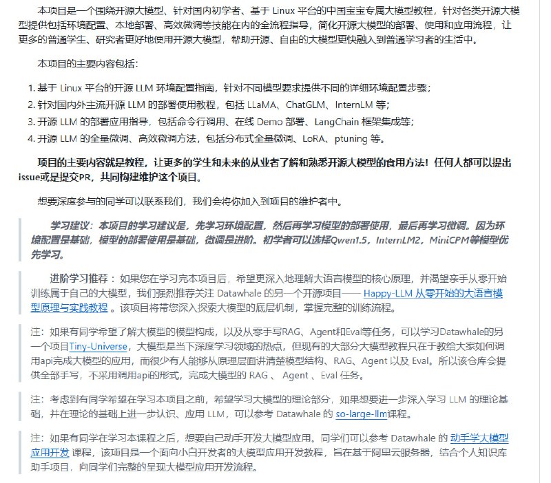
开源大模型学习门槛高?《开源大模型食用指南》帮你一步到位。| #指南

这个项目专为中国宝宝量身打造,基于Linux环境,涵盖从环境配置、本地部署,到全参数和LoRA微调,再到多模态大模型应用的全流程教程。支持ChatGLM、Qwen、InternLM、LLaMA等主流模型,让普通学生和研究者轻松上手开源大模型。

主要特色:

- 详细的Linux环境搭建指导,针对不同模型定制;
- 国内外热门开源LLM的部署与使用教程;
- 命令行调用、在线Demo、LangChain集成全覆盖;
- 支持全量微调与高效LoRA微调,适合进阶学习;
- 丰富案例,助你打造专属私域大模型。

无论你是大模型新手还是想深入微调的开发者,这里都是最实用的指南。
HOW TO WRITE YOUR Phd THESIS: THE EASY HANDBOOK | #论文

写博士论文是一项艰巨但关键的学术挑战。如何高效完成、避免常见误区?这份实用手册详细拆解6大阶段,助你系统推进论文写作与答辩:

1️⃣ 明确研究问题
- 研究问题要清晰、聚焦、简洁、复杂且具争议性。
- 确保有足够数据支持,否则及时调整问题。

2️⃣ 写作前准备
- 广泛阅读相关资料(学术、媒体、报告等),做好信息分类管理。
- 制定灵活的写作计划和论文结构大纲,涵盖标题页、摘要、目录、文献综述、实证研究、结论等核心部分。

3️⃣ 开始写作
- 避免抄袭,合理引用,使用文献管理工具跟踪参考文献。
- 写作顺序可灵活调整,先易后难。

4️⃣ 循序渐进完成论文:11步详解
- 包括封面、摘要关键词、致谢、目录、引言(含背景、研究缺口、问题、目标、假设、方法)、文献综述、实证方法与结果、讨论结论、附录和参考文献。
- 强调引言要有吸引力的开头,文献综述需紧扣主题且有条理。

5️⃣ 提交前细致检查
- 确认研究问题和假设得到回答和验证。
- 格式符合要求(字体、页边距、分页、行距等)。
- 各章节篇幅均衡,反复核对文献引用,查重控制在20%以下。
- 保证每章有引言和总结,文献综述聚焦核心主题。
- 与导师和专家充分讨论和修正。

6️⃣ 提交后准备答辩
- 准备内容涵盖研究问题、文献综述、方法、样本、结果、贡献、局限及未来研究。
- 控制幻灯片不超过12页,图表清晰,文字简洁。
- 多次演练,注意发音和时间控制。

此外,手册还详述定量与定性研究方法,包括数据采集、分析技巧及具体步骤,帮助你科学设计研究,确保结论可靠。
Just Talk To It - the no-bs Way of Agentic Engineering:简明无废话的Agentic Engineering实战经验分享 | #经验

基于Agentic Engineering的开发流程已到能自动写几乎100%代码的地步。但很多人还在绕圈子,忙着制造复杂“假象”,反而没真正产出。

这里分享了作者这一年AI辅助开发的心得,直击核心,帮你少走弯路
Nanonets-OCR2:颠覆传统OCR,智能将文档转为结构化Markdown

Nanonets推出的OCR2系列,是业内领先的图像转Markdown模型,不仅提取文本,更实现智能内容识别与语义标注,极大提升LLM后续处理效率。

核心亮点:
- LaTeX公式识别:自动区分行内与块状公式,精准转换为LaTeX格式。
- 智能图片描述:为无标题图片生成结构化描述,支持logo、图表、流程图等多种类型。
- 签名与水印提取:准确识别文档中的签名和水印,分别用专属标签隔离,方便法律与商务文件处理。
- 智能表单控件处理:将复选框和单选按钮标准化为Unicode符号(☐、☑️、☒),统一解析。
- 复杂表格与图表提取:支持复杂表格转Markdown和HTML,流程图和组织架构图转Mermaid代码。
- 多语言与手写文档:覆盖英语、中文、法语、西班牙语、日语等多语种,且对手写文档同样友好。
- 视觉问答(VQA):能直接回答文档内问题,若无答案则回复“不提及”。

实用建议:
- 提升图片分辨率能显著提高准确率。
- 金融等复杂表格文档推荐使用专门优化的“Markdown (Financial Docs)”模式。
- 通过API、transformers库或vLLM均可灵活调用。
金融研究往往需要处理大量复杂数据,查阅多份报表,还得实时跟踪市场动态,过程繁琐且极易出错。

Dexter 是一个自主智能金融研究代理,能自动拆解复杂问题,制定研究计划,使用实时财务数据反复验证和优化结果,直到给出准确、数据支持的分析报告。

它不仅是个简单的问答机器人,而是会思考、规划、执行和自我校验的智能助手。

主要功能:

- 智能任务规划,将复杂金融问题拆解为有序步骤;
- 自动执行多种金融数据抓取与分析工具;
- 自我验证分析结果,确保信息准确可靠;
- 实时访问收入表、资产负债表、现金流等关键财务数据;
- 内置安全机制,防止无限循环和执行超时。

适合金融分析师、投资研究员及量化团队,帮助提升研究效率和决策质量。
Back to Top