黑洞资源笔记
00:22 · Jul 4, 2020 · Sat
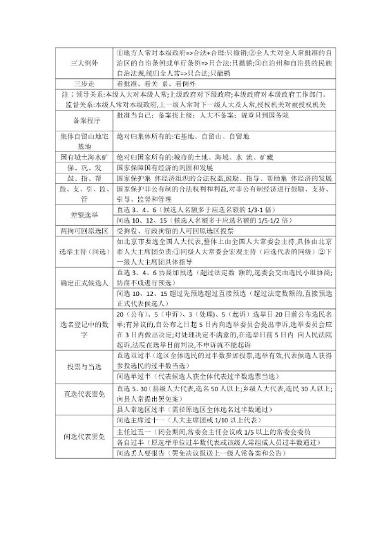
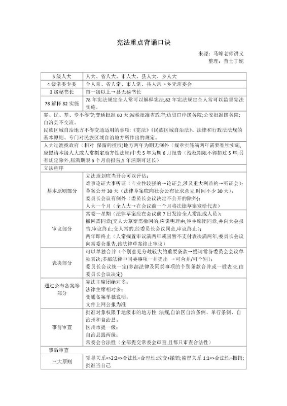
#法学 宪法重点背诵口诀
Home