黑洞资源笔记
17:33 · Jun 29, 2020 · Mon
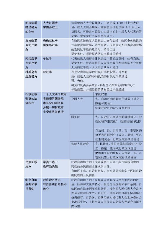
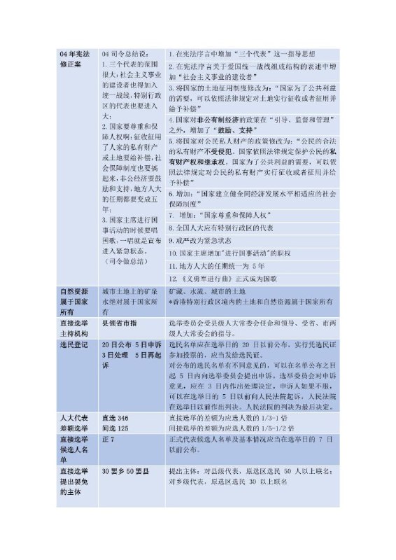
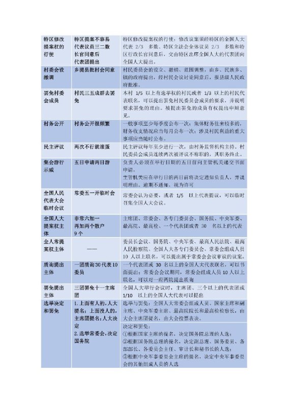
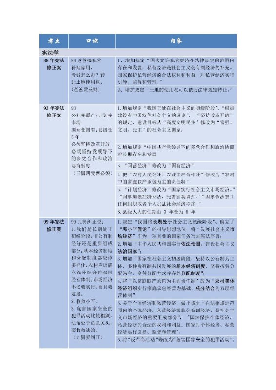
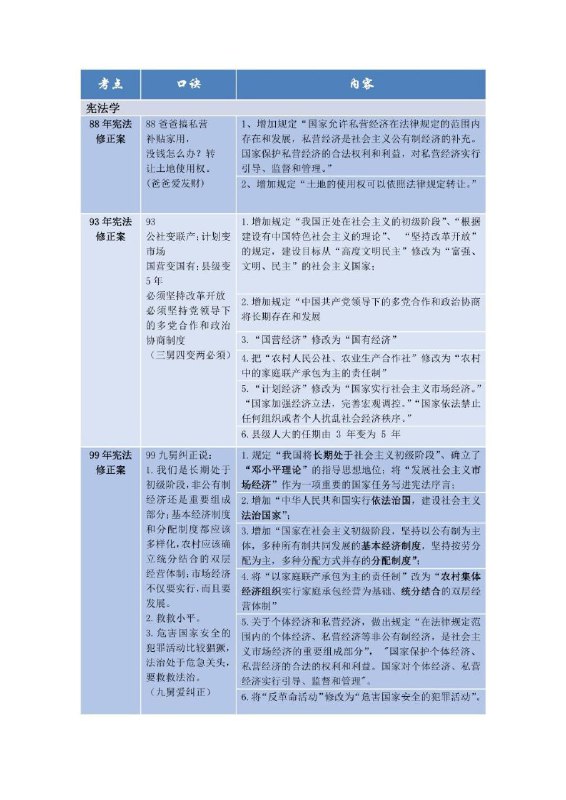
白斌宪法口诀完整版(法考法硕通用) #法学
Home