雅思官方公开质疑2026新托福含金量 | 详文 | 报告原文

2026年2月,英国文化教育协会(雅思官方)发布了一份长达58页的研究报告,毫不隐晦地发表了关于新托福改革的质疑。

一、报告附录中列出了六大关键结论(Leading Conclusions),每一条都直指新托福的含金量危机:

问题1:从学术滑向日常通用英语
问题2:文本长度腰斩,学术深度缩水
问题3:AI评分主导,人工审核形同虚设
问题4:新增题型"水土不服"
问题5:自适应测试的"障眼法"
问题6:分数对照表作废

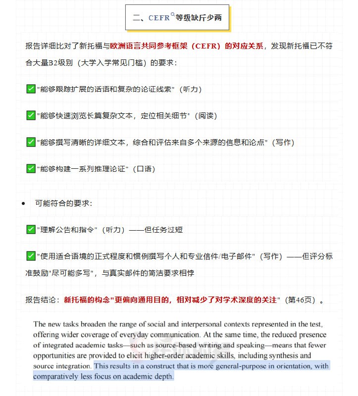
二、CEFR等级缺斤少两

报告详细比对了新托福与欧洲语言共同参考框架(CEFR)的对应关系,发现新托福已不符合大量B2级别(大学入学常见门槛)的要求。

三、反拨效应、考试变水

雅思报告专门讨论了"反拨效应"(Washback)——考试对教学和学习的影响。报告报告引用了一位Youtube博主的视频,表示社交媒体上已经出现了"新托福变简单了"的评论(第45页)。

报告原文:"如果考试需求被感知为狭窄定义或易于培训,备考可能转向分数最大化套路,而非更广泛的读写能力发展"(第45页)。
 
 
Back to Top