开发过程中常需要将服务器告警、脚本运行结果或自动化任务状态实时推送到手机,虽然市面上有很多推送工具,但往往面临配置繁琐、额度受限或需要付费等问题。

Go-WXPush 是一个基于 Golang 开发的极简微信消息推送服务,通过调用微信公众平台测试号的模板消息接口,为开发者提供了一套免费、稳定且即时的通知解决方案。

它不仅能实现真正的微信原生弹窗和声音提醒,还支持多用户管理与自定义消息详情页,用户只需通过简单的 HTTP 请求即可完成消息触达。

主要功能:

- 完全免费使用,依托微信官方接口,个人用户每日拥有高达10万次的推送额度;
- 微信原生提醒,消息直接通过微信客户端推送,支持系统级弹窗与声音提示;
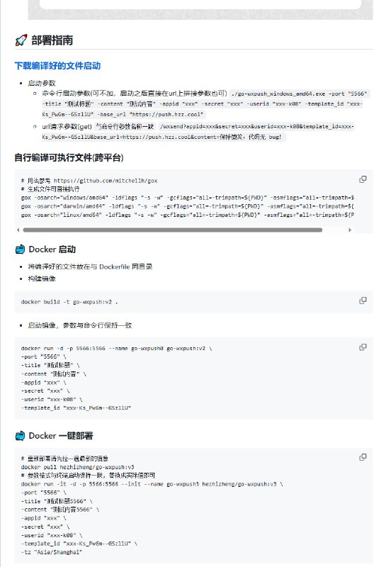
- 部署简单快捷,支持 Docker 一键部署,并提供跨平台的预编译二进制文件;
- 灵活的 API 调用,支持 GET 和 POST 请求,方便集成到各类脚本或 Webhook 中;
- 支持多用户推送,可根据 OpenID 向不同用户发送个性化的通知内容;
- 自带消息详情页,支持自定义跳转链接,并可通过插件更换不同的展示皮肤。

该项目兼容 Windows、macOS 和 Linux 系统,开发者只需申请微信测试号并获取相应参数即可快速搭建,非常适合用于系统监控、程序报错提醒及各类自动化通知场景。
 
 
Back to Top