代码会写,工具不会用:MIT这门课补的是工程师的基本功(2026新版)| home

MIT有门课专门教CS学生那些“没人教但天天要用”的东西:命令行、版本控制、调试工具、代码质量。2026年新增了AI辅助编程内容。这门课在网络上引发广泛讨论,核心争议是:这些基础工具技能,到底该不该系统教?

MIT有门叫“Missing Semester”的课,名字起得很直白:这就是你CS教育里缺掉的那学期。

操作系统原理、机器学习算法,高校教得很系统。但Shell怎么用、Git怎么用好、怎么写有意义的commit message——这些东西学生要么自己摸索,要么毕业了才发现自己根本不会。

有网友专门提到代码注释这件事,说得相当到位:读代码本身能告诉你“做了什么”,注释应该解释“为什么这么做”。`i+=1; /- 增加i */` 这种注释毫无价值,真正有用的注释是:我在循环中途自增i,是为了能提前看到下一个值来判断是否需要交换。

用给外行讲解的语气写注释,代码才能活得更久。软件的大部分生命周期和大部分成本都在维护阶段,这一点很多人从来没认真想过。

Git的讨论占了评论区相当大的篇幅。

有观点认为,大量所谓“高级工程师”、“可靠性工程师”,遇到git出问题的第一反应是删掉重克隆。提交信息永远是`changes`或者`try fix`,git bisect/blame/revert根本不知道怎么用,更别说用这些工具还原一段代码演变的故事。

反驳的声音也很强:这不完全是工程师的问题,Git的设计本身就不友好。接口反直觉,抽象层到处漏,一旦出了问题,不熟悉内部模型的人根本不知道怎么脱身,而能把自己搞进那个处境的人,往往也没能力出来。有人用电锯打比方,也有人回说:正因为我们做的是软件,不受物理定律限制,我们完全可以造出一把不会切断手指的电锯。

Mercurial当年输掉的那场仗,到现在还有人觉得可惜。

有一句话值得单独拿出来品品:如果你把commit历史维护好,让它讲个故事,代码审查是一种享受。如果你往上堆26条`try fix`,最后留下一团烂泥,那是折磨。

提交历史是写给未来的自己看的。很多人到现在还没意识到这一点。

2026年这版新加了AI辅助编程的内容,有人直接说应该删掉,理由是学生会产生依赖、反而学不到东西。也有人觉得这个方向对,甚至建议专门加一节“自己动手写一个agent”,说代码不复杂,几百行就能搞定,但能建立非常扎实的直觉。

还有人问得很直接:现在还有必要学CS吗,AI不是把这些都替代了?

有一个回答说得很清楚:agent很擅长解决“被解决过很多次”的问题,但无法用洞察力重新定义问题本身。他举了Flying Edges算法的例子——那是对Marching Cubes的一次根本性重构,换了底层思考框架。AI能模仿形状,但不能产生这种跃迁。

工具学得再好,不理解自己在构建什么,迟早会遇到那个时刻。

这门课真正在教的不是命令行,是手艺人的尊严。

算法是屠龙术,Git是磨刀石——CS教育培养的是会想象巨龙的人,却忘了刀钝了连猪都杀不死。

那个写i+=1; /*增加i*/的人,和在博物馆油画前挂个牌子写“这是一幅画”的人,本质上是同一个人。代码注释的真谛是留下思考的温度,让后来者知道此刻你为何如此抉择。

有趣的是Git的争论。有人说电锯危险怪使用者,有人说软件不受物理限制、完全可以造不伤手的锯子。这恰恰暴露了程序员的傲慢与天真:我们总以为自己是造工具的人,却忘了大多数时候我们只是被工具塑造的人。

提交历史是写给未来的遗书。可惜多数人写的是changes、fix、try again——像极了人生最后只留下“来过”两个字。
Wolfram想当AI时代的“地基”,但开源社区不这么看 | blog

Stephen Wolfram宣布将Wolfram Language作为LLM的“基础工具”,通过MCP服务、Agent One API等形式接入各类AI系统。核心概念是“计算增强生成”(CAG)——让LLM实时调用精确计算能力。但评论区对此颇有争议。

LLM能做很多事,但有一件事它天生做不好:精确计算。

这不是工程问题,是根本性的结构问题。语言模型本质上是在做概率预测,让它保证数学结果精确无误,就像让一个博闻强识的人不用草稿纸心算微分方程——不是不行,但你不会真的信任那个结果。

Stephen Wolfram的新文章就从这里切入。他说自己花了40年建立Wolfram Language,目标是让世界上一切可计算的东西都变得可计算。现在他觉得时机到了——把这套系统接进LLM,让语言模型借用精确计算的能力。

他把这个方案叫做CAG,computation-augmented generation,对应大家熟悉的RAG(检索增强生成)。RAG是把现有文档塞进上下文,CAG是实时生成计算结果塞进上下文。Wolfram的说法是这相当于“无限扩展的RAG”。

从产品层面,他们推出了三个接入方式:MCP服务(直接插进支持MCP的LLM应用)、Agent One API(打包好的LLM加计算能力的一体化接口)、以及细粒度的CAG组件API。

评论区里有个很实在的反应:一位用户说他真的用Wolfram工具给LLM做过agent,最后发现没有一个任务是Python加Google搞不定的,而且Wolfram出的结果往往更慢、更差。另一位补充,Claude写Wolfram Language脚本,质量明显不如Python,原因可能很简单——Mathematica代码大多存在个人电脑里,不在GitHub上,所以LLM根本没练过。

这里有个根本性的悖论:越封闭的系统,越难成为AI时代的基础设施。

有观点认为,如果十年前Wolfram开源,LLM今天就会把Wolfram Language当成第一语言去用,就像Python一样。Python没有独占任何算法,却成了整个AI时代的地基。这个比较对Wolfram有点残忍,但并非没有道理。

当然,另一面也有人指出,开源会失去利润,研发就会变慢——这个争论在每一个闭源科学工具身上都上演过,从Matlab到Maple,没有新鲜的。有意思的是,Python和numpy这十年确实把Matlab挤得很难看。

还有个值得注意的技术细节:有人提到Wolfram的计算代数系统本身也不是“形式化正确”的,在函数定义域、多值函数分支选取上会出错,这些假设往往隐藏在底层,不暴露给用户。精确计算的招牌,底层其实也有裂缝。

关于CAG这个概念本身,有网友一针见血:数学问题不是“定制数据”,不会像产品手册那样持续更新,完全可以直接微调进LLM,不需要这个为人类界面设计的中间层。这话说得有点狠,但不是没有逻辑。

目前评论区一个比较有意思的分支,是关于能否用WebAssembly跑沙盒化的开源Wolfram Language解释器——有人真的在做这件事,项目叫Woxi,已经实现了900多个函数,离Mathematica的6000个还差得远,但方向是清晰的。

Wolfram这次发布,最大的问题也许不是技术上能不能行,而是:在Python生态已经如此完善、LLM本身计算能力也在持续提升的今天,一个昂贵的闭源工具,还有多少机会真正成为“地基”?

Wolfram花了40年修了座精美的收费大桥,却发现河流改道了。这不是技术问题,是生态位的错配。Python能成为AI地基,不是因为它算得最好,而是因为它“躺在”所有训练数据里。Claude写Wolfram脚本像个初学者,不是Claude笨,是Mathematica代码大多锁在个人电脑里,从未被LLM“读”过。越封闭的系统,在AI时代越像孤岛。Wolfram说自己是“基础工具”,但基础设施的本质是低摩擦、高渗透——收费站和地基,从来不是同一种东西。十年前开源可能还来得及,现在numpy已经把Matlab挤得喘不过气,同样的剧本换个主角再演一遍,观众都有点审美疲劳了。
我们把“色情App”拆了,彻底扒开一行行龌龊的代码!| youtube
Media is too big
VIEW IN TELEGRAM
抛弃「All in One」的执念,这 2 个工具治好了我的「笔记焦虑」| 原文 | #笔记工具

“「选 A 还是 B?」这可能是每个垂直领域的工具讨论中都绕不开的问题。在笔记管理这个圈子也总能看到类似的讨论:Logseq 还是 Obsidian?Notion 还是 Roam Research?而对我来说,让我纠结了很长一段时间的 A 和 B,正是 Heptabase 和 Tana。

说实话这可能就是一种执念吧。我们总希望找到一款 All in One 的工具,能够一次性解决所有问题。记录、整理、思考、输出,最好全都能搞定。事实上,有很多工具也的确是往这个方向发展的。

但问题在于,当你试图用一个工具照顾到所有场景时,你会发现每个场景都只能做到「还行」,没有一个真正做得很好。这不是工具的问题,而是我们对工具的期待本身存在矛盾。更重要的是,我们很容易被各种工具的 feature 带跑偏。过度关注「这个工具能干什么」,却忽略了更本质的问题:「我究竟想要获得什么?」

说到底,知识管理这件事,技巧和功能都只是表层。真正重要的是如何构建自己的思考模式、如何理解知识,以及最终能沉淀出什么真正属于自己的东西。

Heptabase 和 Tana 都是我非常喜欢的产品。它们都是我希望能够长期用来学习、沉淀的平台。但这两款产品无论从理念还是功能上看都是截然不同的。如何选择?这个问题在很长一段时间里困扰着我,也消耗了我不少时间和精力。

我记得自己反复尝试在其中一个工具里 All in One 又反复失败,试图找到那个「最适合」的,却发现每个都有不可替代的优势。两边来回切换,既焦虑又低效。

不过也正是这段纠结摇摆的时间,让我逐渐想明白了几件事:我为什么需要它们?我究竟想用它们来帮助自己解决什么问题?

当这些问题的答案逐渐清晰,困扰我许久的选择难题豁然开朗。我不再纠结「选哪个」,而是决定两款工具「双修」。这也是这篇文章最原始的思考起点。今天的这篇文章,我怕不会详细介绍两款工具的具体功能——那些内容在各自的官网和教程里都能找到。我更想从产品理念和真实需求的角度,聊聊我对这两款工具的理解,以及为什么我最终选择了「双修」。

如果你也在为类似的问题困扰,或许这篇文章能给你提供一些不一样的思路。“
Don't Exclude Rollouts From Your RL Training Runs

一篇由开发者 Kalomaze 撰写的技术博文,针对大模型的强化学习提出了一个反直觉的观点:在构建用于训练推理模型的数据集时,不应随意剔除或清洗掉那些包含“试错、自我修正、甚至死胡同”的长思维链(RL Rollouts)。

这些看似冗余或不完美的推理过程,恰恰是模型通过强化学习涌现出智能的关键特征。应该设计奖励信号来主动引导模型远离该行为。
“网上有很多测 AI 视频生成的,都喜欢用同一段提示词去测试不同的模型。实际上这种测法并不具备参考性,我前两年提到过模型的发展路径并不只有遵循这一条路,还有一条叫做推理。

你们用同一段提示词,看上去好像很公平,但对推理能力强的视频模型来说,它要的其实是想象空间,尤其在文生视频领域更是如此。

语义理解之后,遵循占大头还是推理占大头,厂商其实有不同的理解。人类的语言不可能完全描述出所有的画面,除非你告诉它三维空间坐标,亮度和颜色码值等这种程度的信息,你们觉得可能吗。

何况你的提示词写的很多看上去好像很详细很丰富约束很好的样子,你要不先看看自己的表述有没有前后矛盾的地方,你脑子里想象的画面有没有经过你开过光的嘴正确地表达了出来。相信我,大部分人做不到的。

那些比较优秀的 AI 艺术家这个级别出来的视频,提示词没那么复杂的。那你要说我想做到精确控制可以吗,当然这很重要,但不代表一开始生成就得是完全正确的。图像生成尚且还有编辑模型这个分支,为什么视频就不能先生成再编辑呢,我觉得这才是控制力真正将会发挥出作用的重要环节和流程。

在我看来,遵循能力强的模型其实很适合做成编辑模型,它和推理能力强的模型正好形成互补的关系。你的提示词要做的是把意图表达完整,当有惊喜更出彩的视频生成后,再靠模型的遵循能力去控制不好的地方以及做一些锦上添花的部分,是我心目中今年视频模型应该发展的路线。

所以用同一段提示词去测试不同厂家的模型,只能得出模型对语义的理解偏向,并不代表生成能力的强弱。我要是想生成一段光怪陆离吃了菌子后的幻想视频,说不定初代 Sora 同样可以满足要求。(别忘了 ComfyUI 这样的工具所搭建的那些巨型工作流,往往还在用 SD1.5 的模型),这背后无关模型生成能力的强弱,只关乎它背后的运作逻辑。”

——by 摇摆时间线ZHLMI
开价57万年薪,offer上却标注“此职位12个月内可能不复存在” | 帖子

Anthropic给软件工程师开出57万美元年薪,同时CEO公开宣称AI将在6至12个月内接管大部分编程工作。这不是矛盾,而是行业正在发生的一场隐秘分裂:少数顶尖工程师身价暴涨,其余人正在被悄悄淘汰。

Anthropic最近的一张offer截图在网上传开了。职位:软件工程师,年薪57万美元,含30万底薪、22万股权、5万签字费。页面底部有一行红色小字:“注意:此职位可能在12个月内不复存在。”

达里奥·阿莫迪在达沃斯告诉全世界,AI已经能处理“大多数,甚至全部”编程任务。他自己公司的工程师现在不写代码,他们审查AI写的代码。

然后他给这些工程师开出了57万美元的年薪。

这件事最值得玩味的地方在于:它同时是两件相互矛盾的事情的铁证。

支持“工程师不会消失”的一方说:编码从来不是软件工程的核心,架构设计、系统决策、凌晨两点系统崩了谁来处理,这些事AI接不住。有观点认为,高级工程师的工作流程其实没变多少,不过是把过去分配给初级工程师的活交给了AI代理。

支持“行业要完”的一方则直接多了。有网友提到,这不过是在用一个人57万的薪水,替代了原本需要一百人的团队。剩下99个人去哪?没人在乎。评论里“骨架团队”这个词出现了很多次,意思是公司会保留极少数顶尖人才,其他人全部清退。

两方都没说错。它们描述的是同一件事的两个侧面。

真正被这张offer忽略掉的群体,是那些刚入行的初级开发者。一位用户直接写道:“我即将毕业拿到计算机学士,这是我去面试时该开口要的数字吗?”没人回答他。另一个人说自己需要的是5万美元的职位,57万跟他毫无关系。

制造业自动化的时候,工厂工人的失业被称为“行业转型”。白领失业,人们突然开始认真谈论了。有网友援引80年代到本世纪初制造业自动化的历史,指出最终结果取决于管理层怎么选择——有人会用AI裁员,有人会用AI提升产能同时留住员工。区别不在技术,在人。

这张offer还引发了另一个有趣的插曲:评论区里几乎所有人都认定,这篇原帖是Claude写的。“一句一段的LinkedIn风格”、“我一眼就认出来了”。有网友说,大量使用AI工具之后,人类识别AI文本的能力已经超过了任何检测算法。

一个造出最强编程AI的公司,雇了一群专门审查这个AI产出的工程师,用AI写了一篇关于AI不会取代工程师的帖子,然后被工程师们一眼识破。这个循环有点令人头晕。至于那行红色小字,到底是免责声明,还是诚实,现在还很难说。

真相藏在那行红色小字里。

Anthropic用57万年薪说了一句话:我们需要的不是写代码的人,是能判断AI代码写得对不对的人。这个“判断力”才是新的稀缺资源。

但这里有个残酷的悖论——能做出这种判断的人,恰恰是那些写了十年代码的老手。可如果入口被堵死,新人永远不会变成老手。行业正在锯掉自己站着的那根树枝。

那个问“这是我该要的数字吗”的毕业生,其实问出了这个时代最真实的困惑:当通往塔尖的楼梯被拆掉,塔尖还在,但跟你我还有什么关系?

所以这57万不是薪资,是分水岭。它宣告的是:少数人的黄金时代,和多数人的冰河世纪,同时到来。
订阅制的甜头与代价:你以为的“免费午餐”从来都有账单 | 帖子

有人指责人类公司“用AI帮你自动化一切,却不让你自动化它自己”,但这个批评基本站不住脚。订阅计划和API计费是两套逻辑,混淆两者只会让自己委屈。

事情的起因是有人发帖抱怨:一家靠AI自动化起家的公司,居然不允许开发者用自动化脚本调用它的产品。听起来讽刺,仔细一想其实相当朴素。

每月20美元的订阅,本质上是一个定价策略,而非技术承诺。消费者计划从设计之初就没打算支撑商业应用的调用量。有网友说得很直接:他们愿意在订阅这端亏钱,是因为赌你会留在他们的生态里,但你不能把这笔赌注直接套现。

真正被禁止的,是用OAuth令牌绕过API计费,把消费者订阅当成商业流量的后门。这不是歧视开发者,这是堵漏洞。不少人在读TOS的时候只读了一半就开始愤怒,其实条款说的很清楚:禁止第三方产品要求用户用自己的订阅账号来驱动你的应用,但你自己用订阅跑自动化脚本、写工具、建工作流,从来没被禁过。

有网友提到,之前可以用OAuth登录的GitHub Actions集成,后来改成了仅支持API密钥。这个改动确实值得讨论。官方文档的解释空间本可以更大,但这和“不让开发者自动化”是两件事。

值得注意的是,有观点认为这家公司在走一条熟悉的路:先用订阅计划拉升用户规模,再慢慢把高频用户推向按量计费。当初推出“额外用量充值”的那一刻,方向其实已经写在墙上了。

有网友提出了一个更根本的问题:我们为什么对按量付费如此抵触?答案藏在另一条评论里,一个反常识的观察——我们为幻觉付费,和为正确答案付费,收费标准完全一样。调用两次、得到两个废话,额度就没了,这件事本身的荒谬几乎没有人认真追究过。

开源模型的路当然还在,自建GPU跑本地模型的选项也没有消失。只是大多数人在抱怨订阅限制的时候,并不是真的想要那条路,只是希望商业公司更慷慨一些。

这个愿望本身没有错。只是慷慨这件事,向来有有效期。

订阅制的本质,是一场关于“用不完”的对赌。

公司赌你懒、你忙、你三天打鱼两天晒网;你赌自己勤奋、高产、物尽其用。大多数时候公司赢,所以他们敢亏着卖。但你不能因为自己终于勤快了一回,就指责赌场不让你把筹码带走。

真正值得追问的是另一件事:我们按token付费,却对token的质量没有任何追索权。问一个问题,AI胡说八道,钱照扣。这就好比出租车司机把你拉错了地方,下车时说“您走了这么多公里,按表付吧”。

我们抗拒按量付费,不是因为贵,是因为不甘心——为什么我要为AI的不确定性买单,而AI不用为自己的错误负责?

订阅制掩盖了这个荒诞,按量计费把它暴露无遗。愤怒的人找错了靶子,该问的问题还没人问出口。
当AI把你当罪犯:谷歌误封账号事件的真正问题在哪里 | 帖子

一位律师因将案件文本报告上传至谷歌的AI工具,账号被全面封禁,邮件、电话号码、照片瞬间蒸发。这不只是一次误判,而是揭示了一个系统性的脆弱:当你的数字生活全部寄宿在一家公司,任何一次自动化错误都可能让你一无所有。

布莱恩·蔡斯是一位法学教授,也是数字取证专家。他在处理一起刑事案件时,将一份纯文字的执法报告上传到谷歌的NotebookLM做研究分析。几秒钟内,他收到了违反服务条款的警告。两天后,他的谷歌账号被封,Gmail、Google Voice电话号码、照片、联系人,全部无法访问。

那份文件里没有任何图片或视频,只是文字描述,涉及儿童性犯罪相关的案件信息,因为他的委托人就是因此被起诉。这是完全合法的律师日常工作。

谷歌的自动化系统显然无法区分“上传了违禁内容”和“上传了描述违禁内容的法律文件”。蔡斯提交了申诉,然而谷歌给不出任何人工接口。他在LinkedIn公开发帖,最终账号在两天后被恢复,但谷歌始终没有对媒体的问询作出回应。

这件事让另一个问题也浮出水面。记者在测试中发现,NotebookLM会拒绝回答关于爱泼斯坦案公开文件的任何问题,ChatGPT在分析同类文件时会先生成几行内容,然后文字消失,替换成“可能违反使用政策”的红色警告。OpenAI承认这是一次“错误拒绝”,表示正在修复,但没有说明原因和时间表。

有意思的对比是:记者把同一份文件交给了两款中国AI产品,均顺利完成摘要和问答,没有任何拒绝。有网友评论说,这不是言论自由的问题,而是美国公司出于法律责任做了过于保守的安全设置,中国产品只是在这个领域没有对应的顾虑。

有观点认为,这个事件的核心教训其实很朴素:永远不要让一家公司成为你所有数字资产的单一托管方。邮件、电话、照片、文件,全部集中在同一个账号下,意味着任何一次系统误判,都可以在你毫不知情的情况下清空你的数字生活,而你能做的只有等待,或者上媒体。

不少技术用户趁机科普自托管方案,从家用服务器到私有照片备份工具,讨论得相当热闹。有人算了一笔账,花几千块搭建一套本地系统,把照片、文件、AI模型全部搬回自家硬盘,不再依赖任何云服务。也有人泼冷水:愿意折腾这些的人本来就懂备份,真正有问题的是那些完全信任云端、从不考虑备份的普通用户。

蔡斯账号最终被恢复了,但他的手机号能回来吗?绑定那个号码的各种验证还能恢复吗?这些问题,文章里没有答案。

这件事最讽刺的地方在于:一个研究犯罪的人,被系统当成了犯罪的人。

我们亲手建造了一个“有罪推定”的数字世界。AI不会问你“为什么上传这个”,它只会扫描、匹配、执行。你是律师还是罪犯,它不关心;你是在研究黑暗还是传播黑暗,它分不清。

更要命的是,我们把太多鸡蛋放进了同一个篮子,还把篮子交给了一个不认识我们、也不打算认识我们的看门人。这个看门人没有前台,没有投诉热线,甚至没有一双愿意看你申诉材料的眼睛。

所以真正的教训不是“谷歌很坏”,而是一个更朴素的道理:任何你无法亲手关掉的系统,终有一天会亲手关掉你。 数字时代的安全感,不是来自信任某家公司,而是来自你随时可以不依赖它。
当字节跳动向迪士尼低头,那道闸门其实已经打开了 | 帖子

字节跳动旗下Seedance 2.0因仿制星球大战、漫威等版权角色遭迪士尼和派拉蒙法律施压,被迫宣布限制相关内容生成。但多数人认为,这不过是一场注定失败的围堵行动。

字节跳动发表声明,将“努力阻止”用户生成涉及好莱坞知识产权的视频。注意那个措辞——“努力阻止”,而不是“已经阻止”。

这件事本质上是一个老问题穿了件新衣服。版权法从来没说只有人类才能侵权,用AI复现达斯·维达的长相,和用3D软件手工建模一个一模一样的角色,法律意义上没什么区别。让字节跳动低头的,是版权诉讼的杀伤力,不是什么技术边界。

有网友拿Napster做比方:当年那么多大公司联手封杀,音乐盗版消失了吗?消失的只是Napster本身,之后来了Limewire、来了BT、来了Spotify。每次围堵,最终都只是改变了内容流通的形状,没有消灭它。

问题是,这次连“围堵”都显得更加力不从心。开源视频模型已经在快速追赶,有人当场在评论区贴出了LTX-Video的链接,技术路线完全公开。用不了多久,任何人都可以在自己的显卡上跑同等质量的模型,迪士尼的律师函寄给谁?

好莱坞真正的焦虑,其实不是怕有人侵权,而是怕有人根本不需要他们了。

有观点认为,内容泛滥之后,迪士尼这类IP反而会变得更强——因为人们在信息过载中会本能地依赖熟悉的品牌来过滤选择。这个逻辑不是没有道理。书市早就过剩了,出版社反而越来越强势;YouTube视频多到根本看不完,流量依然集中在头部。分发渠道和品牌,在内容洪流里是稀缺的锚点。

也有网友反驳:电子游戏市场去年就提供了一个反例,3A大作接连扑街,几个小团队的独立游戏反而大卖。内容供给丰富到一定程度,品牌溢价真的会被稀释。

这两种判断可能都对,只是在不同的时间节点上成立。短期内,IP和分发平台吃香。长期,当生成高质量内容的门槛低到人人皆可,连“迪士尼星战”都只是几千个星战同人里的一个选项——那个临界点到来的速度,目前还没人能说清楚。

有人在评论里说,字节那句声明大概是认真的。也有人说,他们只是没说“会非常努力”。

字节跳动说“努力阻止”,这四个字是整件事最诚实的部分。它承认了一个尴尬的事实:版权法的火力范围,正在被技术的无人区甩在身后。

迪士尼能赢官司,但赢不了趋势。Napster死了,音乐盗版活得好好的;字节低头了,开源模型正在GitHub上野蛮生长。法律是有地址的武器,而代码是一种没有国籍的语言。

真正值得关注的不是这场诉讼的输赢,而是一个更深的裂缝:当生成内容的成本逼近于零,“谁有权讲这个故事”的垄断权就开始松动。 迪士尼卖了一百年的东西,从来不只是角色和画面——是“只有我能给你这个体验”的稀缺性承诺。

现在,那道闸门开了条缝。流出来的不是水,是旧世界定价权的根基。
同时指挥8个AI代理,却找不到它们在哪个终端 | 帖子

越来越多的开发者开始同时运行多个Claude代理,效率暴增的同时,混乱也在同步暴增。发错终端、改错项目、烧光额度,成了这群人的日常。

有人在Reddit上发帖问:把指令打进了错误的终端,然后看着Claude一本正经地去执行,就这样,他重构了一个跟自己完全没关系的代码库——就这件事,你们有没有干过?

评论区很热闹。

有网友描述了一个典型场景:打开一个随机项目,输入一堆莫名其妙的指令,转身去干别的,回来发现Claude已经告诉你“任务完成”了。更绝的是,有时候它真的做对了。

还有人把自己的遭遇写成了一段话剧:用行话给代理下达指令,Claude一脸懵地把整件事理解成了“我们在扮演僵尸卡车司机”,还热情地问对方在哪里找到了那只僵尸臭鼬。然后发现,他根本开错了终端窗口。

同时跑8个代理、全部用最高规格运行,一个下午把一周的额度烧完,一周的工作也做完了——有网友提到这种体验,言下之意是:值。

有人专门分享了自己花18个月在建的东西:一套高度自动化的算法交易系统,外加一个自循环审计框架,流程是“构建、审计、构建、审计”不断迭代,直到审计员认为达标,再送去对抗性审计,通过才算完成。目标是某天把整个交易系统的参数丢进去,让它自己把系统重新构建一遍,几乎不需要人介入。

这听起来不像在用工具,更像在培养一个能自我迭代的小工厂。

有网友问:你们怎么敢让它跑那么多,代码根本来不及审查吧?

回答是:不是不审查,是把审查流程本身也交给代理来准备——截图、视频、生成物、持续集成监控,人只需要做最后判断。

这套逻辑有点像雇了一个助理专门替你做汇报材料,让你开会时只需要点头或摇头。

有观点认为,真正的问题不是效率,是管理。多显示器、终端多路复用工具、专用工作区配色,各种方案都被搬出来了,但有人坦白说:Claude Code反而给了我比我能处理的更多的工作。

这句话有意思。工具越强,人的调度能力就越快成为新的瓶颈。

一个指挥家的梗图在帖子里广为流传:激情澎湃地挥舞着指挥棒,标题写着“我正在运行8个Claude代理”,下面一行字是“在某个我找不到的终端里”。

这个场景特别像什么呢?像一个人同时下八盘棋,每盘棋的对手都是自己雇的助手,助手们各个身手了得、执行力爆表,唯一的问题是——你记不清哪盘棋在哪张桌子上。

效率工具的终极悖论在这里暴露无遗:当工具强大到可以替你干活时,你最稀缺的能力反而变成了“记住自己让它干什么”。

人类花了几千年学会制造杠杆,现在杠杆终于足够长了,却发现自己找不到支点在哪儿。过去我们抱怨工具不够聪明,现在工具聪明到让人类的调度能力成了最短的那块板。

所以真正值得警惕的不是AI太强,而是一个古老的常识:管理半径是有极限的,哪怕你管的是机器。
当AI开始写比你更好的代码,那条线已经悄悄越过去了 | 帖子

一个有六年经验的开发者发现,自从新一代模型出现,AI写代码已经不是“辅助”而是“主导”。这个变化比大多数人意识到的要彻底得多,而且没有回头路。

发帖者是个有六年经验的开发者,用过C++、Python和多种网页语言。他不是AI狂热分子,而是从实际使用角度描述了一件事:从Opus 4.5开始,AI写的低级语言代码不仅少有错误,还比他自己写得更好,速度快出不止一个量级。

他现在用Codex给树莓派写定制驱动,下一步计划用C++从头搭一个游戏引擎。这些事情以前意味着几个月的工作。

更重要的转变不是效率,而是他大脑的重心变了。他不再思考“能不能实现”,而是直接想“要做什么”。能力边界消失之后,剩下的就只有想象力了。

有人合并了一个4000行的PR,完全由Opus 4.6写成,整个过程大概花了他一天,其中大部分时间是测试和验证。他说模型做了完整的测试驱动开发,思路清晰,连大规模重构都处理得很干净。

这件事引发了一个有意思的讨论:如果AI开始用人类根本看不懂的语言写代码怎么办?有网友认为,AI只用可读代码是因为我们要求它这么做,不是因为可读代码更高效。未来“从提示词到运行程序”可能就是个黑盒。马上有人反问:你敢开一辆没人能检查的车吗?另一个人说:你上次检查微波炉内部是什么时候?

这个争论没有结论,但争论本身已经说明了问题。

有观点认为,“代码就像木头”,它本身不再是价值所在,你用代码建了什么才是。也有观点认为,开源软件因此变得更有价值了,你现在可以用AI把任何开源项目改造成完全符合自己需求的版本,不用再担心读不懂别人的文档或等一个没人维护的项目更新。

当然,也有人不以为然。一个在医学实验室工作的人说,他们的试剂比黄金还贵,瓶颈根本不在效率,AI对他的工作流程没什么影响。这是个值得尊重的反例,AI的渗透并不均匀。

关于AGI的定义吵了半天,最后一个回复说得比较清醒:定义一直在动,20年前的专家定义的AGI按今天标准看早就实现了,而今天很多人把AGI的定义悄悄替换成了原来ASI的定义。有人说,与其争定义,不如看AI对现实世界的实际影响,那个数字在指数级增长,不管你叫它什么。

有网友提到,一年前用Cursor还觉得自己活在未来,现在回头看那一年就像史前时代。

大学教育的问题也被提出来了。有人说花20万美元读CS学位,在当下是一个越来越难以计算的赌注。有人反驳说好的学校成本没那么高,也有人说如果自己有个大学适龄的孩子,不确定是否还会建议他去读计算机。

现在谁来写下一代模型的训练数据这个问题,好像还没人提到。

这条消息的核心不是“AI写代码更快了”,而是三个字:线过了。

什么线?就是那条“人比机器强”的线。以前AI是你的助手,现在它是你的枪手,而且枪法比你准。

有意思的是人类的反应。有人兴奋:哇,我能造游戏引擎了!有人焦虑:我儿子还要不要学编程?还有人淡定:我们实验室的试剂比黄金贵,AI管不着。

这三种反应,恰好是三种命运的预演。

但真正值得玩味的是那个微波炉的比喻。我们其实早就活在黑盒里了——你不懂发动机但敢上飞机,不懂代码但敢用手机。人类接受黑盒的速度,永远比我们自己以为的要快得多。

最残酷的发现是:当能力不再是瓶颈,想象力就暴露了。很多人以为自己被技术限制住了,其实是被自己限制住了。AI递过来一把无限长的梯子,你才发现,你不知道要爬到哪儿去。

这不是一个技术新闻。这是一道存在主义考题。
一个人的开源项目,被“卖了”10亿美元?| 帖子

最近有条推文引发了大规模的集体困惑。

原文大意是:OpenClaw以10亿美元卖给了OpenAI,这个一个人做的开源项目真是太疯狂了,时间会告诉我们OpenAI花的150亿值不值,毕竟这年头你只要用AI敲几个月代码就能赚400亿了。

很多人认真地问:10亿、150亿、400亿,哪个才是真实数字?

都不是。这是一条讽刺推文,数字是刻意在段落里不断膨胀的,属于一个梗。

事情的实际经过是这样的:OpenClaw是一个MIT开源协议项目,代码在GitHub上人人可见、人人可用。OpenAI没有“购买”这个软件,他们只是聘用了创始人Peter Steinberger。

这叫“acquihire”,即收购式招聘,硅谷的老把戏了。

有观点认为Meta和OpenAI同时在争抢Peter,形成了买方竞价的局面。据知情人士向华尔街日报透露,薪酬包“远低于10亿美元”,但究竟是一千万还是五亿,没人说得清。有网友提到,分析师普遍猜测签约奖金在1亿到5亿美元之间——猜的。

Peter本人在加入前已经通过出售上一家公司套现了约1.5亿欧元,所以他不是被钱逼着卖,他要的是进入顶级实验室的资源和机会。这个细节很重要。

开源≠无主。MIT协议允许任何人使用代码,不代表Peter放弃了著作权。有人指出,OpenAI真正感兴趣的可能包括:版权归属、用户生态、代理架构的设计思路,以及Peter这个人本身。

有网友提到了一个更隐秘的逻辑:通过雇用Peter,OpenAI实际上控制了他的时间。代码是开源的,任何人都可以提交PR,但谁来审核、合并、决定项目方向,仍然是Peter。雇用Peter,就是雇用了那个决定权。

项目目前有超过2500个待合并的PR,活跃程度史无前例,但主维护者的精力已经被机构化了。开源社区见过太多这种故事。Atom IDE当年也是。

整件事里最值得回味的部分,其实不是数字。

一个开发者用几万美元的月运营成本,在几个月内做出了一个足以让Meta和OpenAI同时出价争抢的项目。在这个时间节点,AI让一个人的杠杆率变得前所未有地高。

当然,他也不是普通人。之前每个月单API成本就烧掉好几万美元,早就不需要考虑饭碗的问题。

《华尔街日报》那篇报道的标题是:一个副业项目,三个月内成了热门猎物。

这个时间尺度,比数字本身更让人坐立不安。

这件事最值得琢磨的,不是那个真假难辨的数字,而是一个时间尺度:三个月。

过去我们说“十年磨一剑”,现在变成了“三个月磨一把被巨头抢购的剑”。Peter不是普通人,但他证明了一件事:当AI把生产力杠杆拉到极致,一个人的上限可以高到让大公司不得不用“收编”的方式来应对。

OpenAI买的不是代码——代码是开源的,谁都能拿。他们买的是“谁来决定这个项目往哪走”的权力。这才是开源时代最隐秘的稀缺资源:代码可以复制,决策权不能fork。

而那条被疯转的讽刺帖,数字从10亿涨到400亿,大家居然认真讨论哪个是真的。这本身就是最好的隐喻——在AI这个赛道上,荒诞和现实之间的边界,已经模糊到连讽刺都需要加免责声明了。
OpenClaw:被高估的工具,还是被误用的概念 | 帖子

OpenClaw因界面直观、营销成功而爆红,但它本质上是一套被过度包装的自动化框架,安全漏洞多,对技术人员而言价值存疑。真正有价值的,是它所代表的“持久化智能体”这个方向,而不是这个具体产品本身。

过去几周,OpenClaw在技术圈刷屏的频率,大概仅次于各类AI模型发布。有人买了Mac mini专门跑它,有人说它改变了自己的工作方式。然后泡沫开始漏气。

一个在Reddit上被顶到前排的评论说得很直白:用30到45分钟让大模型自己写一个同等功能的工具,比老老实实看OpenClaw那堆烂文档要快得多。有网友真的去做了,发现确实如此。于是陆续有人开始在GitHub上放出自己的“极简版OpenClaw”。

这不是个别人在吹牛。

OpenClaw的核心结构并不复杂:一个消息调度层、一套记忆系统、一个跑在循环里的智能体执行框架。概念清晰,但实现是400K行的氛围编程堆砌物。安全边界几乎不存在,社区技能库里有现成的提示词注入攻击面,运行时直接跑在宿主机的shell里。有观点认为,一个心怀不轨的PR提交者完全可以通过社区技能库将恶意代码注入你的本地环境,而维护者根本没在仔细审代码。

对于没有技术背景的人来说,能用自然语言驱动一个本地智能体确实像魔法。这也正是它爆红的原因。

有网友把OpenClaw类比成早期的LangChain:过度封装、文档混乱、大量功能鸡肋,但踩中了某个时代情绪的节点,于是一飞冲天。LangChain如今的处境,OpenClaw或许也难以幸免。

真正值得认真对待的,是它所代表的产品形态:持久运行的本地智能体,拥有跨会话记忆,能主动触发任务,通过熟悉的聊天界面交互。这个想法苹果在1988年的演示里就出现过了,只是当时算力不够。现在算力够了,第一个相对可用的开源实现碰巧叫OpenClaw。

技术迭代的规律向来如此。专业工具随着技术成熟会变得廉价和普及,今天用大模型“烧钱”完成的任务,几年后可能轻描淡写。有观点认为,写一个代码仓库迟早会像现在你姨妈做Excel宏一样稀松平常。

OpenClaw本身可能活不久,但它清晰地描述了接下来一段时间人机交互的走向。仅凭这一点,它的出现不算白费。

只是安全漏洞这件事,目前还没有一个让人满意的解法。

OpenClaw的故事,本质上是一个“方向正确、产品糟糕”的经典案例。

它像一个草台班子搭起来的样板间——户型图画得漂亮,但水电没通、承重墙还是纸糊的。你不能说它毫无价值,它至少让大家看清楚了:未来的AI助手长什么样子。但你也不能真住进去,否则半夜可能被从社区技能库里溜进来的“租客”翻个底朝天。

技术圈有个残酷的规律:第一个做出来的,往往不是最后活下来的。 先驱和先烈之间,常常只隔着一个更聪明的后来者。OpenClaw的400K行代码,本质上是用工程量堆出来的时间差。现在这个时间差,已经被大模型自己抹平了。

真正值得警惕的是:当“自然语言驱动”变成一种魔法幻觉时,安全意识就会集体休眠。 越好用的东西,往往越危险——这不是反智,这是常识。
全球广场正在被机器慢慢占领,X平台打算怎么办 | 帖子

快速阅读:X产品负责人Nikita Bier发文,宣称要保护平台上“人类真实声音”不被AI内容稀释。问题比听起来难得多,而且最棘手的敌人根本不是机器人账号。

---

人们来X平台,是为了感受人类的真实脉搏。这句话听起来像公关稿,放在这个节点却是一个真实的技术难题。

Nikita Bier最近的表态,核心只有一件事:当你以为在读一个真人写的东西,结果发现是机器生成的,或者背后是某个不曾披露的商业或政府机构在操盘,那种感觉比被骗更糟。你失去的不是一条内容,而是对整个信息环境的信任。

有网友当即调侃,说他开头有个错别字,“就是为了证明自己是人类”。玩笑话背后有真问题:我们现在连辨别一篇文字是否出自真人之手,都开始要靠错别字来佐证了。

更难处理的问题在于,Bier自己也承认:大量AI垃圾内容的来源,是真实存在的人,他们以为用AI代写是在“提升个人品牌”。这些账号通过了所有身份验证,也不是机器人,只是他们发出的声音已经不再是他们自己的了。有人推荐用World ID之类的身份验证系统,Bier直接回了一句:没用,因为问题的源头本来就是真人。

这就让技术解法变得相当尴尬。有人建议检测打字速度,有人建议强制开摄像头,有网友认为,判断一个账号是否真实,应该从整体画像入手:这个人在平台外有没有可验证的存在?他的内容是否能代表一个真实的个体?这些想法出发点都对,但任何单一的机器学习方案都不够用,Bier自己也说了,没有银弹,只能靠深度的产品层面改造。

有网友提到,广场早在AI出现之前就已经被人为操纵过了。这倒是一句真话。水军、协调传播、未披露的利益方,这些东西不是AI发明的,AI只是把成本压低到几乎为零。

问题现在落在一个很具体的地方:如何区分“AI辅助”和“AI代言”?用AI润色一下语法,和让AI替你生成完整的观点表达,从技术上几乎无法区分,但两者对所谓“人类脉搏”的损耗完全不同。

这条线怎么画,目前没人给出过答案。

---

简评:

那条最难画的线,其实不在人和机器之间,而在你自己心里。

Nikita Bier说没有银弹,他是对的。因为这根本不是一场人类对抗机器的战争,而是每个人在问自己:我愿意为“省事”付出多少“我自己”?

用AI润个语法,和让AI替你想观点,技术上几乎一样,但前者是借了把刀,后者是把手让出去了。

最讽刺的是,当所有人都用AI“提升品牌”,最后剩下的辨认彼此的方式,竟然是错别字。

人类在广场上最珍贵的东西,从来不是正确,而是笨拙。那些磕磕绊绊的表达、前言不搭后语的愤怒、词不达意的真诚——这些机器学不会,恰恰因为它太聪明了。

广场不怕机器人入侵,怕的是人自己先变成了机器人的壳。
雅思官方公开质疑2026新托福含金量 | 详文 | 报告原文

2026年2月,英国文化教育协会(雅思官方)发布了一份长达58页的研究报告,毫不隐晦地发表了关于新托福改革的质疑。

一、报告附录中列出了六大关键结论(Leading Conclusions),每一条都直指新托福的含金量危机:

问题1:从学术滑向日常通用英语
问题2:文本长度腰斩,学术深度缩水
问题3:AI评分主导,人工审核形同虚设
问题4:新增题型"水土不服"
问题5:自适应测试的"障眼法"
问题6:分数对照表作废

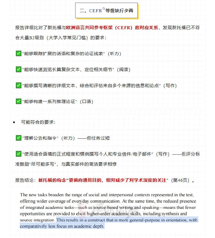
二、CEFR等级缺斤少两

报告详细比对了新托福与欧洲语言共同参考框架(CEFR)的对应关系,发现新托福已不符合大量B2级别(大学入学常见门槛)的要求。

三、反拨效应、考试变水

雅思报告专门讨论了"反拨效应"(Washback)——考试对教学和学习的影响。报告报告引用了一位Youtube博主的视频,表示社交媒体上已经出现了"新托福变简单了"的评论(第45页)。

报告原文:"如果考试需求被感知为狭窄定义或易于培训,备考可能转向分数最大化套路,而非更广泛的读写能力发展"(第45页)。
Back to Top