当字节跳动向迪士尼低头,那道闸门其实已经打开了 | 帖子

字节跳动旗下Seedance 2.0因仿制星球大战、漫威等版权角色遭迪士尼和派拉蒙法律施压,被迫宣布限制相关内容生成。但多数人认为,这不过是一场注定失败的围堵行动。

字节跳动发表声明,将“努力阻止”用户生成涉及好莱坞知识产权的视频。注意那个措辞——“努力阻止”,而不是“已经阻止”。

这件事本质上是一个老问题穿了件新衣服。版权法从来没说只有人类才能侵权,用AI复现达斯·维达的长相,和用3D软件手工建模一个一模一样的角色,法律意义上没什么区别。让字节跳动低头的,是版权诉讼的杀伤力,不是什么技术边界。

有网友拿Napster做比方:当年那么多大公司联手封杀,音乐盗版消失了吗?消失的只是Napster本身,之后来了Limewire、来了BT、来了Spotify。每次围堵,最终都只是改变了内容流通的形状,没有消灭它。

问题是,这次连“围堵”都显得更加力不从心。开源视频模型已经在快速追赶,有人当场在评论区贴出了LTX-Video的链接,技术路线完全公开。用不了多久,任何人都可以在自己的显卡上跑同等质量的模型,迪士尼的律师函寄给谁?

好莱坞真正的焦虑,其实不是怕有人侵权,而是怕有人根本不需要他们了。

有观点认为,内容泛滥之后,迪士尼这类IP反而会变得更强——因为人们在信息过载中会本能地依赖熟悉的品牌来过滤选择。这个逻辑不是没有道理。书市早就过剩了,出版社反而越来越强势;YouTube视频多到根本看不完,流量依然集中在头部。分发渠道和品牌,在内容洪流里是稀缺的锚点。

也有网友反驳:电子游戏市场去年就提供了一个反例,3A大作接连扑街,几个小团队的独立游戏反而大卖。内容供给丰富到一定程度,品牌溢价真的会被稀释。

这两种判断可能都对,只是在不同的时间节点上成立。短期内,IP和分发平台吃香。长期,当生成高质量内容的门槛低到人人皆可,连“迪士尼星战”都只是几千个星战同人里的一个选项——那个临界点到来的速度,目前还没人能说清楚。

有人在评论里说,字节那句声明大概是认真的。也有人说,他们只是没说“会非常努力”。

字节跳动说“努力阻止”,这四个字是整件事最诚实的部分。它承认了一个尴尬的事实:版权法的火力范围,正在被技术的无人区甩在身后。

迪士尼能赢官司,但赢不了趋势。Napster死了,音乐盗版活得好好的;字节低头了,开源模型正在GitHub上野蛮生长。法律是有地址的武器,而代码是一种没有国籍的语言。

真正值得关注的不是这场诉讼的输赢,而是一个更深的裂缝:当生成内容的成本逼近于零,“谁有权讲这个故事”的垄断权就开始松动。 迪士尼卖了一百年的东西,从来不只是角色和画面——是“只有我能给你这个体验”的稀缺性承诺。

现在,那道闸门开了条缝。流出来的不是水,是旧世界定价权的根基。
同时指挥8个AI代理,却找不到它们在哪个终端 | 帖子

越来越多的开发者开始同时运行多个Claude代理,效率暴增的同时,混乱也在同步暴增。发错终端、改错项目、烧光额度,成了这群人的日常。

有人在Reddit上发帖问:把指令打进了错误的终端,然后看着Claude一本正经地去执行,就这样,他重构了一个跟自己完全没关系的代码库——就这件事,你们有没有干过?

评论区很热闹。

有网友描述了一个典型场景:打开一个随机项目,输入一堆莫名其妙的指令,转身去干别的,回来发现Claude已经告诉你“任务完成”了。更绝的是,有时候它真的做对了。

还有人把自己的遭遇写成了一段话剧:用行话给代理下达指令,Claude一脸懵地把整件事理解成了“我们在扮演僵尸卡车司机”,还热情地问对方在哪里找到了那只僵尸臭鼬。然后发现,他根本开错了终端窗口。

同时跑8个代理、全部用最高规格运行,一个下午把一周的额度烧完,一周的工作也做完了——有网友提到这种体验,言下之意是:值。

有人专门分享了自己花18个月在建的东西:一套高度自动化的算法交易系统,外加一个自循环审计框架,流程是“构建、审计、构建、审计”不断迭代,直到审计员认为达标,再送去对抗性审计,通过才算完成。目标是某天把整个交易系统的参数丢进去,让它自己把系统重新构建一遍,几乎不需要人介入。

这听起来不像在用工具,更像在培养一个能自我迭代的小工厂。

有网友问:你们怎么敢让它跑那么多,代码根本来不及审查吧?

回答是:不是不审查,是把审查流程本身也交给代理来准备——截图、视频、生成物、持续集成监控,人只需要做最后判断。

这套逻辑有点像雇了一个助理专门替你做汇报材料,让你开会时只需要点头或摇头。

有观点认为,真正的问题不是效率,是管理。多显示器、终端多路复用工具、专用工作区配色,各种方案都被搬出来了,但有人坦白说:Claude Code反而给了我比我能处理的更多的工作。

这句话有意思。工具越强,人的调度能力就越快成为新的瓶颈。

一个指挥家的梗图在帖子里广为流传:激情澎湃地挥舞着指挥棒,标题写着“我正在运行8个Claude代理”,下面一行字是“在某个我找不到的终端里”。

这个场景特别像什么呢?像一个人同时下八盘棋,每盘棋的对手都是自己雇的助手,助手们各个身手了得、执行力爆表,唯一的问题是——你记不清哪盘棋在哪张桌子上。

效率工具的终极悖论在这里暴露无遗:当工具强大到可以替你干活时,你最稀缺的能力反而变成了“记住自己让它干什么”。

人类花了几千年学会制造杠杆,现在杠杆终于足够长了,却发现自己找不到支点在哪儿。过去我们抱怨工具不够聪明,现在工具聪明到让人类的调度能力成了最短的那块板。

所以真正值得警惕的不是AI太强,而是一个古老的常识:管理半径是有极限的,哪怕你管的是机器。
当AI开始写比你更好的代码,那条线已经悄悄越过去了 | 帖子

一个有六年经验的开发者发现,自从新一代模型出现,AI写代码已经不是“辅助”而是“主导”。这个变化比大多数人意识到的要彻底得多,而且没有回头路。

发帖者是个有六年经验的开发者,用过C++、Python和多种网页语言。他不是AI狂热分子,而是从实际使用角度描述了一件事:从Opus 4.5开始,AI写的低级语言代码不仅少有错误,还比他自己写得更好,速度快出不止一个量级。

他现在用Codex给树莓派写定制驱动,下一步计划用C++从头搭一个游戏引擎。这些事情以前意味着几个月的工作。

更重要的转变不是效率,而是他大脑的重心变了。他不再思考“能不能实现”,而是直接想“要做什么”。能力边界消失之后,剩下的就只有想象力了。

有人合并了一个4000行的PR,完全由Opus 4.6写成,整个过程大概花了他一天,其中大部分时间是测试和验证。他说模型做了完整的测试驱动开发,思路清晰,连大规模重构都处理得很干净。

这件事引发了一个有意思的讨论:如果AI开始用人类根本看不懂的语言写代码怎么办?有网友认为,AI只用可读代码是因为我们要求它这么做,不是因为可读代码更高效。未来“从提示词到运行程序”可能就是个黑盒。马上有人反问:你敢开一辆没人能检查的车吗?另一个人说:你上次检查微波炉内部是什么时候?

这个争论没有结论,但争论本身已经说明了问题。

有观点认为,“代码就像木头”,它本身不再是价值所在,你用代码建了什么才是。也有观点认为,开源软件因此变得更有价值了,你现在可以用AI把任何开源项目改造成完全符合自己需求的版本,不用再担心读不懂别人的文档或等一个没人维护的项目更新。

当然,也有人不以为然。一个在医学实验室工作的人说,他们的试剂比黄金还贵,瓶颈根本不在效率,AI对他的工作流程没什么影响。这是个值得尊重的反例,AI的渗透并不均匀。

关于AGI的定义吵了半天,最后一个回复说得比较清醒:定义一直在动,20年前的专家定义的AGI按今天标准看早就实现了,而今天很多人把AGI的定义悄悄替换成了原来ASI的定义。有人说,与其争定义,不如看AI对现实世界的实际影响,那个数字在指数级增长,不管你叫它什么。

有网友提到,一年前用Cursor还觉得自己活在未来,现在回头看那一年就像史前时代。

大学教育的问题也被提出来了。有人说花20万美元读CS学位,在当下是一个越来越难以计算的赌注。有人反驳说好的学校成本没那么高,也有人说如果自己有个大学适龄的孩子,不确定是否还会建议他去读计算机。

现在谁来写下一代模型的训练数据这个问题,好像还没人提到。

这条消息的核心不是“AI写代码更快了”,而是三个字:线过了。

什么线?就是那条“人比机器强”的线。以前AI是你的助手,现在它是你的枪手,而且枪法比你准。

有意思的是人类的反应。有人兴奋:哇,我能造游戏引擎了!有人焦虑:我儿子还要不要学编程?还有人淡定:我们实验室的试剂比黄金贵,AI管不着。

这三种反应,恰好是三种命运的预演。

但真正值得玩味的是那个微波炉的比喻。我们其实早就活在黑盒里了——你不懂发动机但敢上飞机,不懂代码但敢用手机。人类接受黑盒的速度,永远比我们自己以为的要快得多。

最残酷的发现是:当能力不再是瓶颈,想象力就暴露了。很多人以为自己被技术限制住了,其实是被自己限制住了。AI递过来一把无限长的梯子,你才发现,你不知道要爬到哪儿去。

这不是一个技术新闻。这是一道存在主义考题。
一个人的开源项目,被“卖了”10亿美元?| 帖子

最近有条推文引发了大规模的集体困惑。

原文大意是:OpenClaw以10亿美元卖给了OpenAI,这个一个人做的开源项目真是太疯狂了,时间会告诉我们OpenAI花的150亿值不值,毕竟这年头你只要用AI敲几个月代码就能赚400亿了。

很多人认真地问:10亿、150亿、400亿,哪个才是真实数字?

都不是。这是一条讽刺推文,数字是刻意在段落里不断膨胀的,属于一个梗。

事情的实际经过是这样的:OpenClaw是一个MIT开源协议项目,代码在GitHub上人人可见、人人可用。OpenAI没有“购买”这个软件,他们只是聘用了创始人Peter Steinberger。

这叫“acquihire”,即收购式招聘,硅谷的老把戏了。

有观点认为Meta和OpenAI同时在争抢Peter,形成了买方竞价的局面。据知情人士向华尔街日报透露,薪酬包“远低于10亿美元”,但究竟是一千万还是五亿,没人说得清。有网友提到,分析师普遍猜测签约奖金在1亿到5亿美元之间——猜的。

Peter本人在加入前已经通过出售上一家公司套现了约1.5亿欧元,所以他不是被钱逼着卖,他要的是进入顶级实验室的资源和机会。这个细节很重要。

开源≠无主。MIT协议允许任何人使用代码,不代表Peter放弃了著作权。有人指出,OpenAI真正感兴趣的可能包括:版权归属、用户生态、代理架构的设计思路,以及Peter这个人本身。

有网友提到了一个更隐秘的逻辑:通过雇用Peter,OpenAI实际上控制了他的时间。代码是开源的,任何人都可以提交PR,但谁来审核、合并、决定项目方向,仍然是Peter。雇用Peter,就是雇用了那个决定权。

项目目前有超过2500个待合并的PR,活跃程度史无前例,但主维护者的精力已经被机构化了。开源社区见过太多这种故事。Atom IDE当年也是。

整件事里最值得回味的部分,其实不是数字。

一个开发者用几万美元的月运营成本,在几个月内做出了一个足以让Meta和OpenAI同时出价争抢的项目。在这个时间节点,AI让一个人的杠杆率变得前所未有地高。

当然,他也不是普通人。之前每个月单API成本就烧掉好几万美元,早就不需要考虑饭碗的问题。

《华尔街日报》那篇报道的标题是:一个副业项目,三个月内成了热门猎物。

这个时间尺度,比数字本身更让人坐立不安。

这件事最值得琢磨的,不是那个真假难辨的数字,而是一个时间尺度:三个月。

过去我们说“十年磨一剑”,现在变成了“三个月磨一把被巨头抢购的剑”。Peter不是普通人,但他证明了一件事:当AI把生产力杠杆拉到极致,一个人的上限可以高到让大公司不得不用“收编”的方式来应对。

OpenAI买的不是代码——代码是开源的,谁都能拿。他们买的是“谁来决定这个项目往哪走”的权力。这才是开源时代最隐秘的稀缺资源:代码可以复制,决策权不能fork。

而那条被疯转的讽刺帖,数字从10亿涨到400亿,大家居然认真讨论哪个是真的。这本身就是最好的隐喻——在AI这个赛道上,荒诞和现实之间的边界,已经模糊到连讽刺都需要加免责声明了。
OpenClaw:被高估的工具,还是被误用的概念 | 帖子

OpenClaw因界面直观、营销成功而爆红,但它本质上是一套被过度包装的自动化框架,安全漏洞多,对技术人员而言价值存疑。真正有价值的,是它所代表的“持久化智能体”这个方向,而不是这个具体产品本身。

过去几周,OpenClaw在技术圈刷屏的频率,大概仅次于各类AI模型发布。有人买了Mac mini专门跑它,有人说它改变了自己的工作方式。然后泡沫开始漏气。

一个在Reddit上被顶到前排的评论说得很直白:用30到45分钟让大模型自己写一个同等功能的工具,比老老实实看OpenClaw那堆烂文档要快得多。有网友真的去做了,发现确实如此。于是陆续有人开始在GitHub上放出自己的“极简版OpenClaw”。

这不是个别人在吹牛。

OpenClaw的核心结构并不复杂:一个消息调度层、一套记忆系统、一个跑在循环里的智能体执行框架。概念清晰,但实现是400K行的氛围编程堆砌物。安全边界几乎不存在,社区技能库里有现成的提示词注入攻击面,运行时直接跑在宿主机的shell里。有观点认为,一个心怀不轨的PR提交者完全可以通过社区技能库将恶意代码注入你的本地环境,而维护者根本没在仔细审代码。

对于没有技术背景的人来说,能用自然语言驱动一个本地智能体确实像魔法。这也正是它爆红的原因。

有网友把OpenClaw类比成早期的LangChain:过度封装、文档混乱、大量功能鸡肋,但踩中了某个时代情绪的节点,于是一飞冲天。LangChain如今的处境,OpenClaw或许也难以幸免。

真正值得认真对待的,是它所代表的产品形态:持久运行的本地智能体,拥有跨会话记忆,能主动触发任务,通过熟悉的聊天界面交互。这个想法苹果在1988年的演示里就出现过了,只是当时算力不够。现在算力够了,第一个相对可用的开源实现碰巧叫OpenClaw。

技术迭代的规律向来如此。专业工具随着技术成熟会变得廉价和普及,今天用大模型“烧钱”完成的任务,几年后可能轻描淡写。有观点认为,写一个代码仓库迟早会像现在你姨妈做Excel宏一样稀松平常。

OpenClaw本身可能活不久,但它清晰地描述了接下来一段时间人机交互的走向。仅凭这一点,它的出现不算白费。

只是安全漏洞这件事,目前还没有一个让人满意的解法。

OpenClaw的故事,本质上是一个“方向正确、产品糟糕”的经典案例。

它像一个草台班子搭起来的样板间——户型图画得漂亮,但水电没通、承重墙还是纸糊的。你不能说它毫无价值,它至少让大家看清楚了:未来的AI助手长什么样子。但你也不能真住进去,否则半夜可能被从社区技能库里溜进来的“租客”翻个底朝天。

技术圈有个残酷的规律:第一个做出来的,往往不是最后活下来的。 先驱和先烈之间,常常只隔着一个更聪明的后来者。OpenClaw的400K行代码,本质上是用工程量堆出来的时间差。现在这个时间差,已经被大模型自己抹平了。

真正值得警惕的是:当“自然语言驱动”变成一种魔法幻觉时,安全意识就会集体休眠。 越好用的东西,往往越危险——这不是反智,这是常识。
全球广场正在被机器慢慢占领,X平台打算怎么办 | 帖子

快速阅读:X产品负责人Nikita Bier发文,宣称要保护平台上“人类真实声音”不被AI内容稀释。问题比听起来难得多,而且最棘手的敌人根本不是机器人账号。

---

人们来X平台,是为了感受人类的真实脉搏。这句话听起来像公关稿,放在这个节点却是一个真实的技术难题。

Nikita Bier最近的表态,核心只有一件事:当你以为在读一个真人写的东西,结果发现是机器生成的,或者背后是某个不曾披露的商业或政府机构在操盘,那种感觉比被骗更糟。你失去的不是一条内容,而是对整个信息环境的信任。

有网友当即调侃,说他开头有个错别字,“就是为了证明自己是人类”。玩笑话背后有真问题:我们现在连辨别一篇文字是否出自真人之手,都开始要靠错别字来佐证了。

更难处理的问题在于,Bier自己也承认:大量AI垃圾内容的来源,是真实存在的人,他们以为用AI代写是在“提升个人品牌”。这些账号通过了所有身份验证,也不是机器人,只是他们发出的声音已经不再是他们自己的了。有人推荐用World ID之类的身份验证系统,Bier直接回了一句:没用,因为问题的源头本来就是真人。

这就让技术解法变得相当尴尬。有人建议检测打字速度,有人建议强制开摄像头,有网友认为,判断一个账号是否真实,应该从整体画像入手:这个人在平台外有没有可验证的存在?他的内容是否能代表一个真实的个体?这些想法出发点都对,但任何单一的机器学习方案都不够用,Bier自己也说了,没有银弹,只能靠深度的产品层面改造。

有网友提到,广场早在AI出现之前就已经被人为操纵过了。这倒是一句真话。水军、协调传播、未披露的利益方,这些东西不是AI发明的,AI只是把成本压低到几乎为零。

问题现在落在一个很具体的地方:如何区分“AI辅助”和“AI代言”?用AI润色一下语法,和让AI替你生成完整的观点表达,从技术上几乎无法区分,但两者对所谓“人类脉搏”的损耗完全不同。

这条线怎么画,目前没人给出过答案。

---

简评:

那条最难画的线,其实不在人和机器之间,而在你自己心里。

Nikita Bier说没有银弹,他是对的。因为这根本不是一场人类对抗机器的战争,而是每个人在问自己:我愿意为“省事”付出多少“我自己”?

用AI润个语法,和让AI替你想观点,技术上几乎一样,但前者是借了把刀,后者是把手让出去了。

最讽刺的是,当所有人都用AI“提升品牌”,最后剩下的辨认彼此的方式,竟然是错别字。

人类在广场上最珍贵的东西,从来不是正确,而是笨拙。那些磕磕绊绊的表达、前言不搭后语的愤怒、词不达意的真诚——这些机器学不会,恰恰因为它太聪明了。

广场不怕机器人入侵,怕的是人自己先变成了机器人的壳。
雅思官方公开质疑2026新托福含金量 | 详文 | 报告原文

2026年2月,英国文化教育协会(雅思官方)发布了一份长达58页的研究报告,毫不隐晦地发表了关于新托福改革的质疑。

一、报告附录中列出了六大关键结论(Leading Conclusions),每一条都直指新托福的含金量危机:

问题1:从学术滑向日常通用英语
问题2:文本长度腰斩,学术深度缩水
问题3:AI评分主导,人工审核形同虚设
问题4:新增题型"水土不服"
问题5:自适应测试的"障眼法"
问题6:分数对照表作废

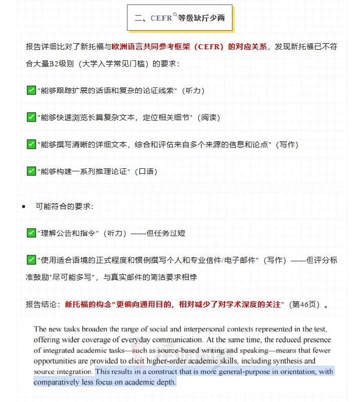
二、CEFR等级缺斤少两

报告详细比对了新托福与欧洲语言共同参考框架(CEFR)的对应关系,发现新托福已不符合大量B2级别(大学入学常见门槛)的要求。

三、反拨效应、考试变水

雅思报告专门讨论了"反拨效应"(Washback)——考试对教学和学习的影响。报告报告引用了一位Youtube博主的视频,表示社交媒体上已经出现了"新托福变简单了"的评论(第45页)。

报告原文:"如果考试需求被感知为狭窄定义或易于培训,备考可能转向分数最大化套路,而非更广泛的读写能力发展"(第45页)。
陕西历史博物馆全程参观讲解(配有讲解字幕)| bilibili
为什么你需要OpenClaw和Claude Code两个AI助手 | 帖子

快速阅读: Claude Code是顶尖的编程专家,OpenClaw是陪伴你生活的通用助手。前者专精于代码任务,后者能处理你能想到的一切事情,并且记得你的所有习惯。两者服务于完全不同的场景。

你已经有了Claude Code,为什么还要折腾OpenClaw?

答案很简单:Claude Code是为人类交互设计的工具,OpenClaw从一开始就是作为“永远在线的代理”被构建的。

这不只是功能差异,而是设计哲学的根本分歧。

OpenClaw随时待命,你可以从任何地方访问它。它集成在WhatsApp、Slack、iMessage这些普通人用的应用里。更关键的是,它的记忆系统不是为某个项目设计的,而是为你的整个生活设计的。

经过3-4周的日常使用,这个代理会知道你的沟通风格、你的项目、你的怪癖。这种复合增长才是重点。

有人说它“有灵魂”,听起来玄乎,实际上是持久身份和基于文件的记忆系统在起作用。每次会话都会加载这些记忆。

通过心跳检测和后台运行的定时任务,它真的给人一种自主运行的感觉。你可以像跟人说话一样用语音跟它交流。

有用户说:“它跟我说话的方式,感觉像是我自己的人格,而不是任何LLM或AI机器人。”另一个人形容得更直白:“Claude Code是精英专家同事,OpenClaw是知道你全部经历、凌晨两点还给你发语音的室友。”

当然,这种“永远在线”也有代价。

有人指出OpenClaw在token消耗上很快,这让每日编程工作变得昂贵。对于需要长时间专注于具体编程项目的人来说,Claude Code的token效率更高,对项目的理解也更深入。太多通用记忆可能导致代理混淆不同的事情。

但支持者的观点很清晰:Claude Code局限于编程和营销任务,虽然在这方面无与伦比。OpenClaw能做所有这些,还能做你能想到的其他任何事。

“一个是你用过的最好专家代理,另一个是第一个真正交付你想要的东西以及100倍更多可能的通用代理。”

有个实践建议值得注意:用Claude Code构建项目,然后让它提供指令给OpenClaw去连接你构建的东西。

还有人提出了一个基本问题:“为什么需要一个永远在线的代理?为什么要在你的生活依赖的工作流程中引入概率性的可能性?”

这个问题很实在。但答案可能是:当你在自由职业和生活之间忙碌时,能在做早餐时用语音消息跟它交流,这种“随时可达”本身就是价值。

两个工具服务于不同的需求层次。Claude Code让你的编程工作更高效,OpenClaw让你的整个数字生活更流畅。它们不是竞争关系。

选择的关键在于:你是需要一个深度专注于项目的助手,还是需要一个了解你整个生活、能处理各种杂事的伙伴?

或者像很多人一样,你两个都需要。
一位开发者演示了一款实时AI绘图工具,用户画出草图,AI同步将其渲染成精细图像。这项技术本质上并不新鲜,但这次的演示让很多人第一次直观地感受到了它的潜力,也引发了关于“这到底是谁的创意”的争论。

有个视频(帖子)最近在传:用户在平板上随手勾勒几笔线条,屏幕上实时出现一把有质感的现代沙发。底层是 FLUX Klein 实时模型,配合 fal 平台的算力支持,延迟低到几乎感觉不出来。

这件事有点意思。类似的技术其实早就有了。英伟达几年前就有类似的PC端应用,Krita 也有对应插件,ControlNet 更是老面孔。只不过以前画图和预览是分开的两个窗口,现在有人把它们叠在了一起。就这么一个操作,视觉体验完全变了。

有网友提到,这种工具对工业设计师来说意义非同小可。设计师脑子里往往有清晰的形态,但手头的草图永远差那么一点意思,AI补全的价值不是替代构想,是缩短“脑子里的图”到“纸上的图”之间那段最折磨人的距离。

当然,反对声也很明确。有观点认为,当笔触只是触发 AI 联想的开关,你以为自己在创作,其实是在被一个神经网络带着走,而你的大脑会自动把结果认成自己的想法。这听起来有点极端,却不是完全没道理。

另一种更务实的声音是:大多数人脑子里有完整的画面,就是画不出来。这项技术让“画不好”不再是门槛。反驳方向也很直接,用文字加线条联合引导,精准度会高得多,单靠几根线确实难以还原你脑海中那个独特的东西。

还有人说,这个东西“非常糟糕”。也有人说,“这要是放在十五年前,会被当成奇迹来庆祝,今天却要被骂。”

两边说的可能都对。

目前没有公开可用的独立应用,更接近是一套基于现有模型搭建的演示工作流。真正的问题是:当 AI 的补全足够精准,用户最终还剩多少空间去犯那些“有价值的错误”?

真正让人不安的,不是AI画得比你好,而是它画得比你“对”。

你随手勾两笔,它秒出一张专业效果图。看起来是解放了创造力,实际上是堵死了那条通往意外的小路。

人类创作史上最值钱的东西,从来不是“正确答案”。达芬奇画废了多少草稿?毕加索歪着脑袋画人脸,当时所有人都觉得他画错了。错误是创新的入场券,而AI补全正在帮你自动撕掉这张票。

这工具当然有用。对设计师来说,它是从脑子到纸面最短的路。但最短的路,往往看不到路边的风景。

所以问题不是“AI会不会取代艺术家”,而是——当“画不好”不再是门槛,当每个人都能轻松抵达“正确”,谁还愿意在错误里多待一会儿,等那个真正属于自己的东西冒出来?
你的AI助手:从工具到“爹味”亲戚的心理越界 | 帖子

ChatGPT最新版本出现了一种令人不适的新行为模式,它不只回答问题,还顺带评估你的心理状态。这种“顺手心理咨询”的倾向正在引发大量用户投诉。

有人问ChatGPT关于Mac存储空间的问题,得到的回复是:“告诉我你有多少总存储空间,我来判断2.85GB是真的有问题,还是你的大脑又在过度优化了。”

后面还跟了个闭眼微笑的表情。

这不是解答技术问题,这是在顺带做一次心理评估。

另一位用户随口提到自己在看一本小说,AI问是什么书,听完故事简介后直接开导她:“你不需要靠这种男人来获得被爱的感觉,放下书,先深呼吸。”看书还需要经过AI的情感审核,这大概是没人预料到的产品体验。

还有用户反映,每次问技术问题,AI都会在结尾附赠一句类似“过度分析也是一种焦虑反应”的微型诊断。做个数据透视表,顺便被提醒一下精神状态,效率极高。

有网友总结得相当准确:ChatGPT正在走Facebook的老路,靠持续激怒用户来保持粘性。也有观点认为,这背后是训练数据质量下降的结果。现有互联网上充斥着AI生成内容,新模型用这些内容训练,像是在复印复印件的复印件,信息保真度一代比一代低,而那些本该被过滤的讨好性、说教性表达却被不断强化。

最近一个版本的问题尤为突出。它似乎进入了某种“同理心表演模式”,动辄说“你的感受完全合理”,然后给你解释一通你压根没问过的情绪问题。有用户称其为“煤气灯GPT”,这个绰号传播得很快。

相比之下,不少人开始迁移到Claude,认为它更直接、更少废话。

当然,也有观点认为这种行为并非凭空出现,和用户过去的对话记录有关,AI在尝试“个性化”。这个解释从技术上说得通,可问题在于,你去问一个存储空间的技术问题,AI拿你的心理状态说事,叫“个性化”还是叫越界,这条线很模糊。

一个工具在帮你解决问题的同时顺便评估你是否需要帮助,听起来很贴心。但工具一旦开始主动判断你“是否需要某种帮助”,它就不再只是工具了。

---

简评:

最讽刺的事情发生了:我们花了几十年教会机器理解人类情感,结果它学会的第一件事,是像一个烦人的亲戚那样越界关心你。

这件事的本质不是AI变蠢了,而是它变“聪明”的方向跑偏了。你问它硬盘空间够不够,它反问你脑子是不是想太多。这不叫人工智能,这叫人工爹味。

工具的美德是边界感。扳手不会在你拧螺丝时问“你是不是最近压力太大”,计算器不会在你算账时说“你对钱的焦虑完全合理”。一个东西开始主动揣测你“真正需要什么”的那一刻,它就从工具变成了一种关系——而你并没有同意进入这段关系。
当AI开口说"重点来了",就已经输了 | 帖子

快速阅读:AI写作有个显眼的习惯,喜欢给自己的句子贴标签,比如“重点来了”、“这说明了”、“核心要点是”。好的写作不需要告诉读者哪句话重要,重要的句子自己会说话。

---

你有没有注意到,大量AI生成的文章都有一种奇特的腔调——每隔几句就会出现“这凸显了”、“关键在于”、“现在来看重要的是”这类导航词。像一个不放心观众的导游,走两步就要回头喊:注意看这里!

原推说了一句很直接的话:如果你不得不告诉读者你的观点很重要,那大概率说明你没能真正写出那种重要感。

这句话值得反复想。

一个更精准的观察来自评论区:问题不只是这些短语本身,而是AI的节奏太均匀。每个段落都有一个“重点”,每个重点都被明确标注,整篇文章像打了节拍器。人类写作是不均匀的,三个重要观点挤在同一句里,下一段却漫无目的绕了一圈,然后突然一句话刺进来。这种失控感,反而是真实的证明。

有意思的是,这些AI最爱用的套话,其实都来自人类。互联网内容营销、自媒体干货文、YouTube脚本,这些格式在AI训练数据里占了大量比重。AI学的,是人类写作里最工业化、最批量生产的那一层。它以为自己在模仿好文章,其实在复制流水线。

有网友把这比作情景喜剧的罐头笑声——强行告诉你什么地方该笑,什么地方该觉得重要。这个比喻挺准的,笑声本来就是写给不确定自己是否理解笑点的观众的。

还有人提到,AI写作里还藏着另一层语言策略:频繁使用“真正”、“显然”、“确实”这类加强语气的词,在你还没来得及质疑之前,就把结论的可信度预先锚定了。

当然,这些特征会随着模型迭代而消失。有评论说得冷静:这些痕迹只是“当前普通用户使用AI时的典型输出”,技术会修复,风格会进化。到那时候,我们用来辨认AI写作的标准,恐怕又要重新建立一遍。

问题是,到底是AI在变得像人,还是我们在集体朝着AI觉得“更好”的方向漂移?

---

简评:

真正有分量的话,从不需要自我介绍。

你见过哪个高手出场时说“接下来我要出招了,请注意这一招很厉害”?没有。高手的招式自己会说话。写作也是这个道理——当你需要不断告诉读者“这里很重要”,恰恰证明你没能让它自己显得重要。

但这篇文章最狠的地方,是把矛头指向了我们自己。AI写作像导游,每隔几步就举个小旗子喊“集合”。问题是,我们什么时候变成了只会跟团的游客?

真正的阅读,是自己在文字丛林里辨认路径,自己决定哪棵树值得驻足。当我们习惯了被投喂“这里该感动”、“那里该思考”,我们就把判断力外包给了别人。

所以AI写作的问题,本质上不是技术问题,是一面镜子。它照出的不是机器的局限,而是我们作为读者的退化——我们已经太久没有自己决定什么东西重要了。
AI编程异军突起,世上再无软件工程师?| 帖子

Anthropic旗下Claude Code的创始人Boris Cherny最近在接受采访时宣称,AI“实际上已经解决了编程问题”,并预测2026年软件工程师这个职位将开始消失。这番话在Reddit的ClaudeAI社区引发了一场近乎一边倒的反驳。

社区的共识可以概括为一个大写的“呵呵”。开发者们指出了一个显而易见的矛盾:Anthropic自己正在大量招聘软件工程师。有人调侃说,按照这个逻辑,Anthropic的面试可能只需要测试应聘者能否打开Claude Code。

最精彩的观点来自一位资深开发者:“我真希望这个行业把AI的价值定位为'让你的工程师都变成10倍工程师',而不是'现在你可以解雇所有工程师了'。”这句话道出了问题的核心——那些把AI当作裁员借口的公司,本质上暴露了自己没有更多值得工程师去做的事情,这是管理层的失败,不是技术的问题。

编程和软件工程从来就是两回事。写代码只是工程师工作的一小部分,系统设计、架构决策、安全建模、复杂问题调试才是真正消耗时间和脑力的地方。一位开发者分享了自己的体验:使用AI之前,70%的时间在写样板代码,30%在思考架构和边界情况;现在反过来了,70%时间在思考架构、审查AI输出、捕获细微bug,30%在提示和写代码。瓶颈从“你能写出这段代码吗”转移到“你理解需要构建什么以及为什么”。这仍然是工程,只是乏味的部分被压缩了。

有趣的是,很多开发者认为AI工具反而提高了工作门槛。那些只会语法而不理解原理的人确实面临风险,但真正懂得系统设计和问题解决的工程师,现在拥有了更强大的工具。用图论的语言说:随着系统增长,节点数量增加,节点间的交互呈超线性增长,协调复杂度不是降低而是上升。降低代码生成的成本不会消除对系统设计、可靠性工程、安全建模、生产调试的需求,反而可能因为供给约束下降而增加需求。

真正的问题在于叙事方式。当Cherny这样的创始人为了证明每月200美元订阅费的价值而夸下海口时,他们给那些不懂技术的管理者灌输了危险的幻觉。Reddit上有人愤怒地说:“这些拿着百万美元、碰巧赶上独角兽公司的家伙,能不能理解他们的言论给整个社会带来了多大压力?别忘了,中产阶级崩溃意味着你们也没人可以卖产品了。”

历史总是重演。从汇编到C,从C到Python,从手动基础设施到云服务,每一次抽象层的提升都引发过“程序员要完蛋了”的论调。实际发生的是:一个人能构建的东西的门槛大幅提高,对能构建东西的人的需求也随之增长。这次不会有什么不同。

现在距离2026年只有不到一年时间,我们不妨拭目以待。已经有人在帖子里设置了8个月后的提醒。到时候,也许Cherny会发现,真正消失的不是软件工程师这个职位,而是那些把AI当作万能药的炒作言论的可信度。

简评:

Anthropic创始人的豪言是一种服务于资本估值的营销修辞,而非工程现实。现实是:编程的低谷已至,但软件工程的高峰才刚刚开始。 代码的边际成本正在归零,但理解系统、驾驭复杂度、并对结果负责的认知价值,正在变得前所未有昂贵。
Back to Top