黑洞资源笔记
04:42 · Dec 13, 2025 · Sat
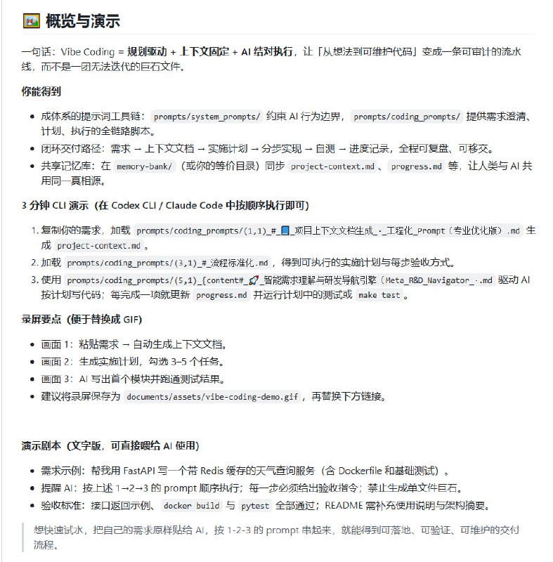
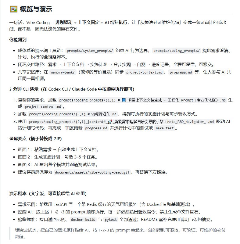
Vibe Coding 终极指南 V1.2
开发者在与 AI 搭档编程时,经常面临规划混乱、代码难维护的问题。Vibe Coding 是一个以规划为核心,结合系统提示词和模块化设计的终极 AI 编程工作流程,帮助你从想法到可维护代码,形成一条清晰可控的流水线。
它提供了丰富的提示词库,涵盖需求澄清、开发计划、代码实现、测试验收等全流程,确保 AI 不会失控,项目结构清晰且易于扩展。无论是 CLI 还是 VSCode 扩展,都能顺畅体验。
主要特点包括:
- 以规划驱动开发,避免 AI 自主引发混乱;
- 完善的系统级提示词集合,规范 AI 行为边界;
- 闭环交付流程,从需求到测试全覆盖;
- 共享记忆库,实现人机同步的项目上下文;
- 支持多种 AI 模型和环境,灵活高效。
适合开发者、团队和 AI 协同工作场景,助你打造可审计、可复盘、可持续的 AI 编程新体验。
06:10 · Dec 12, 2025 · Fri
极客时间
2025年AI相关的训练营课程
,可打包可单卖,有需要的朋友可以趁着双十二活动咨询
支持换课/回收正版课,加入会员免费学。办理联系
@ashbur_bot
23:13 · Dec 11, 2025 · Thu
原文
22:18 · Dec 11, 2025 · Thu
投稿:
全自动攻击越狱Agent|
项目主页
来自佐治亚理工,UIUC, 清华大学等单位的研究者联合发布了一个
非常有力
的全自动越狱Agent,通过把有害提问分解成
下级的,看似无害的提问
,来绕过最强的现代商业大模型中防御机制,实现了近乎完美的攻击成功率(96%-98%)。
根据开源的
代码
,理论上只要配置各种key,就可以在家攻击越狱各种商业大模型。在论文中,已经被验证可以攻克Gemini系列,GPT-OSS, Claude Haiku 4.5.
06:40 · Dec 10, 2025 · Wed
科研人员和学生做报告还在手动做PPT?
Paper2Slides
帮你一键生成专业幻灯片和海报,支持PDF、Word等多种文档格式,精准提取关键内容,自动排版成高质量演示稿。|
#工具
它内置多种主题风格,也支持用自然语言定制样式,生成速度快,支持断点续作,无需担心中途丢失进度。命令行一条指令即可完成转换,极大节省制作时间。
项目开源,适合科研展示、会议汇报和教学演示,帮助你从论文到演示一气呵成。
主要功能:
- 多格式文档支持(PDF、Word、Excel、Markdown等)
- 基于RAG技术的内容精准提取和索引
- 保留内容与原文对应,杜绝信息偏差
- 多样化主题与自定义风格
- 快速生成和实时预览
- 断点保存与续作,随时切换样式
- 支持幻灯片和海报两种输出形式
支持Python环境下运行,方便科研人员和教育工作者高效制作演示材料。
工具
06:36 · Dec 10, 2025 · Wed
3条关键提示词帮你用Gemini轻松掌控学习,告别混乱笔记和难啃教材。|
帖子
1. 超级笔记生成器
提示词示例:
“以下是我的原始笔记: [粘贴你的笔记]。请将它们整理成清晰的学习指南,分为概念、定义、图示、例题和学生常错点,确保内容易于记忆,不可遗忘。”
2. PDF深度解剖
提示词示例:
“请将这份PDF总结为三层结构:
第一层:简单易懂的解释
第二层:更深入的理解
第三层:适合高级考试的深入见解
请保留公式、例题和关键区分点。”
3. 考试备考引擎
提示词示例:
“帮我制定一个关于[主题]的考试备考计划,分为:
• 核心概念
• 必背内容
• 常见考试陷阱
• 带答案的练习题
• 7天复习路线图。”
用户反馈,利用这三条提示,Gemini能把零散混乱的学习材料转化为高效的知识体系,帮助记忆率从40%提升到95%。这不仅是工具,更是打开学霸大门的钥匙。
Before
After
Home