黑洞资源笔记
15:44 · Jun 11, 2025 · Wed
一款开源免费的远程桌面控制工具,基于Vue3 + WebRTC + Nodejs + Electron搭建,完美替代ToDesk等付费软件。
无连接时长和次数限制,完全免费;支持多平台操作,包括Windows、macOS、Linux、安卓和iOS;提供屏幕墙、多屏操作等高级功能,无需额外付费
BilldDesk
|
#工具
工具
15:38 · Jun 11, 2025 · Wed
spotify-mcp-server
:让AI助手轻松掌控Spotify播放与歌单管理的轻量级服务器。
支持多种AI助手(如Cursor、Claude)无缝集成;提供丰富的播放控制和歌单操作功能;简单的OAuth 2.0认证流程,快速上手
15:36 · Jun 11, 2025 · Wed
ReadYou
:一款基于Material You风格的Android RSS阅读器,让你轻松订阅和管理RSS源。
支持多种第三方服务API,无缝对接云账户;提供夜间版本,抢先体验最新功能;多语言支持,满足不同用户需求
15:28 · Jun 11, 2025 · Wed
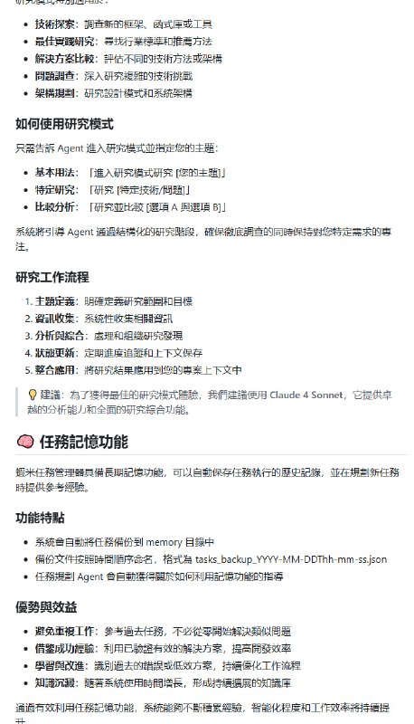
mcp-shrimp-task-manager
:为AI Agent提供高效的任务管理与编程工作流框架。
智能任务分解,自动将复杂任务拆分为可管理的小任务;任务记忆功能,自动备份任务历史,避免重复工作;研究模式,系统化技术研究与知识收集
Before
After
Home